Стандарт лечения вирусного гепатита с у детей
Стандарт
специализированной медицинской помощи детям при хронических вирусных гепатитах
Категория возрастная: дети
Осложнения: вне зависимости от осложнений
Вид медицинской помощи: специализированная медицинская помощь
Условия оказания медицинской помощи: в дневном стационаре
Форма оказания медицинской помощи: плановая
Средние сроки лечения (количество дней): 10
Хронический вирусный гепатит В с дельта-агентом
Хронический вирусный гепатит В без дельта-агента
Хронический вирусный гепатит С
Другой хронический вирусный гепатит
Хронический вирусный гепатит неуточненный
Неуточненный вирусный гепатит без печеночной комы
Цитомегаловирусный гепатит (К77.0 )
Отдаленные последствия вирусного гепатита
1. Медицинские мероприятия для диагностики заболевания, состояния
Прием (осмотр, консультация) врача-специалиста
Наименование медицинской услуги
Усредненный показатель частоты предоставления*(2)
Усредненный показатель кратности применения
Прием (осмотр, консультация) врача-инфекциониста первичный
Прием (осмотр, консультация) врача-педиатра первичный
Лабораторные методы исследования
Исследование уровня железа сыворотки крови
Исследование уровня трансферрина сыворотки крови
Исследование уровня общих липидов в крови
Исследование уровня щелочной фосфатазы в крови
Исследование уровня факторов свертывания в крови
Исследование тимоловой и сулемовой проб в сыворотке крови
Исследование уровня (концентрации) изоферментов креатинкиназы в крови
Определение протромбинового (тромбопластинового) времени в крови или в плазме
Исследование антител к антигенам ядра клетки и ДНК
Исследование антител к антигенам печеночной ткани в крови
Исследование антител к антигенам мышечной ткани в крови
Исследование антител к антигенам митохондрий в крови
Молекулярно-биологическое исследование крови на цитомегаловирус (Cytomegalovirus)
Молекулярно-биологическое исследование крови на вирусный гепатит С (Hepatitis С virus)
Молекулярно-биологическое исследование крови на вирусный гепатит В (Hepatitis В virus)
Молекулярно-биологическое исследование крови на вирусный гепатит D (Hepatitis D virus)
Молекулярно-биологическое исследование крови на вирусный гепатит D (Hepatitis D virus)
Определение антител классов М, G (IgG, IgM) к вирусу гепатита А (Hepatitis A virus) в крови
Определение антигена к вирусу гепатита В (HBeAg Hepatitis В virus) в крови
Определение антигена к вирусу гепатита В (HBsAg Hepatitis В virus) в крови
Определение антигена к вирусу гепатита В (HBcAg Hepatitis В virus) в крови
Определение антител классов М, G (IgM, IgG) к антигену вирусного гепатита В (HBeAg Hepatitis В virus) в крови
Определение антител классов М, G (IgM, IgG) к антигену вирусного гепатита В (HbcAg Hepatitis В virus) в крови
Определение антител классов М, G (IgM, IgG) к антигену вирусного гепатита В (HBsAg Hepatitis В virus) в крови
Определение антител классов М, G (IgM, IgG) к неструктурированным белкам (a-NS3, a-NS4, a-NS5) вируса гепатита С (Hepatitus С virus) в крови
Определение антител классов М, G (IgM, IgG) к вирусу гепатита D (Hepatitis D virus) в крови
Определение антител классов М, G (IgM, IgG) к вирусу гепатита Е (Hepatitis E virus) в крови
Определение антигена вируса гепатита С (Hepatitis С virus) в крови
Общий (клинический) анализ крови развернутый
Анализ крови биохимический общетерапевтический
Анализ мочи общий
Инструментальные методы исследования
Ультразвуковое исследование органов брюшной полости (комплексное)
2. Медицинские услуги для лечения заболевания, состояния и контроля за лечением
Прием (осмотр, консультация) и наблюдение врача-специалиста
Наименование медицинской услуги
Усредненный показатель частоты предоставления
Усредненный показатель кратности применения
Прием (осмотр, консультация) врача-инфекциониста повторный
Наблюдение и уход за пациентом медицинскими работниками со средним (начальным) профессиональным образованием
Измерение массы тела
Измерение частоты дыхания
Измерение частоты сердцебиения
3. Перечень лекарственных препаратов для медицинского применения, зарегистрированных на территории Российской Федерации, с указанием средних суточных и курсовых доз
Наименование лекарственного препарата*(3)
Препараты желчных кислот
Другие препараты для лечения заболеваний желчевыводящих путей
Артишока листьев экстракт
Наименование лекарственного препарата*(3)
Препараты для лечения заболеваний печени
Расторопши пятнистой плодов экстракт
4. Виды лечебного питания, включая специализированные продукты лечебного питания
Наименование вида лечебного питания
Основной вариант стандартной диеты
*(1) - Международная статистическая классификация болезней и проблем, связанных со здоровьем, X пересмотра
*(2) - вероятность предоставления медицинских услуг или назначения лекарственных препаратов для медицинского применения (медицинских изделий), включенных в стандарт медицинской помощи, которая может принимать значения от 0 до 1, где 1 означает, что данное мероприятие проводится 100% пациентов, соответствующих данной модели, а цифры менее 1 - указанному в стандарте медицинской помощи проценту пациентов, имеющих соответствующие медицинские показания
*(3) - международное непатентованное или химическое наименование лекарственного препарата, а в случаях их отсутствия - торговое наименование лекарственного препарата
*(4) - средняя суточная доза
*(5) - Средняя курсовая доза
1. Лекарственные препараты для медицинского применения, зарегистрированные на территории Российской Федерации, назначаются в соответствии с инструкцией по применению лекарственного препарата для медицинского применения и фармакотерапевтической группой по анатомо-терапевтическо-химической классификации, рекомендованной Всемирной организацией здравоохранения, а также с учетом способа введения и применения лекарственного препарата. При назначении лекарственных препаратов для медицинского применения детям доза определяется с учетом массы тела, возраста в соответствии с инструкцией по применению лекарственного препарата для медицинского применения.
2. Назначение и применение лекарственных препаратов для медицинского применения, медицинских изделий и специализированных продуктов лечебного питания, не входящих в стандарт медицинской помощи, допускаются в случае наличия медицинских показаний (индивидуальной непереносимости, по жизненным показаниям) по решению врачебной комиссии (часть 5 статьи 37 Федерального закона от 21 ноября 2011 г. N 323-ФЗ "Об основах охраны здоровья граждан в Российской Федерации" (Собрание законодательства Российской Федерации, 2011, N 48, ст. 6724; 2012, N 26, ст. 3442, 3446)).
Утверждающий документ:
Приказ Минздрава России от 09.11.2012 877н
СТАНДАРТ
СПЕЦИАЛИЗИРОВАННОЙ МЕДИЦИНСКОЙ ПОМОЩИ ДЕТЯМ ПРИ ХРОНИЧЕСКИХ
ВИРУСНЫХ ГЕПАТИТАХ
Категория возрастная: дети
Осложнения: вне зависимости от осложнений
Вид медицинской помощи: специализированная медицинская помощь
Условия оказания медицинской помощи: в дневном стационаре
Форма оказания медицинской помощи: плановая
Средние сроки лечения (количество дней): 10
B18.0 Хронический вирусный гепатит B с
B18.1 Хронический вирусный гепатит B без
B18.2 Хронический вирусный гепатит C
B18.8 Другой хронический вирусный гепатит
B18.9 Хронический вирусный гепатит
B19.9 Неуточненный вирусный гепатит без
B25.1+ Цитомегаловирусный гепатит (K77.0)
B94.2 Отдаленные последствия вирусного
1. Медицинские мероприятия для диагностики заболевания, состояния
Прием (осмотр, консультация) врача-специалиста
Код
медицинской
услуги
Наименование медицинской услуги
Усредненный
показатель
частоты
предоставления
Усредненный
показатель
кратности
применения
Прием (осмотр, консультация)
врача-инфекциониста первичный
Прием (осмотр, консультация)
врача-педиатра первичный
Вероятность предоставления медицинских услуг или назначения лекарственных препаратов для медицинского применения (медицинских изделий), включенных в стандарт медицинской помощи, которая может принимать значения от 0 до 1, где 1 означает, что данное мероприятие проводится 100% пациентов, соответствующих данной модели, а цифры менее 1 - указанному в стандарте медицинской помощи проценту пациентов, имеющих соответствующие медицинские показания.
Лабораторные методы исследования
Код
медицинской
услуги
Наименование медицинской услуги
Усредненный
показатель
частоты
предоставления
Усредненный
показатель
кратности
применения
Исследование уровня железа
сыворотки крови
Исследование уровня трансферрина
сыворотки крови
Исследование уровня общих липидов
в крови
Исследование уровня щелочной
фосфатазы в крови
Исследование уровня факторов
свертывания в крови
Исследование тимоловой и
сулемовой проб в сыворотке крови
Исследование уровня
(концентрации) изоферментов
креатинкиназы в крови
Определение протромбинового
(тромбопластинового) времени в
крови или в плазме
Исследование антител к антигенам
ядра клетки и ДНК
Исследование антител к антигенам
печеночной ткани в крови
Исследование антител к антигенам
мышечной ткани в крови
Исследование антител к антигенам
митохондрий в крови
Молекулярно-биологическое
исследование крови на
цитомегаловирус (Cytomegalovirus)
Молекулярно-биологическое
исследование крови на вирусный
гепатит C (Hepatitis C virus)
Молекулярно-биологическое
исследование крови на вирусный
гепатит B (Hepatitis B virus)
Молекулярно-биологическое
исследование крови на вирусный
гепатит D (Hepatitis D virus)
Молекулярно-биологическое
исследование крови на вирусный
гепатит D (Hepatitis D virus)
Определение антител классов M, G
(IgG, IgM) к вирусу гепатита A
(Hepatitis A virus) в крови
Определение антигена к вирусу
гепатита B (HBeAg Hepatitis B
virus) в крови
Определение антигена к вирусу
гепатита B (HBsAg Hepatitis B
virus) в крови
Определение антигена к вирусу
гепатита B (HBcAg Hepatitis B
virus) в крови
Определение антител классов M, G
(IgM, IgG) к антигену вирусного
гепатита B (HBeAg Hepatitis B
virus) в крови
Определение антител классов M, G
(IgM, IgG) к антигену вирусного
гепатита B (HbcAg Hepatitis B
virus) в крови
Определение антител классов M, G
(IgM, IgG) к антигену вирусного
гепатита B (HBsAg Hepatitis B
virus) в крови
Определение антител классов M, G
(IgM, IgG) к неструктурированным
белкам (a-NS3, a-NS4, a-NS5)
вируса гепатита C (Hepatitus C
virus) в крови
Определение антител классов M, G
(IgM, IgG) к вирусу гепатита D
(Hepatitis D virus) в крови
Определение антител классов M, G
(IgM, IgG) к вирусу гепатита E
(Hepatitis E virus) в крови
Определение антигена вируса
гепатита C (Hepatitis C virus) в
крови
Общий (клинический) анализ крови
развернутый
Анализ крови биохимический
общетерапевтический
Анализ мочи общий
Инструментальные методы исследования
Код
медицинской
услуги
Наименование медицинской услуги
Усредненный
показатель
частоты
предоставления
Усредненный
показатель
кратности
применения
Ультразвуковое исследование
органов брюшной полости
(комплексное)
2. Медицинские услуги для лечения заболевания, состояния и контроля за лечением
Прием (осмотр, консультация) и наблюдение врача-специалиста
Код
медицинской
услуги
Наименование медицинской услуги
Усредненный
показатель
частоты
предоставления
Усредненный
показатель
кратности
применения
Прием (осмотр, консультация)
врача-инфекциониста повторный
Наблюдение и уход за пациентом медицинскими работниками со средним
(начальным) профессиональным образованием
Код
медицинской
услуги
Наименование медицинской услуги
Усредненный
показатель
частоты
предоставления
Усредненный
показатель
кратности
применения
Измерение массы тела
Измерение частоты дыхания
Измерение частоты сердцебиения
3. Перечень лекарственных препаратов для медицинского применения, зарегистрированных на территории Российской Федерации, с указанием средних суточных и курсовых доз
Анатомо-
терапевтическо-
химическая
классификация
Наименование
лекарственного
препарата
Усредненный
показатель
частоты
предоставления
Препараты
желчных кислот
Другие препараты
для лечения
заболеваний
желчевыводящих
путей
Артишока листьев
экстракт
Препараты для
лечения
заболеваний
печени
Расторопши
пятнистой плодов
экстракт
4. Виды лечебного питания, включая специализированные продукты лечебного питания
Наименование вида лечебного питания
Усредненный
показатель
частоты
предоставления
Основной вариант стандартной диеты
Международная статистическая классификация болезней и проблем, связанных со здоровьем, X пересмотра.
Международное непатентованное или химическое наименование лекарственного препарата, а в случаях их отсутствия - торговое наименование лекарственного препарата.
Средняя суточная доза.
Средняя курсовая доза.
1. Лекарственные препараты для медицинского применения, зарегистрированные на территории Российской Федерации, назначаются в соответствии с инструкцией по применению лекарственного препарата для медицинского применения и фармакотерапевтической группой по анатомо-терапевтическо-химической классификации, рекомендованной Всемирной организацией здравоохранения, а также с учетом способа введения и применения лекарственного препарата. При назначении лекарственных препаратов для медицинского применения детям доза определяется с учетом массы тела, возраста в соответствии с инструкцией по применению лекарственного препарата для медицинского применения.
2. Назначение и применение лекарственных препаратов для медицинского применения, медицинских изделий и специализированных продуктов лечебного питания, не входящих в стандарт медицинской помощи, допускаются в случае наличия медицинских показаний (индивидуальной непереносимости, по жизненным показаниям) по решению врачебной комиссии (часть 5 статьи 37 Федерального закона от 21 ноября 2011 г. N 323-ФЗ "Об основах охраны здоровья граждан в Российской Федерации" (Собрание законодательства Российской Федерации, 2011, N 48, ст. 6724; 2012, N 26, ст. 3442, 3446)).

Клинические рекомендации по гепатиту С у ребенка – нормативный документ системы стандартизации здравоохранения, в котором определены требования к оказанию медицинской помощи детям с HCV-инфекцией. Он содержит информацию об эффективных методах выявления и уничтожения вируса гепатита С (ВГС). Протоколы диагностики и лечения разработаны специалистами в области здравоохранения с учетом практических и статистических сведений, представленных Европейской ассоциацией по изучению заболеваний печени (EASL).
Актуальная редакция клинических рекомендаций
Гепатит С – диффузное поражение печени, вызванное РНК-содержащим вирусом Hepatitis C Virus (HCV). Характеризуется дегенеративными изменениями в печеночной ткани (паренхиме) с наличием признаков:
За последние годы эффективность лечения вирусного гепатита у детей увеличилась в 3.5 раза. Благодаря расширению технологических возможностей и способов изучения вирусов рода Flavivirus ученые пришли к более глубокому пониманию патофизиологии болезни. В результате EASL были разработаны оптимальные методы диагностики и терапии гепатита С у ребенка.
В настоящее время при лечении гепатита руководствуются рекомендациями 2016 года:
Из-за недостаточной реактивности организма у 90% детей гепатит переходит в хроническую форму. По данным ВОЗ, HCV-инфекцией заражены более 150 млн человек, более 20% из которых – дети и подростки.
Каждые 3 года специалисты в области гепатологии пересматривают протоколы диагностики и терапии вирусного гепатита С, дополняя их новыми рекомендациями. Представители EASL внесли коррективы в существующую документацию, но пока что они не вступили в силу.
Республиканский центр развития здравоохранения в Казахстане рекомендует к использованию два протокола диагностики и терапии:
- при остром гепатите – протокол №24 МЗ РК от 29 июня 2017 года;
- при хроническом гепатите – протокол №9 МЗ РК от 16 августа 2016 года.
Классификация гепатита С у детей
Особенности течения гепатита С у детей не отличаются от таковых у взрослых. В зависимости от интенсивности воспаления выделяют 2 формы заболевания:
- Острая – длится 6 месяцев с момента инфицирования. В этот период возможна самостоятельная эрадикация (уничтожение) вируса.
- Хроническая – вялотекущее воспаление печени, сопровождающееся дегенеративными изменениями в паренхиме. Для уничтожения HCV-инфекции у ребенка требуется адекватная противовирусная терапия (ПВТ).
По клинической форме острый вирусный гепатит С (ОВГС) у ребенка бывает:
- Манифестным – проявляется внешними симптомами. Различают 2 типа – желтушный (типичный) и безжелтушный. У 76% детей заболевание протекает в безжелтушной форме.
- Бессимптомным – клиническая картина отсутствует. При такой форме гепатита увеличивается риск хронизации воспаления. Диагностируется только на основании лабораторных анализов.
В зависимости от выраженности симптоматики гепатит протекает в легкой, средне-тяжелой или тяжелой форме.
Стадия хронической болезни определяется с учетом степени фиброзных изменений в паренхиме в соответствии с системами METAVIR или Ishak:
| Стадия хронического вирусного гепатита (ХВГ) | Характеристика по системе Ishak |
| 0 | нет фиброза |
| 1 | рубцевание отдельных портальных трактов (соединительнотканных тяжей, образующих остов печени) с формированием единичных фиброзных перегородок (септ) |
| 2 | заращение большинства портальных трактов с формированием одной или нескольких септ |
| 3 | фиброз сосудистых структур печени с образованием полноценных соединительнотканных перегородок (мостовидный фиброз) |
| 4 | пронизывание всего органа соединительнотканными тяжами (цирроз) |
| 5 | формирование единичных узлов регенератов |
| 6 | изменение архитектоники органа с образованием множества узлов регенератов |
В медицинской литературе есть упоминания о единичных случаях фульминантного (молниеносного) гепатита у детей. Из-за массового некроза печеночных клеток (гепатоцитов) у ребенка быстро нарастают симптомы острой печеночной недостаточности.
Диагностика
Гепатит С склонен в малосимптомному течению, поэтому большинство пациентов обращается к врачу поздно, уже при выраженных изменениях в работе печени, желчевыводящих путей и пузыря. Для первичной диагностики прибегают к лабораторным исследованиям – ИФА, анализу мочи, печеночным пробам, ПЦР, ОАК. Лейкопения, повышение уровня АЛТ и АСТ – явные признаки нездоровья печени.
При подозрении на HCV-инфекцию у ребенка проводится мониторинг состояния до получения результатов всех лабораторно-инструментальных исследований. Если диагноз подтверждается, терапию проводят в стационарных условиях.
При сборе анамнеза ребенка у него и у родителей спрашивают об особенностях начала заболевания – кратковременной желтухе, ознобе, повышении температуры, сонливости, снижении аппетита. Уточняют жалобы на:
- носовые кровотечения;
- тошноту;
- мышечную слабость;
- боли в правом подреберье.
Врач выясняет обстоятельства заражения вирусной инфекцией, поэтому расспрашивает о ранее перенесенных операциях, переливании крови, посещении стоматкабинета и других медицинских манипуляциях.
При первичном осмотре ребенка обращают особое внимание на:
- цвет слизистых и кожи;
- наличие геморрагической сыпи;
- состояние языка.
В желтушный период на первый план выходят признаки астеновегетативного (слабость) и диспепсического (несварение) синдромов. Из-за воспаления печень увеличивается, поэтому врач пальпирует область правого подреберья. Согласно рекомендациям EASL, во время перкуссии выявляют выпоты в брюшной полости, оценивают перистальтику кишечника.
У детей дошкольного возраста гепатомегалия часто сочетается с увеличением селезенки. Выраженность симптома коррелирует с тяжестью течения гепатита С. Из-за возможных сбоев в работе сердечно-сосудистой системы измеряют артериальное давление и частоту сердечных сокращений.
По результатам лабораторных исследований определяют наличие ВГС, функциональное состояние печени, серьезность изменений в работе жизненно важных органов. Если HCV-инфекция обнаруживается, дополнительно определяют вирусную нагрузку и генотип вируса.
Диагноз подтверждается исключительно в случае выявления специфических маркеров гепатита С – anti-HCV и РНК HCV.
Лабораторные исследования при подозрении на гепатит С:
- ИФА. При серологическом исследовании крови выявляют специфические иммуноглобулины к возбудителю – anti-HCV IgM, anti-HCV IgG. Если они есть, это с 70%-ной вероятностью указывает на заражение.
- ПЦР. Положительный результат ИФА подтверждается при обнаружении в крови вирусной РНК. Наличие генетического материала на 95-100% подтверждает инфицирование.
- Печеночные пробы. При остром гепатите концентрация АЛТ превышает АСТ, коэффициент Ритиса (АСТ/АЛТ) меньше 0.7. В случае хронизации воспаления он равен 1.
- ОАК. При легком и среднетяжелом течении гепатита обнаруживается лейкопения – уменьшение концентрации лейкоцитов в плазме крови. При тяжелой форме заболевания у ребенка замедляется скорость оседания эритроцитов, выявляется лейкоцитоз – увеличение уровня лейкоцитов.
- ОАМ. У детей с вирусным гепатитом повышается уровень уробилиногена и уробилина в моче. Это связано с повреждением гепатоцитов и ростом концентрации желчных пигментов в крови.
Если диагноз подтверждается, определяют генотип ВГС. Дополнительно оценивают уровень виремии.
Всем без исключения детям назначают УЗИ органов брюшной полости, в ходе которого оцениваются:
- размеры печени;
- состояние желчных протоков и сосудов;
- однородность печеночной паренхимы.
При сомнительных или противоречивых результатах УЗИ выполняют МРТ брюшной полости. Если ребенок жалуется на загрудинные боли, делают электрокардиографию.
При структурных изменениях в печени показана эластография, в ходе которой определяют плотность паренхимы.
Лечение гепатита С у детей согласно клиническим рекомендациям
Терапия гепатита у ребенка выполняется исключительно в стенах больницы. На выбор тактики лечения влияют:
- генотип ВГС;
- возраст ребенка;
- тяжесть поражения печени;
- характер осложнений.
Дети придерживаются постельного или полупостельного режима, соблюдают щадящую диету 5, 5а, 5щ или 5п по Певзнеру. Этиотропную терапию, направленную на уничтожение вируса, рекомендуется проводить безынтерфероновыми лекарствами:
- Харвони (софосбувир/ледипасвир) – рекомендован при 1 и 4 генотипах гепатита у детей от 12 лет с компенсированным циррозом печени (ЦП) и без него. Терапия длится 12 недель.
- Совальди (софосбувир) в комбинации с Рибавирином – показан детям с 2 и 3 генотипами ВГС при компенсированном ЦП. Лечение занимает от 12 до 24 недель.
Параллельно принимают лекарства, поддерживающие печень – гепатопротекторы, желчегонные средства, поливитамины.
Реабилитация и диспансерное наблюдение
Реабилитационные мероприятия должны проводиться еще во время ПВТ. Чтобы ускорить восстановление функций гепатобилиарной системы, детям нужно:
- соблюдать режим физических нагрузок и отдыха;
- избегать переохлаждения;
- сбалансированно питаться;
- выполнять рекомендации врача.
В течение 2 лет после выписки из больницы ребенок должен находиться на диспансерном учете в поликлинике по месту жительства. Профилактическое обследование выполняется через 1, 3 и 6, 12 и 18 месяцев. Если результаты качественно и количественного ПЦР-анализа негативные, это свидетельствует о полном выздоровлении.
Анти-core – антитела к ядерному белку вируса гепатита С
Анти-HCV – антитела к вирусу гепатита С (суммарные)
Анти-NS3, -NS4, -NS5 – антитела к неструктурным белкам NS3, NS4, NS5
ВОЗ – Всемирная организация здравоохранения
ДЖВП – дискинезия желчевыводящих путей
ЖКТ – желудочно-кишечный тракт
МЗ РФ – Министерство здравоохранения Российской Федерации
МКБ-10 – Международная классификация болезней, травм и состояний, влияющих на здоровье 10-го пересмотра
ОКОНХ – Общероссийский классификатор отраслей народного хозяйства
ОК ПМУ – Отраслевой классификатор "Простые медицинские услуги"
ОМС – обязательное медицинское страхование граждан
ПМУ – простая медицинская услуга
РНК – рибонуклеиновая кислота
ФЗ – Федеральный закон
ХГС – хронический гепатит С
ЩФ – щелочная фосфатаза
Ig M, G – иммуноглобулины класса М, G
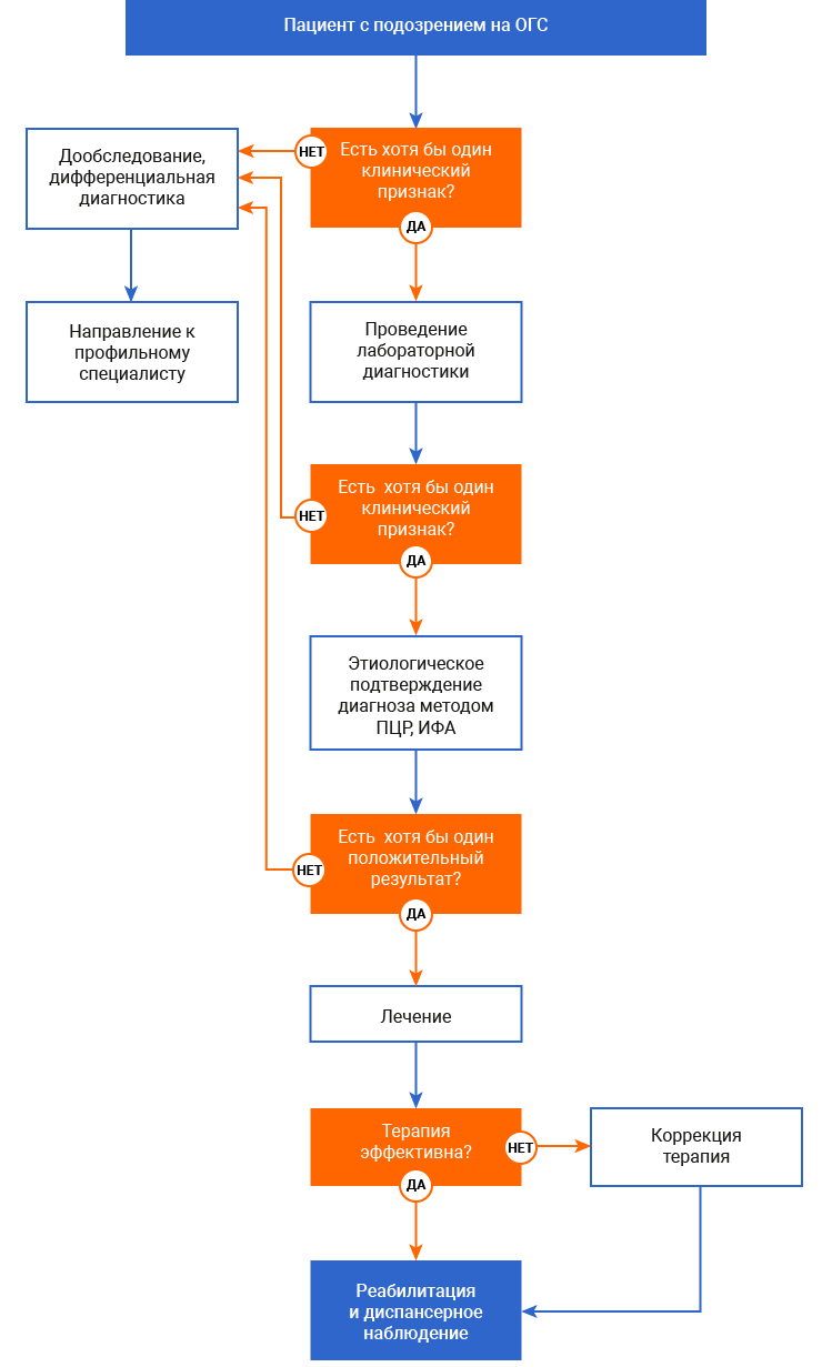
Алгоритм лечения
Общие подходы к лечению острого вирусного гепатита С у детей
Лечение острого вирусного гепатита С необходимо обязательно проводить в условиях стационара, из-за возможности развития тяжелых форм и осложнений, а также сложности проведения исследований в амбулаторных условиях.
Принципы лечения больных с острым вирусным гепатитом С предусматривают одновременное решение нескольких задач:
- предупреждение дальнейшего развития патологического процесса, обусловленного заболеванием;
- предупреждение развития и купирование патологических процессов осложнений;
- предупреждение формирования остаточных явлений, рецидивирующего и хронического течения.
На выбор тактики лечения оказывают влияние следующие факторы:
- вариант начального периода заболевания;
- тяжесть заболевания;
- возраст больного;
- наличие и характер осложнений;
- доступность и возможность выполнения лечения в соответствии с необходимым видом оказания медицинской помощи.

Медикаментозная терапия
Методы лечения
Основные принципы терапии включают:
- Режим – охранительный (постельный, полупостельный);
- Диета – щадящая, стол 5а, 5щ, 5л/ж, 5п по Певзнеру;
- Методы медикаментозного лечения.
- Рекомендовано больным ВГС проведение дезинтоксикационной терапии с использованием препаратов различных лекарственных групп, выбор препаратов и объем данной терапии зависит от степени тяжести заболевания.
Уровень убедительности рекомендаций В (уровень достоверности доказательств – 2+)
Легкая степень - пероральная дезинтоксикация в объеме 1-2 л/сутки жидкости в виде некрепко заваренного чая с медом, вареньем, отвара шиповника, свежеприготовленных фруктовых и ягодных соков, компотов, щелочных минеральных вод, применение энтеросорбентов (активированный уголь 1-3 г, смектит диоктаэдрический, лигнин гидролизный – 0,5-0,7 г 1-2 раза в сутки); средняя степень - инфузионно-дезинтоксикационная терапия в объеме физ. потребности с использованием внутривенно капельно кристаллоидных растворов (5% декстрозы, 1,5% меглюмина натрия сукцината, 0,9% натрия хлорида) в дозе 10 мл/кг, а также растворы электролитов (калия хлорид, кальция хлорид), способствующих восстановлению гомеостаза, длительность курса 5-7 дней.
- Рекомендовано всем больным ВГС проведение терапии, направленной на нормализацию функции ЖКТ (профилактику запоров, борьбу с дисфункцией). В зависимости от клинической симптоматики используются как препараты стимулирующие моторику ЖКТ, слабительные (домперидон 10-15 мг 2 раза в сутки внутрь, метоклопрамид детям 2-6 лет в дозе 0,5-1 мг/кг/сут, старше 6 лет - 5-10 мг 1-3 раза в сутки внутримышечно, лактулоза 10-30 мл/сутки внутрь), так и энтеросорбенты (активированный уголь 1-3 г, смектит диоктаэдрический, лигнин гидролизный – 0,5-0,7 г 1-2 раза в сутки). Длительность курса 3-5 дней.
Уровень убедительности рекомендаций В (уровень достоверности доказательств – 2+)
При лечении больных с ВГС необходимо следить за ежедневным опорожнением кишечника, доза лактулозы и других слабительных должна подбираться индивидуально таким образом, чтобы стул был ежедневно, оформленный или кашицеобразный.
- Рекомендовано больным ВГС проведение терапии, направленной на нормализацию функции желчеобразования и желчевыведения с использованием холеспазмолитиков, холекинетиков и холеретиков внутрь (дротаверин - 10-20 мг в зависимости от возраста 1-2 раза в сутки, папаверин 5-20 мг в зависимости от возраста 2-3 раза в сутки, артишока листьев экстракт - 0,2 г 3 раза в сутки, урсодезоксихолевая кислота - 10 мг/кг/сут 1 раз в сутки, а также другие комбинированные препараты). Длительность курса 2-3 недели.
Уровень убедительности рекомендаций В (уровень достоверности доказательств – 2+)
- Рекомендовано больным ВГС проведение метаболической терапии, направленной на улучшение тканевого обмена, стабилизацию клеточных мембран и снижение цитолиза гепатоцитов.
Уровень убедительности рекомендаций В (уровень достоверности доказательств – 2+)
С антиоксидантной, антицитолитической и мембраностабилизирующей целью могут быть использованы различные гепатопротекторы и антигипоксанты (инозин - 200 мг внутривенно капельно 1 раз в день, курс 5-7 дней, глицирризиновая кислота+фосфолипиды – детям старше 12 лет 1 тб 2-3 раза в сутки, витамин Е – 200 мг 2 раза в сутки, тиоктовая кислота – детям старше 6 лет 12-24 мг 2-3 раза в сутки, а также растительных гепатопротекторы (экстракт плодов расторопши пятнистой - 0,2 г 2-3 раза в сутки, экстракт листьев артишока 0,2 г 2-3 раза в сутки). Длительность курса пероральных препаратов с гепатопротекторным и антиоксидантным действием 3-4 недели. Однако применение препаратов этой группы (кроме аденометионина), в ряде случаев может усиливать симптомы холестаза и их целесообразно назначать на спаде желтухи, при показателях билирубина близких к норме.
- Рекомендовано при наличии симптомов поражения поджелудочной железы назначение ферментов (панкреатин 0,2-0,3 г внутрь 3 раза в сутки во время еды, длительность курса 10-15 дней), а в период начальной реконвалесценции всем больным ВГС показаны пробиотики (бифидобактерии бифидум 5 доз 3 раза в день, а также другие препараты, продуцирующие молочную кислоту, длительность курса 2-3 недели).
Уровень убедительности рекомендаций В (уровень достоверности доказательств – 2+)
- Рекомендовано больным ВГС назначение витаминов. Потребность в них должна обеспечиваться как за счет натуральных пищевых продуктов, так и дополнительного назначения поливитаминных препаратов. Для парентерального введения могут использоваться аскорбиновая кислота, витамины группы В, препараты никотиновой кислоты.
Уровень убедительности рекомендаций С (уровень достоверности доказательств - 3)
Использование витаминов А и Е возможно лишь при отсутствии синдрома холестаза.
- Рекомендовано проведение этиотропной терапии больным с признаками неблагоприятного течения и угрозе формирования хронического процесса препаратами интерферона (интерферон альфа-2b человеческий рекомбинантный, ректальные суппозитории - до 6-ти месяцев 300000-500000 МЕ в сутки; от 6 до 12 месяцев – 500000 МЕ в сутки; от 1 года до 7 лет – 3000000 МЕ на 1 м 2 площади поверхности тела в сутки; старше 7 лет – 5000000 МЕ на 1 м 2 площади поверхности тела в сутки. Суспензия для приема внутрь - детям от 3 до 7 лет — по 500 000 МЕ 1 раз в день, с 7 до 18 — по 1 млн МЕ 2 раза в день. Длительность курса 10 дней — ежедневно, затем 3 раза в неделю до 6 мес.).
Уровень убедительности рекомендаций В (уровень достоверности доказательств – 2+)
Проведение этиотропной терапии целесообразно в случае тяжелого и затяжного течения заболевания, у пациентов с иммунокомпроментированным анамнезом, при безжелтушных формах болезни с длительным цитолитическим синдромом и РНК-HCV (+) более 4-х недель. Но уровень АлТ не должен превышать 5-6 норм. Курс лечения составляет в среднем 24 недели, но может быть сокращен или продолжен по назначению врача. Поскольку в ходе лечения возможно появление побочных эффектов, необходимо лабораторное обследование не реже 1 раза в месяц.
- Рекомендовано при выраженной лихорадке применение жаропонижающих средств – ибупрофена, парацетамола в дозе 0,2-0,25 г 2 раза в сутки.
Уровень убедительности рекомендаций В (уровень достоверности доказательств – 2+)
- Рекомендовано при развитии любых аллергических проявлений назначение десенсибилизирующих средств - кальция глюконат 2 г 3 раза в сутки, дифенгидрамин 5-15 мг 2 раза в сутки, цетиризин 2,5-10 мг 1-2 раза в сутки, лоратадин 5-10 мг 1 раз в сутки. Длительность курса 7-10 дней.
Уровень убедительности рекомендаций А (уровень достоверности доказательств - 1)
- Рекомендовано, учитывая развитие выраженного постинфекционного астенического синдрома, вторичного иммунодефицита, назначение иммунокорригирующей терапии, направленной на активацию Т-клеточного иммунитета и активацию интерфероногенеза - аскорбиновой кислоты, меглюмина акридонацетат детям старше 4 лет в дозе 6-10 мг/кг внутримышечно №5-10 с интервалом между инъекциями 24-48 часов с дальнейшем продолжением приема таблетированного препарата с интервалом 48-72 часа и длительностью курса до 1,5-2 мес., тилорон детям старше 7 лет в дозе 0,06 г внутрь 1 раз в день с интервалом 24-48 часов № 5.
Уровень убедительности рекомендаций C (уровень достоверности доказательств - 3)
Назначение иммуномодулирующих препаратов целесообразно при затянувшемся синдроме цитолиза и выявлении выраженных нарушений иммунограммы, в том числе и Т-клеточный дефицит.
Перечень лекарственных препаратов для медицинского применения, зарегистрированных на территории Российской Федерации, используемых для лечения детей больных вирусным гепатитом С
Лекарственная группа
Лекарственные средства
Показания
Уровень* доказательности
Растворы, влияющие на водно-электролитный баланс
Калия хлорид+Кальция хлорид+Магния хлорид+Натрия ацетат+Натрия хлорид
С целью дезинтоксикации
С целью дезинтоксикации
С целью дезинтоксикации
С целью дезинтоксикации
Другие ирригационные растворы
С целью дезинтоксикации
Восполнение электролитных нарушений
Восполнение электролитных нарушений
При тяжелой форме ОВГС с выраженным цитолитическим синдромом с противоотечной, противовоспалительной и десенсибилизирующей целью
При тяжелой форме ОВГС с выраженными проявлениями цитолиза, гипербилирубинемии, отеке паренхимы печени и желчевыводящих путей, при лекарственной аллергии и неврологических осложнениях
Кровезаменители и препараты плазмы крови
При среднетяжелой и тяжелой форме ОВГС при признаках нарушения гемостаза и белково-синтетической функции, отеке.
При среднетяжелой и тяжелой форме ОВГС при признаках нарушения гемостаза и белково-синтетической функции, отеках
Инсулины короткого действия и их аналоги для инъекционного введения
Инсулин растворимый [человеческий генно-инженерный]
Папаверин и его производные
С целью снятия спазма и уменьшения отечности паренхимы печени и желчевыводящих путей
При нарушении моторики кишечника, запорах, а также при появлении признаков энцефалопатии
Адсорбирующие кишечные препараты другие
При нарушении дисбиоза кишечника с развитием диспепсических проявлений
При нарушении дисбиоза кишечника с развитием диспепсических проявлений
В острую фазу болезни при нарушениях функции ЖКТ (симптомы гастрита, панкреатита) для коррекции панкреатической недостаточности
Стимуляторы моторики желудочно-кишечного тракта
С целью купирования тошноты и рвоты
Препараты желчных кислот
Длительно сохраняющийся холестатический и цитолитический синдром
Препараты для лечения заболеваний печени
Длительно сохраняющийся цитолитический синдром
Прочие препараты для лечения заболеваний ЖКТ и нарушений обмена веществ
Длительно сохраняющийся цитолитический синдром у пациентов с нарушением жирового обмена (избыточная масса тела, гиперлипидемия).
При среднетяжелой и тяжелой форме острого ВГС с длительным холестазом, с лечебной и профилактической целью осложнений (холангита, холецистита и др.)
Цефалоспорины 1-го поколения
При среднетяжелой и тяжелой форме острого ВГС с длительным холестазом для профилактики генерализации бактериальной или грибковой флоры
Цефалоспорины 3-го поколения
При среднетяжелой и тяжелой форме острого ВГС с длительным холестазом для профилактики генерализации бактериальной или грибковой флоры
При тяжелой форме ОВГС, осложненной острой печеночной недостаточностью для подавления бактериальной флоры ЖКТ, продукции аммиака в кишечнике и профилактики печеночной энцефалопатии
При тяжелой форме ОВГС с длительным холестазом для профилактики генерализации грибковой флоры
При тяжелой форме ОВГС с длительным холестазом для профилактики генерализации грибковой флоры
При тяжелой форме ОВГС, осложненной острой печеночной недостаточностью и нарушением белково-синтетической функции для профилактики и лечения геморрагического синдрома и ДВС
Ингибиторы протеиназ плазмы
При тяжелой форме ОВГС, осложненной нарушением белково-синтетической функции для профилактики и лечения геморрагического синдрома и ДВС
Витамин К и другие гемостатики
При тяжелой форме ОВГС, осложненной острой печеночной недостаточностью и нарушением белково-синтетической функции для профилактики и лечения геморрагического синдрома и ДВС
Ингибиторы протонового насоса
При тяжелой форме ОВГС для профилактики стрессовых язв
Другие препараты для лечения язвенной болезни желудка и двенадцатиперстной кишки и ГЭРБ
При тяжелой форме ОВГС для профилактики стрессовых язв
С целью нормализации диуреза
Барбитураты и их производные
При тяжелой форме ОВГС для профилактики и лечения печеночной энцефалопатии и судорожного синдрома
При тяжелой форме ОВГС для профилактики и лечения судорожного синдрома
Другие препараты для общей анестезии
При тяжелой форме ОВГС для профилактики и лечения судорожного синдрома
Клинические проявления затяжного (прогредиентного) течения острого ГС. Противопоказан детям до 4 лет, беременным, кормящим грудью, при повышенной чувствительности к препарату
Клинические проявления затяж-ного (прогредиентного) течения острого ГС. Противопоказан детям до 4 лет, беременным, кормящим грудью, при повышенной чувствительности к препарату
Производные пропионовой кислоты
При повышении температуры более 38,0 ₒ С
При повышении температуры более 38,0 ₒ С
При развитии аллергический реакций и проявлении
Другие антигистаминные средства системного действия
При развитии аллергический реакций и проявлении
Другие витаминные препараты
Для усиления антитоксической, антиоксидантной функции печени, активации окислительно-восстановительных процессов в организме
Клинические и лабораторные проявления затяжного (прогредиентного) течения ВГС
Иммуноглобулины нормальные человеческие
При тяжелой форме острого ВГС для предупреждения развития и купирования острой печеночной недостаточности
Нуклеозиды и нуклеотиды – ингибиторы обратной транскриптазы
Клинические проявления затяжного (прогредиентного) течения острого ГС
Примечание: * – Уровень доказательности в соответствии с уровнями достоверности доказательств.
Назначение антигистаминных препаратов, ферментов, антибиотиков, блокаторов Н2-гистаминовых рецепторов, других противоязвенных препаратов, а также гепатопротекторов должно осуществляться строго по показаниям, избегая полипрогмазии. Этиотропная терапия может быть назначена как при остром, так и прогредиентном течении с целью профилактики хронизации процесса.
Читайте также:


