Диагностика переношенной беременности. Тактика ведения переношенной беременности.
Добавил пользователь Владимир З. Обновлено: 22.01.2026
Переношенная беременность - это беременность, которая продолжается 42 недели и более (294 дня). Частота переношенной беременности составляет приблизительно 3-12% [1].
Код(ы) МКБ-10:
| МКБ-10 | |
| Код | Название |
| O48 | Переношенная беременность |
Дата разработки/пересмотра протокола: 2013 года (пересмотр 2017 г.)
Сокращения, используемые в протоколе:
| БПП | биофизический профиль плода |
| ПШП | подсчет шевелений плода |
| БПР | бипариетальный размер |
| ВРТ | вспомогательные репродуктивные технологии |
| ДПА | допплерометрия пупочной артерии |
| КТР | копчико-теменной размер |
| УЗИ | ультразвуковое исследование |
Пользователи протокола: акушеры-гинекологи и акушерки, ВОП.
Категория пациентов: беременные женщины.
Шкала уровня доказательности:
| А | Высококачественный мета-анализ, систематический обзор РКИ или крупное РКИ с очень низкой вероятностью (++) систематической ошибки, результаты которых могут быть распространены на соответствующую популяцию. |
| В | Высококачественный (++) систематический обзор когортных или исследований случай-контроль или Высококачественное (++) когортное или исследований случай-контроль с очень низким риском систематической ошибки или РКИ с невысоким (+) риском систематической ошибки, результаты которых могут быть распространены на соответствующую популяцию |
| С | Когортное или исследование случай-контроль или контролируемое исследование без рандомизации с невысоким риском систематической ошибки (+). Результаты которых могут быть распространены на соответствующую популяцию или РКИ с очень низким или невысоким риском систематической ошибки (++) или (+), результаты которых не могут быть непосредственно распространены на соответствующую популяцию. |
| Д | Описание серии случаев или неконтролируемое исследование или мнение экспертов. |
| GPP | Наилучшая клиническая практика. |
Диагностика
МЕТОДЫ, ПОДХОДЫ И ПРОЦЕДУРЫ ДИАГНОСТИКИ
Диагностические критерии
Жалобы и анамнез
Жалобы: нет.
Анамнез: особенностей нет
NB! Этиология поздней беременности еще не была всесторонне исследована.
Лабораторные исследования: нет;
Инструментальные исследования:
· УЗИ для определения ИАЖ;
· БПП для мониторинга состояния плода;
· ДПА для мониторинга состояния плода.
NB! Доплеровские параметры гемодинамики не различаются до родов при переношенных беременностях с благоприятными и неблагоприятными результатами.
Показания для консультации специалистов: консультация профильных специалистов при наличии сопутствующих заболеваний.

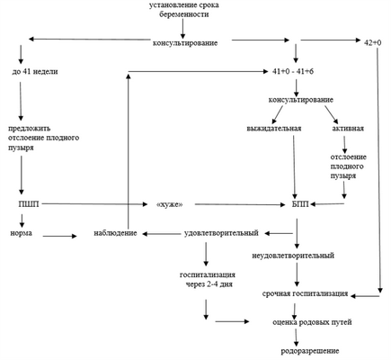
Диагностический алгоритм:
Дифференциальный диагноз
Дифференциальный диагноз: проводится после родов с запоздалыми родами плодом без признаков перезрелости. Ребенок считается переношенным, если есть сочетание, хотя бы 2-3 признаков переношенности.
Лечение (амбулатория)
ТАКТИКА ЛЕЧЕНИЯ НА АМБУЛАТОРНОМ УРОВНЕ
NB! Точность диагностики перенашивания зависит от достоверности информации о гестационном сроке. Своевременная диагностика чрезвычайно важна для определения тактики ведения родов. Важно использовать все доступные клинические данные, помогающие уточнить срок беременности.
По достижении гестационного срока 40+0 недель:
· провести консультирование по вопросам переношенной беременности и материнским и перинатальным рискам.
· предложить влагалищное исследование для оценки шейки матки и отслойки нижнего полюса плодного пузыря, снижающей потребность в последующей индукции после предоставления информации и оформления информированного согласия(A-1a) [3, 9, 12]. Возможные осложнения отслойки нижнего полюса плодного пузыря: дискомфорт и болезненные ощущения, кровянистые выделения, нерегулярные схватки в течение 24 часов после манипуляции.
При достижении гестационного срока 41 нед+0:
· определить расширенный БПП;
· обсудить дальнейший план наблюдения, включая возможную индукцию родов в 41+ 0 - 42+0 недели.
Немедикаментозное лечение:
· Диета: стол №15;
· Режим: III.
Медикаментозное лечение: нет.
Хирургическое вмешательство: нет.
Дальнейшее ведение:
Женщине необходимо предложить индукцию родов в сроке 41+0 - 42+0 недели, поскольку существующие доказательства в настоящее время показывают снижение перинатальной смертности при родоразрешении в эти сроки. Риск рождения мертвого плода на 37 недели составляет 1 на 3000 родов, на 42 недели 3 на 3000, на 43 неделе - 6 на 3000.
При получении информированного согласия на проведение индукции (смотрите протокол «Индукция родов») выдать направление в стационар по выбору пациентки (II - III уровень).
При отказе от индукции дальнейшее наблюдение проводить по алгоритму усиленного наблюдения за состоянием плода.
1. Наблюдение возможно в условиях стационара или амбулаторно.
2. Предоставить контактную информацию родовспомогательных учреждений ближайших к месту жительства, лицензированных на оказание помощи при переношенной беременности.
3. Обучить пациентку качественной оценке шевеления плода («шевелится так же как вчера», «…хуже» и т.д.). Проконсультировать о тревожных признаках, при которых необходимо обратиться за медицинской помощью.
4. Оценка биофизического профиля плода два раза в неделю:
- в 41+0-4 дня при удовлетворительном БПП - направление на плановую госпитализацию;
- при неудовлетворительном БПП - срочная госпитализация в акушерский стационар.
Лечение (стационар)
ТАКТИКА ЛЕЧЕНИЕ НА СТАЦИОНАРНОМ УРОВНЕ:
· при получении информированного согласия на проведение индукции в 41+0-4 дня при удовлетворительном БПП решить вопрос об индукции родов (смотрите клинический протокол «Индукция родов»).
NB! Вопросы родостимуляции при мекониальных водах решать консилиумом; неонатолога следует заранее предупредить о предполагаемом рождении переношенного ребенка.
· при неудовлетворительном БПП решить вопрос и отсутствии условий для быстрого родоразрешения тактику решать консилиумом.
Хирургическое вмешательство:
· родоразрешения (смотрите клинический протокол «Индукция родов»);
· кесарево сечение (смотрите клинический протокол «Кесарево сечение»).
Плановое кесарево сечение:
· неудовлетворительное состояния внутриутробного плода при «незрелых» родовых путях;
Экстренное кесарево сечение:
· угрожающие состояния плода;
· отсутствии условий условий для быстрого родоразрешения.
Немедикаментозное лечение:
Диета: Стол№ 15;
Режим: III
Медикаментозное лечение: смотрите клинический протокол «Индукция родов».
Дальнейшее ведение: смотрите клинический протокол «Ведение родов».
Индикаторы эффективности лечения:
· удельный вес антенатальных потерь в сроке 42 недель и более в структуре перинатальной смертности;
· удельный вес переношенных новорожденных в структуре неонатальной смертности.
Госпитализация
ПОКАЗАНИЯ ДЛЯ ГОСПИТАЛИЗАЦИИ С УКАЗАНИЕМ ТИПА ГОСПИТАЛИЗАЦИИ
Показания для плановой госпитализации:
· срок беременности 41+ 0-4 недель при информированном согласии женщины;
· срок беременности 42 нед.
Показания для экстренной госпитализации:
· начало родовой деятельности;
· неудовлетвотриетльный биофизический профиль плода.
Информация
Источники и литература
Информация
ОРГАНИЗАЦИОННЫЕ АСПЕКТЫ ПРОТОКОЛА
Список разработчиков протокола с указание квалификационных данных:
1) Шиканова Светлана Юрьевна - врач акушер-гинеколог высшей категории, кандидат медицинских наук, доцент, руководитель кафедры акушерства и гинекологии №1 РГП на ПХВ «Западно - Казахстанский государственный медицинский университет им. М. Оспанова».
2) Сармулдаева Шолпан Куанышбековна - заведующая кафедрой акушерства и гинекологии с курсом неонатологии РГП на ПХВ «Казахский медицинский университет непрерывного образования».
3) Танышева Гульяш Алтынгазиновна - заведующая кафедрой акушерства и гинекологии РГП на ПХВ «Государственный медицинский университет города Семей».
4) Майшина Мадина Шарипбековна - врач акушер-гинеколог высшей категории, заведующая отделением АО «Национальный научный центр материнства и детства».
5) Калиева Шолпан Сабатаевна - кандидат медицинских наук, доцент, заведующая кафедрой клинической фармакологии и доказательной медицины РГП на ПХВ «Карагандинский государственный медицинский университет».
Указание на отсутствие конфликта интересов: нет.
Рецензенты:
Есенаманова Светлана Мендигалиевна - заместитель руководителя по родовспоможению и детству ГУ «Управление здравоохранения Актюбинской области», кандидат медицинских наук.
Указание условий пересмотра протокола: Пересмотр протокола через 5 лет после его опубликования и с даты его вступления в действие или при наличии новых методов с уровнем доказательности.
Привычное невынашивание беременности ( Привычный выкидыш )
МКБ-10
Общие сведения
По определению Всемирной организации здравоохранения, привычное невынашивание беременности - это последовательное трёхкратное самопроизвольное прерывание гестации (включая прекращение развития). Однако, по мнению многих клиницистов, критериями привычного невынашивания следует считать наличие уже двух эпизодов потери беременности. Распространенность патологии составляет 2-5%, значительная часть привычных потерь регистрируется до срока жизнеспособности плода (22 недель). Вероятность последующего самопроизвольного прерывания существенно увеличивается с ростом количества предыдущих эпизодов: если после первой потери риск следующей составляет 15%, то после двух неудач подряд эта цифра возрастает более чем вдвое - до 36-38%.
Причины
Привычное невынашивание беременности чаще всего связано с длительно существующим неблагоприятным эндогенным воздействием. Этиологические факторы этой акушерской патологии во многом аналогичны таковым при бесплодии или спорадическом прерывании гестации и отличаются лишь меньшей выраженностью по сравнению с бесплодием и постоянным характером в отличие от преходящего воздействия при спонтанных потерях. К основным причинам привычного невынашивания относятся:
Патогенез
Привычные потери, ассоциированные с хромосомным фактором, обусловлены аномальной закладкой эмбриона и его изначальной нежизнеспособностью. Прочие факторы создают неблагоприятный фон для имплантации, формирования и нормального функционирования плаценты, дальнейшего развития эмбриона. В результате аллоиммунных нарушений иммунная система матери атакует «чужеродные» антигены эмбриона, полученные от отца, организм матери отторгает плодное яйцо. Аутоиммунные реакции приводят к повреждению тканей матери, что оказывает опосредованное неблагоприятное воздействие на эмбрион.
Дефицит или дисбаланс половых гормонов провоцирует неполноценную гравидарную трансформацию эндометрия, недостаток прогестерона ведет к нарушению иммунной перестройки. Латентные инфекции потенцируют повышение активности локального иммунитета. В результате тромбофилий (включая АФС) нарушается баланс между процессами образования фибрина и фибринолиза при имплантации, происходит тромбирование сосудистого ложа и нарушение маточно-плацентарного кровотока. Все эти изменения становятся причинами неполноценной инвазии трофобласта, нарушения плацентогенеза и фетоплацентарной недостаточности.
Классификация
Исходом невынашивания обычно является изгнание плода (жизнеспособного или нет), реже погибший плод остаётся в матке. Неразвивающуюся беременность в таких случаях квалифицируют как несостоявшийся выкидыш или несостоявшиеся роды. В современном акушерстве принято следующее разделение потери беременности по срокам развития эпизода (по классификации ВОЗ):
Симптомы привычного выкидыша
Признаки самопроизвольного прерывания процесса гестации при привычном невынашивании не отличаются от таковых при спорадических потерях беременности. Угрожающий аборт или преждевременные роды проявляются незначительными тазовыми болями, по мере прогрессирования их интенсивность усиливается, присоединяется кровотечение из влагалища. При неразвивающейся беременности останавливается прирост массы тела, исчезают признаки токсикоза, размягчаются молочные железы, отсутствует двигательная активность плода.
Существенных различий в клинической картине при невынашивании, вызванном тем или иным причинным фактором, нет, однако некоторые особенности можно отметить. Так, при овариальной недостаточности потеря беременности обычно наступает в первом триместре (на шестой-восьмой неделе), прерыванию предшествует учащённое мочеиспускание, отделение слизи из вагины. При надпочечниковой гиперандрогении потеря происходит во втором-третьем триместре, проявляется кровянистыми выделениями различной интенсивности без иных признаков прерывания.
При ИЦН обычно со второго триместра могут отмечаться скудные слизистые выделения с кровянистыми прожилками, ощущение давления, распирания, колющие боли в области влагалища. Для невынашивания, связанного с АФС и гипергомоцистеинемией, характерно раннее (с двадцатой недели) начало гестозов, сопровождающихся стойкими отёками, жаждой, головными болями, тошнотой, рвотой и ухудшением общего самочувствия.
Осложнения
Преждевременные роды несут угрозу жизни и здоровью будущего ребёнка. Большинство ранних неонатальных (70%) и детских (65-75%) смертей приходится на недоношенных детей. Мертворождение при преждевременных родах в 9-13 раз выше, чем при срочных. У выживших детей в десять раз чаще, чем у доношенных, регистрируются осложнения: слепота, глухота, детский церебральный паралич, нарушения со стороны психики и хронические лёгочные патологии. Для матери особую опасность представляет неполный аборт, неразвивающаяся беременность, осложнениями которых являются кровотечение, инфекция матки и плодных оболочек, ДВС-синдром.
Учитывая мультифакторную природу привычного невынашивания и недостаточную изученность этиопатогенеза, установить первопричину данной акушерской патологии удаётся лишь у 50-60% больных. Исследование проводится под руководством акушера-гинеколога. Если с жалобами на боль, кровянистые выделения обратилась беременная, сначала уточняется диагноз прерывания беременности, после чего выясняются причины осложнения. Диагностический поиск осуществляется с применением следующих методов:
- Физикального осмотра. В ходе гинекологического исследования по состоянию цервикальной слизи и шейки, тонусу матки можно диагностировать угрожающие, начинающиеся преждевременные роды или выкидыш. Анализ анамнестических данных и результатов общего осмотра позволяет предположить причину патологического состояния.
- Ультрасонографии. УЗИ матки дает возможность диагностировать замершую беременность, обнаружить врождённые и приобретённые дефекты. Вне гестации УЗИ яичника (фолликулометрия) проводится для выявления нарушений овариальной функции.
- Лабораторных анализов крови. Для обнаружения эндокринной патологии производят исследования общего гормонального статуса, уровня половых и плацентарных гормонов. Для диагностики АФС и наследственных тромбофилий выполняют коагулограмму, иммуноферментный, ПЦР-анализ. Методом секвенирования ДНК супругов, типирования генов HLA II класса определяют генетические аномалии у родителей, оценивают их гистосовместимость.
- Исследования на инфекции. При беременности исследуется вагинальный мазок, вне гестации - биоптат эндометрия. Культуральный анализ позволяет выявить неспецифическую бактериальную инфекцию, уточнить чувствительность возбудителя к антибиотикам. ПЦР-исследование используется для диагностики вирусных и специфических бактериальных инфекций.
Дополнительно может назначаться МРТ органов малого таза, гистероскопия. Диагностика осуществляется с привлечением эндокринолога, иммунолога и медицинского генетика. Начинающаяся потеря беременности дифференцируется с опухолями матки, внематочной беременностью, трофобластической болезнью и предлежанием плаценты.
Лечение привычного выкидыша
Лечение проводится как в процессе гестации, так и вне его. Лечебные мероприятия во время беременности направлены на предотвращение преждевременного изгнания плода, поддержание её дальнейшего развития. Вне периода гестации осуществляется коррекция патологических изменений, приводящих к невынашиванию, методами, которые невозможно применить при беременности.
Симптоматическое лечение угрожающего и начавшегося выкидыша включает постельный режим, седативные, спазмолитические и гемостатические препараты, в случае преждевременных родов дополнительно применяются токолитические средства. При ИЦН проводится ушивание наружного зева шейки матки или устанавливается кольцо-пессарий. В случае замершей беременности и неполного аборта выполняется кюретаж, на поздних сроках изгнание плода производится путём возбуждения сократительной деятельности матки. Методы этиотропного лечения зависят от причины патологии:
- Гормональная терапия. При недостаточности яичников, приводящей к дефициту соответствующих гормонов, назначают препараты эстрогенов, прогестерона, хорионического гонадотропина, при нарушении функции надпочечников, АФС, других аутоиммунных процессах - глюкокортикоиды, при гипотиреозе - препараты тироксина.
- Антитромботическое лечение. Производится при установленных генетически детерминированных тромбофилиях, АФС. Применяются низкомолекулярные гепарины, антиагреганты, при гипергомоцистеинемии - витамины B6, B12, фолаты. Вне беременности показано длительное использование непрямых антикоагулянтов.
- Антибактериальная терапия. При беременности назначается для борьбы с внутриутробной инфекцией при выявлении очагов в мочеполовом тракте, тонзиллите, хориоамнионите, однако на этом этапе не способствует адекватному формированию гравидарного эндометрия и нормальной имплантации. Лечение эндометрита с целью предотвращения беременности должно проводиться до гестации.
- Хирургическое лечение. Оперативное вмешательство рекомендовано при анатомических дефектах, осуществляется вне беременности. Выполняется метропластика, удаление добавочного рога матки, консервативная миомэктомия, вагинопластика.
Прогноз и профилактика
Прогноз зависит от причины, вызвавшей патологию. Так, привычное невынашивание беременности, ассоциированное с тромбофилиями, эндокринными расстройствами и анатомическими дефектами в ряде случаев успешно поддаётся лечению, а методы коррекции состояний, связанных с аллоиммунными факторами, пока находятся в стадии изучения. В среднем, при условии своевременного выявления причин, адекватного лечения как вне, так и в течение беременности, добиться рождения жизнеспособных детей удаётся в 70-95% случаев.
В большинстве случаев методы лечения, допустимые при беременности, малоэффективны, поэтому большое значение должно уделяться профилактике. Превентивные мероприятия предусматривают тщательное обследование женщин, входящих в группы риска или уже имеющих эпизоды невынашивания в анамнезе, а также их супругов, коррекцию нарушений на этапе прегравидарной подготовки, рациональное ведение беременности.
1. Привычное невынашивание беременности: современные представления о патогенезе, диагностике и лечении/ Серов В.Н., Сидельникова В.М., Жаров Е.В.// Журнал Российского общества акушеров-гинекологов - 2008 - №3.
2. Тромбофилия как важнейшее звенопатогенеза осложнений беременности/ Бицадзе В.О., Макацария А.Д., Хизроева Д.Х., Макацария Н.А., Яшенина Е.В., Казакова Л.А.// Практическая медицина - 2012 - №9(65).
3. Привычное невынашивание беременности: современный взгляд на старую проблему/ Лупояд В.С., Бородай И.С., Аралов О.Н,, Щербина И.Н.// Международный медицинский журнал - 2011 - №4.
Переношенная беременность
Переношенная беременность - увеличение сроков гестации до 42 недель и более, приводящее к запоздалым родам и рождению плода с признаками перезрелости. Переношенная беременность сопровождается дегидратацеий - уменьшением количества околоплодных вод, снижением массы тела у беременной, признаками старения плаценты, уплотнением костей черепа у плода, гипоксией плода. Переношенную беременность диагностируют по данным анамнеза, результатам УЗИ, кардиотокографии, амниоскопии. Переношенная беременность требует проведения амниотомии, медикаментозной стимуляции родовой деятельности или оперативного родоразрешения.
Продолжительность физиологической беременности в среднем составляет 40 недель или 280 календарных дней от начала последней менструации. Это время является достаточным и оптимальным для развития зрелого плода, способного к внеутробному существованию. После 40 недель гестации о переношенной беременности судят не по календарным срокам, а по состоянию плаценты, плода и фетоплацентарного кровотока. Поэтому при удлинении сроков гестации на 10-14 дней в акушерстве и гинекологии различают пролонгированную и переношенную беременность.
Пролонгацией физиологической беременности считают увеличение сроков гестации до 290-294 дней при отсутствии признаков старения плаценты и перезрелости плода. При истинном перенашивании беременность заканчивается рождением перезрелого плода с морфофункциональными изменениями в плаценте. К признакам переношенной беременности относится уменьшение количества околоплодных вод, отсутствие первородной смазки, сморщивание и сухость кожи ребенка, появление в водах примеси мекония, вследствие чего их цвет становится сероватым или зеленоватым.
Переношенная беременность встречается примерно в 4% случаев. Опасность переношенной беременности заключается в высокой вероятности осложненных родов, оперативного родоразрешения, неблагоприятного исхода родов.
Причины переношенной беременности
Фоном для переношенной беременности могут служить многочисленные факторы, негативно отражающиеся на репродуктивной функции женщины. Переношенная беременность часто протекает у женщин с нарушением менструальной функции (ранней или поздней менархе, нерегулярными менструациями, альгодисменореей), половым инфантилизмом. Неблагополучно на течении беременности в будущем могут сказываться инфекции детского возраста - корь, скарлатина, паротит, краснуха и др., а также перенесенные во время настоящей беременности грипп или ОРВИ.
Среди причин переношенной беременности нередко отмечаются эндокринные заболевания женщины (нарушения в работе щитовидной железы, сахарный диабет и др.), заболевания ЖКТ, печени. Эти состояния могут нарушать гормональный обмен и обусловливать инертность матки, ее пониженную возбудимость. К изменениям в нервно-мышечной регуляции деятельности матки также могут приводить воспаления репродуктивных органов (аднекситы, эндометриты, цервициты), опухоли матки (миома, фиброма), дисфункция яичников, гестозы, искусственное прерывание беременности в анамнезе.
Переношенная беременность может быть обусловлена недостаточной физической активностью, длительным постельным режимом, испытанными женщиной психическими травмами и эмоциональными потрясениями. Кроме всего выше названного, перенашиванию беременности способствует медикаментозная терапия при угрозе выкидыша, предшествующие роды крупным плодом, первые роды в возрасте старше 30 лет, тазовое предлежание плода, патология предыдущей беременности. Не исключается, что переношенная беременность может быть вызвана заболеваниями плода, прежде всего, пороками развития ЦНС (гидроцефалией, анэнцефалией, микроцефалией), болезнью Дауна, поликистозом почек, патологией надпочечников и др.
Поскольку в наступлении, протекании беременности и развитии родовой деятельности задействованы сложные механизмы с участием центральной нервной системы, гормонов (эстрогенов, гестагенов, глюкокортикоидов, ХГЧ, ацетилхолина, катехоламинов, серотонина, гистамина), энзимов, электролитов, микроэлементов и витаминов, фактически любой сбой в системе нейроэндокринной регуляции может послужить толчком к переношенной беременности.
Симптомы переношенной беременности
О переношенной беременности, свидетельствует, прежде всего, не превышение хронологических сроков гестации, а изменения со стороны плаценты и плода. При переношенной беременности после 290 дней гестации у женщины происходит уменьшение объемов живота на 5-10 см, а массы тела на 1 килограмм и более, что обусловлено уменьшением околоплодных вод. На этом фоне у беременной снижается тургор кожи, отмечается увеличенная плотность матки и незрелость шейки. Может появиться выделение из сосков молока вместо молозива.
Проведение влагалищного исследования у пациентки с переношенной беременностью выявляет повышенную плотность костей черепа у плода, узость родничков и костных швов. При аускультации живота выслушиваются приглушенные тоны сердца плода с неправильной частотой и ритмом, свидетельствующие о гипоксии плода. Объективное подтверждение диагноза переношенной беременности может быть получено с помощью инструментальных исследований.
Диагностика переношенной беременности
Диагностику переношенной беременности начинают с уточнения гестационного срока. Для этого учитывается совокупность результатов всех используемых методов: отсчет от даты последней менструации (правило Негеле), срока овуляции, оплодотворения, первого шевеления, выслушивания сердечных тонов, данных УЗИ и др.
Объективное акушерское исследование при переношенной беременности позволяет выявить уменьшение живота в окружности наряду с высоким стоянием дна матки; задержку в нарастание массы тела беременной или потерю веса. Подвижность плода при переношенной беременности снижается в результате маловодия, а сам плод перестает расти. Гинекологическое исследование позволяет определить уплотнение черепных костей плода, сужение на головке швов и родничков, неготовность шейки матки к родам.
Картина УЗ-исследования при переношенной беременности характеризуется уменьшением общего объема и полным отсутствием «передних вод», отсутствием хлопьевидных включений сыровидной смазки в амниотических водах, наличием в водах мекония. Допплерография маточно-плацентарного кровотока определяет признаки старения плаценты, которая в полной мере не обеспечивает питание и кислородное снабжение плода: петрификаты в плаценте, уменьшение ее толщины, сниженную интенсивность фетоплацентарного и маточно-плацентарного кровотока. Все эти данные указывают на перезрелость плода и испытываемую им гипоксию. Уменьшение ЧСС плода (менее 110-120 уд. в мин.) или увеличение (свыше 160 уд. в мин.) по результатам кардиотокографии подтверждают нарушения в состоянии плода.
Для диагностики переношенной беременности может применяться методика цервикальной амниоскопии - эндоскопического исследования характера околоплодных вод через неповрежденную стенку плодного пузыря. Зеленоватый цвет вод, свидетельствующий о примеси мекония, указывает на внутриутробную гипоксию плода. Амниоскопия может проводиться только в ситуациях, когда шейка матки мягкая и приоткрыта для введения прибора.
Окончательно факт переношенной беременности подтверждается после родов. Перезрелый плод характеризуется зеленоватой окраской кожных покровов, наличием мацерации кожи, уменьшением или отсутствием сыровидной смазки, гипотрофией подкожно-жировой клетчатки, уплотнением костей черепа. Осмотр последа выявляет темно-зеленую окраску пуповины и плодных оболочек, наличие участков обызвествления (петрификатов) в тканях плаценты.
Тактика ведения родов при переношенной беременности
Беременные на сроке 41 недели беременности подлежат госпитализации в отделении патологии беременных, где после дообследования решается вопрос о тактике родов. При переношенной беременности возможно развитие самопроизвольной родовой деятельности, однако при ее отсутствии прибегают к искусственному родовозбуждению.
При неготовности шейки матки в течение нескольких дней используется местное введение специальных гормональных гелей, под воздействием которых шейка размягчается, а цервикальный канал расширяется. Затем назначается терапия, стимулирующая сократительную активность матки. Естественные роды при переношенной беременности требуют непрерывного контроля сердечной деятельности плода (выслушивания сердцебиения, проведения фонокардиографии плода).
В ряде случаев (при остро развившейся внутриутробной гипоксии плода, слабости родовых сил, клинически узком тазе, тазовом предлежании плода, наличии рубца на матке и др.) прибегают к оперативному родоразрешению женщин с переношенной беременностью с применением вакуум-экстракции, наложением акушерских щипцов или с помощью кесарева сечения.
Осложнения переношенной беременности и их профилактика
Роды, сопровождающие переношенную беременность, могут осложниться затяжным течением, преждевременным излитием вод, развитием дискоординированной родовой деятельностью, гипо- и атоническими кровотечениями, инфекционными осложнениями (эндометритом, метротромбофлебитом, маститом). В послеродовом периоде в связи со сниженной сократительной способностью матки нередко развивается лохиометра.
Опасности переношенной беременности для ребенка заключаются в возможной гипоксии плода и асфиксии новорожденного, развитии поражений головного мозга, получении родовых травм, аспирации мекония и околоплодных вод. Состояние детей, родившихся от переношенной беременности, отягощается выраженной желтухой, гормональными кризами, инфекционными поражениями кожи, неврологическими нарушениями. Впоследствии они нередко отстают от нормального физического и психического развития.
Ведение беременности у пациенток, составляющих группу риска по перенашиванию, требует серьезного внимания со стороны акушера-гинеколога. В случае ненаступления родов в предполагаемый срок необходима госпитализация беременной в родильный дом для уточнения сроков гестации, состояния плода и решения вопроса о родоразрешении.
Перенашивание беременности - симптомы и лечение
Что такое перенашивание беременности? Причины возникновения, диагностику и методы лечения разберем в статье доктора Коротковой Оксаны Владимировны, гинеколога со стажем в 9 лет.
Над статьей доктора Коротковой Оксаны Владимировны работали литературный редактор Маргарита Тихонова , научный редактор Светлана Симанина и шеф-редактор Лада Родчанина
Определение болезни. Причины заболевания
Процесс беременности, задуманный природой, рассчитан на 287 дней. Отклонения от этих сроков возможны, но для них всегда существует веская причина. Если дата родов, рассчитанная доктором, уже прошла, а роды так и не наступили, следует предполагать перенашивание беременности.

Переношенная беременность — это беременность, длящаяся более 42 недель или более 294 дней [12] . Она встречается примерно в 4-14 % случаев [1] [5] [7] . Чаще с ней сталкиваются первородящие женщины после 30 лет [3] . Причём каждая беременность, закончившаяся запоздалыми родами, увеличивает риск переношенности при последующей беременности.
Все изменения в плаценте, которые происходят при перенашивании, приводят к длительным затяжным родам и могут стать причиной родовых травм плода (переломов ключиц, различных гематом) и других осложнений. Все они опасны для новорождённого и нарушают процесс его адаптации к внеутробной жизни.
Причины перенашивания многообразны. В большинстве случаев оно развивается при сочетании причин, факторов риска, особенностей организма беременной и самого плода. К ним относятся:
- недостаточная перестройка нервной системы женщины к родам — неправильное соотношение в работе симпатической и парасимпатической нервной системы, недостаточно сформированная родовая доминанта (особая рефлекторная система, отвечающая за своевременное наступление родов);
- эндокринные патологии — сахарный диабет, ожирение , гипотиреоз ;
- гормональный дисбаланс, в частности снижение уровня эстриола, отвечающего за готовность матки и половых путей к родам;
- осложнения беременности — маловодие или хроническая плацентарная недостаточность;
- психические травмы.
Причинами перенашивания беременности могут стать нарушения женской репродуктивной системы:
- генитальный инфантилизм (недоразвитие полового аппарата);
- аномалии развития репродуктивной системы — дисфункция яичников, нарушения менструального цикла;
- перенесённые гинекологические инфекции;
- травмы половых органов;
- искусственные или самопроизвольные аборты в анамнезе.
Причинами перенашивания со стороны плода могут быть его хромосомные аномалии (синдром Дауна, поликистоз почек) или тяжёлые пороки развития:
- анэнцефалия (отсутствие головного мозга); (увеличение объёма жидкости в головном мозге);
- микроцефалия (маленький головной мозг) [2][8] .
При обнаружении схожих симптомов проконсультируйтесь у врача. Не занимайтесь самолечением - это опасно для вашего здоровья!
Симптомы перенашивания беременности
К симптомам перенашивания беременности относят уплотнение матки за счёт маловодия, уменьшение размера живота, снижение веса беременной относительно последних измерений, выделения из молочных желёз. При этом шейка матки не указывает на биологическую готовность родовых путей к родоразрешению. Также выявляются признаки ухудшения состояния плода:
- по данным УЗИ — маловодие, структурные изменения в плаценте, её преждевременное созревание, нарушение кровотока в артериях пуповины или маточных артериях;
- по данным кардиотокографического исследования (КТГ) — снижение компенсаторных возможностей плода, признаки его гипоксии (нехватки кислорода).
При рождении переношенный младенец отличается характерным внешним видом. Его кожа и слизистые оболочки, а также пуповина и плацента окрашены в зелёный или жёлтый цвет. Если количество защитной сыровидной смазки снижено, то кожа и слизистые покровы плода становятся сухими. При отсутствии смазки они сморщиваются из-за контакта с околоплодными водами. Кожа стоп и ладоней новорождённого выглядит распаренной, как после бани. На руках и ногах видны длинные ногти [1] [5] [6] [11] .

При перенашивании ребёнок, как правило, крупный, его рост и головка увеличены. Но возможен и другой вариант, когда рождается небольшой по весу малыш с уменьшенным количеством подкожно-жировой клетчатки (в связи с задержкой роста плода), но с вышеописанными признаками перезрелости. Плотность костей черепа новорождённого повышена, роднички маленькие, а швы узкие, что затрудняет процесс приспособления головки плода к родовым путям матери — как следствие, это становится причиной травм матери во время родов.
Патогенез перенашивания беременности
Основное звено патогенеза переношенной беременности — это изменения со стороны плаценты (плацентарная недостаточность). Они вызывают внутриутробный дефицит кислорода у плода. Такое отклонение приводит к выраженным изменениям и нарушению состояния ребёнка. При этом плацентарная дисфункция, дисбаланс эндокринной системы плода, наличие факторов риска перенашивания не позволяют родам начаться в срок, усугубляя уже имеющиеся нарушения.
При беременности плацентарная дисфункция проявляется нарушением кровотока в маточных артериях и/или артериях пуповины [1] [8] . При морфологическом исследовании плаценты диагностируются признаки сниженной циркуляции крови, образование мелких тромбов, склероз ворсин и сосудов и снижение количества капилляров. Также в ней могут быть обнаружены кальцинаты — локальные скопления кальция в очаге нарушенного кровотока.

Для выживания плода при дефиците поступающего к нему кислорода организм запускает процесс централизации кровообращения. При этом в жизненно важных органах малыша, таких как мозг, сердце и печень, кровоток сохраняется, а в мышцах, кишечнике, почках и остальных органах уменьшается.
Из-за снижения кровотока в почках плода выделение мочи значительно уменьшается, развивается маловодие. Также изменяется характер околоплодных вод: они теряют прозрачность, становятся мутными, приобретают желтоватый или зеленоватый оттенок из-за примеси мекония — первых фекалий ребёнка.
За счёт изменения состава околоплодных вод нарушается выработка сурфактанта — вещества, которое не даёт альвеолам слипаться во время выдоха. Это вызывает патологию лёгочной ткани и нарушение дыхания после рождения. Также снижается защитная функция лёгких: в водах увеличивается число бактерий, что повышает риск инфицирования лёгочной ткани [1] [8] [11] .
На фоне плацентарной недостаточности пуповина становится тонкой. Из-за этого повышается риск сдавления пуповины, возникновения гипоксии или асфиксии в ходе родов. Сниженное поступление кислорода в организм малыша приводит к накоплению продуктов обмена веществ — развивается закисление внутренней среды плода (метаболический ацидоз), на фоне которого возникает кислородная недостаточность в тканях.
Тканевая гипоксия повышает проницаемость сосудистых стенок у плода, что приводит к задержке жидкости в тканях. В случае скопления жидкости в головном мозге может развиться отёк мозга. Такое состояние является неблагоприятным фактором во время родов: оно повышает чувствительность мозга к воздействию кислородной недостаточности и увеличивает риск развития осложнений при возможной родовой травме.
Следствием внутриутробной гипоксии также является нарушение сокращения миокарда у плода. Оно влияет на обмен веществ, что в итоге затрудняет адаптацию новорождённого к новым внеутробным условиям жизни.
Классификация и стадии развития перенашивания беременности
В зависимости от состояния ребёнка выделяют два типа переношенной беременности:
- Запоздалые роды плодом без признаков перезрелости (пролонгированная беременность). Характерны для женщин с дисфункцией яичников младше 30 лет. Ребёнок рождается крупным, но без признаков переношенности. Шейка матки зрелая. По данным УЗИ и КТГ нет признаков изменения плаценты и нарушений плода. Околоплодные воды прозрачные, нормальной окраски. При гистологии плаценты отсутствуют характерные изменения. Нередко такие роды являются результатом неверно определённого срока беременности.
- Запоздалые роды перезрелым плодом (истинное перенашивание). Характерны для первой беременности у женщин старше 30 лет с инфекциями, передающимися половым путём, хроническими воспалительными заболеваниями гениталий и запоздалыми родами в анамнезе. Шейка матки незрелая или недостаточно зрелая. По данным УЗИ выявляют изменения в плаценте и маловодие, по данным КТГ отмечают признаки гипоксии плода. После рождения плод имеет признаки переношенности: большой или малый вес новорождённого, сморщенная желтоватая или зеленоватая кожа с отсутствием сыровидной смазки на ней, плотные кости черепа, длинные ногти. Гистология плаценты выявляет её структурные изменения [1][7][8] .
Чем больше срок истинного перенашивания, тем выше риск осложнений и неблагоприятного исхода данной беременности. Возможны:
- травмы половых органов матери во время родов из-за большого размера плода и плотности костей его черепа;
- травмы ребёнка, гипоксическое поражение его нервной системы и проблемы с дыханием [1][6][10] .
Осложнения перенашивания беременности
Для плода большую опасность представляет асфиксия (острая гипоксия) и отслойка плаценты. Нехватка кислорода внутри утробы стимулирует плод выполнить несвоевременные дыхательных движения. Они приводят к заглатыванию вод и возможному воспалению лёгочной ткани — пневмониту. Если в водах есть примесь мекония (первородного кала), то велика вероятность мекониальной аспирации — проникновения содержимого кишечника новорождённого в его лёгкие.

В результате гипоксии и централизации кровообращения во время внутриутробного развития возможны ишемические поражения миокарда, почек и кишечника плода — развивается кислородное голодание клеток этих органов и нарушаются процессы тканевого дыхания. При длительной ишемии возможно стойкое нарушение работы органов, вплоть до их отмирания (некроз кишечника, почечная недостаточность и др.).
Центральная нервная система переношенного плода также становится очень чувствительной к недостатку кислорода и возможным травмам. Поэтому гипоксия может нарушить работу нервной системы и привести к отставанию ребёнка в физическом и нервно-психическом развитии [1] [5] [6] .
Помимо прочего возможны травмы плода во время родов. Они связаны с большим размером головки малыша, узкими родничками и плотностью костей его черепа [1] [4] [10] .
У матери часто наблюдается клиническая картина узкого таза, возникают травмы половых органов (разрывы шейки матки, влагалища или промежности), послеродовые кровотечения (как результат перерастянутой матки), септические и эмболические осложнения.
При клинически узком тазе возникает диспропорция размеров плода и таза матери. Роды через естественные родовые пути в этом случае невозможны. Как правило, проводится оперативное родоразрешение.
Возникновение септических осложнений связано с инфекцией, которая приобретает системный характер. Возможно развитие хориоамнионита (воспаления хориона и инфекции в амниотической жидкости), послеродового эндометрита , сепсиса (заражения крови) и септического шока.
Эмболические осложнения возникают при появлении в кровотоке женщины фрагментов инородных тканей (тромбов, амниотической жидкости и др.). При этом возникают чрезвычайно опасные процессы, такие как ТЭЛА , эмболия околоплодными водами и септическая эмболия с высокой вероятностью смертельного исхода.
Диагностика перенашивания беременности
Диагноз переношенной беременности устанавливают на основании данных анамнеза (истории болезни) и совокупности результатов обследования:
- выявление факторов, которые относят беременную к группе риска (дисфункции яичников, заболевания гениталий, аборты и самопроизвольные выкидыши);
- правильный подсчёт даты родов, УЗИ в первом триместре беременности ;
- ультразвуковая фетометрия (измерение плода) — отсутствие увеличения плода при осмотре в динамике, выявление синдрома задержки роста (симметричное или асимметричное уменьшение окружности головки и живота плода) [1][5] ;
- оценка объёма и структуры околоплодных вод — появление взвеси из-за наличия сыровидной смазки, пушковых волос, эпидермиса и мекония, уменьшение объёма околоплодных вод (чем меньше их объём, тем выше риск истинного перенашивания беременности);
- ультразвуковая оценка зрелости плаценты : снижение её толщины, обратное развитие плаценты с комплексом её структурных изменений (кальцинаты, кисты);
- кардиотокография (КТГ) — при гипоксии плода отмечается изменение подвижности плода (от усиления до полной неподвижности), изменение числа сердечных сокращений, снижение компенсаторных возможностей плода при физической нагрузке;
- допплерометрия в маточных артериях и артериях пуповины — регистрируется нарушение кровотока разной степени выраженности;
- оценка гемодинамики плода — скорость кровотока в средней мозговой артерии, аорте, венозном протоке и нижней полой вене плода снижена (говорит о степени централизации кровотока у плода);
- оценка зрелости шейки матки ;
- амниоскопия — осмотр нижнего полюса плодного пузыря с помощью амниоскопа (отмечается уменьшение прозрачности и изменение цвета околоплодных вод).

Окончательный диагноз устанавливается после рождения и осмотра ребёнка и плаценты. При патогистологическом исследовании плаценты наблюдается жировая инволюция (замещение биологически активной ткани на нефункционирующую жировую ткань), кальцинаты и жёлто-зелёное окрашивание оболочек.
Дифференциальная диагностика:
- запоздалые роды плодом без признаков перезрелости — характерна задержка наступления родов, отсутствие патологии по результатам УЗИ и КТГ, рождение ребёнка без признаков переношенности, отсутствие характерных изменений в плаценте по результатам гистологии.
- своевременное рождение ребёнка с признаками перезрелости — может быть связано с особенностями созревания плаценты и организма беременной;
- рождение крупного плода пригестационном сахарном диабете — у новорождённого нет признаков переношенности.
Лечение перенашивания беременности
Ведение беременности при перенашивании имеет свои особенности. Пристальное внимание должно уделяться беременным с факторами риска. Своевременная госпитализация в роддом необходима для обследования беременной и решения вопроса о способе ведения родов. Выбор метода зависит от многих факторов: данных анамнеза, готовности к родам, состояния и предполагаемого веса плода, сопутствующих заболеваний женщины.
Проведение оперативного родоразрешения показано при сочетании факта перенашивания с такими осложняющими факторами, как:
- возраст матери (30 лет и старше);
- очень крупный или очень маленький плод;
- отсутствие готовности к родам — незрелая шейка матки, неправильное положение плода;
- гипоксия плода;
- беременность после ЭКО;
- неудачи при предыдущих беременностях и родах в анамнезе.
При более благоприятной ситуации, но неготовности родовых путей, необходимо дополнительно подготовить шейку матки к родам. Для этого применяют различные методы:
- отслоение нижнего полюса плодного пузыря от стенок матки;
- баллонная дилатация шейки матки с помощью катетера Фолея — позволяет механически расширить шейку матки;
- дилататоры природного (ламинарии) и синтетического происхождения — оказывают расслабляющее действие, способствуют выработке эндогенных простагландинов в шейке матки;
- возможно использование простагландина Е либо антипрогестагенов ( Мифепристона ) [1][5][6][11] .

Роды при пролонгированной беременности без признаков перезрелости плода чаще всего протекают без выраженных осложнений, но требуют пристального наблюдения за их ходом.
Запоздалые роды с признакам перезрелости плода часто осложняются. Поэтому для своевременного решения вопроса о выборе способа родоразрешения важна оценка каждого периода беременности. Во время консервативных родов (через естественные родовые пути) необходимо проводить постоянный мониторинг за состоянием плода [1] [9] .
Для родовозбуждения можно использовать амниотомию — искусственный разрыв оболочек плодного пузыря. Она проводится исключительно при зрелой шейке матки и хорошем состоянии плода.

В послеродовом периоде очень важно принимать профилактические меры для предупреждения кровотечения, которое может возникнуть в связи с особенностью строения матки, задержкой частей плаценты, разрывом мягких тканей и нарушением гемостаза (свёртывающей системы крови). Для этого проводится тщательный осмотр родовых путей на выявление разрывов, учёт кровопотери, клинический и лабораторный контроль анализов крови и применение утеротоников, которые стимулируют сокращение матки.
Прогноз. Профилактика
При своевременной и адекватной оценке состояния плода, а также правильном выборе тактики родоразрешения прогноз благоприятный [13] . По наблюдениям врачей, показатели физического, неврологического и психического развития переношенных детей не отличаются от состояния детей, рождённых при неосложнённых своевременных родах. Менее благоприятный прогноз возможен при тяжёлой гипоксии плода, родовой травме и мекониальной аспирации.

Основная проблема при переношенной беременности — это роды, запоздавшие по срокам. Соответственно, плод появляется в таких ситуациях гораздо тяжелее, чем обычно. Связано это бывает, в том числе, и с таким явлением, как дегидратация. Это означает, что околоплодные воды уменьшаются в объеме, а кроме того, начинает состариваться плацента. Последствия переношенной беременности включают в себя гипоксию самого плода, уплотнение костей его черепа, уменьшение веса у беременной женщины. В случае если гестация увеличивается на две и более недель, она диагностируется с помощью самых новейших медицинских технологий (в том числе, это амниоскопия, кардиотокография, ультразвуковое исследование). При переношенной беременности необходимо предпринимать самые срочные меры, поскольку это грозит осложнениями как женщине, так и плоду. В этом случае используют либо операцию, либо начинают стимулировать родовую деятельность медикаментозными способами.

Физиологическая беременность у женщины достигает 40 недель. В пересчете на дни это примерно 280 календарных дней. За этот срок развитие плода происходит полностью. Поэтому на вопрос «Какая беременность считается переношенной», специалисты отвечают однозначно: та, которая составляет более 40 недель. При гестации свыше 40 недель медики определяют переношенную беременность уже по другим признакам — по состоянию плода и плаценты.
Исходя из таких наблюдений, говорят о двух категориях беременности — переношенной и пролонгированной. Если плацента не начала стареть, плод не является перезрелым, а период гестации составляет не более 294 дней, то можно говорить о пролонгированной беременности. Если же беременность является переношенной, то плод рождается перезрелым, а у плаценты наблюдаются все признаки старения. В этом случае, ребенок может родиться с сухой и сморщенной кожей, околоплодные воды имеют зеленоватый или серый оттенок, что говорит о присутствии в них мекония.
Согласно статистике, около 4% всех случаев беременность является переношенной. В таких ситуациях велик риск осложнений при родах и неблагоприятного их разрешения.
Как уже было сказано, среди основных последствий переношенной беременности можно назвать осложненные роды. Этот процесс зачастую сопровождается атоническими и гипотоническими кровотечениями, да и сами роды оказываются затяжными. Родовая деятельность при переношенной беременности отличается отделением околоплодных вод раньше положенного времени, может наблюдаться развитие дискоординированных родов. Нередки случаи, когда осложнениями являются мастит, эндометрит и другие инфекционные заболевания. Стоит опасаться и лохиометры, которая тесно связана с тем, что сократительная деятельность матки резко снижается в период после родов.
Существуют осложнения и для ребенка, родившегося в результате переношенной беременности. Новорожденный ребенок рискует получить какую-либо патологию головного мозга, а также родовые травмы. В ряде случаев наблюдалось развитие желтухи у детей, которые родились при переношенной беременности. Осложнениями для новорожденного тоже может стать кожное поражение инфекционного характера, какие-либо неврологические патологии. Такие дети нередко впоследствии выглядят более слабыми, их психическое развитие также отстает от общепринятых норм.
Профилактика переношенной беременности обычно заключается в строгом контроле со стороны гинеколога. Если период гестации прошел, а роды не наступают, требуется срочная госпитализация женщины.
Причины переношенной беременности
Такое явление, как переношенная беременность, невозможно без наличия различных факторов, которые могут отрицательно воздействовать на здоровье женщины и на ее репродуктивную функцию. Причины, почему перенашивают беременность, могут быть самые различные. Например, женщина еще с периода полового созревания испытывала трудности, связанные с нарушением менструаций, что могло во многих случаях привести к переношенной беременности. Еще одной причиной может оказаться какое-либо инфекционное заболевание, перенесенное в детстве (краснуха, корь и тому подобное), либо ОРВИ, грипп, которыми женщина переболела, будучи беременной. Нередко к переношенной беременности может привести сахарный диабет или проблемы, связанные с работой эндокринной системы. Могут повлиять на сроки беременности болезни, касающиеся работы печени или желудочно-кишечного тракта. Такое состояние здоровья влияет на гормональный фон, и в результате матка не находится в тонусе, она выглядит инертной. Заболевания половых органов также зачастую приводят к затянутым срокам беременности.
Наконец, действия медиков могут оказаться еще одним фактором, влияющим на гестацию. Например, если во время протекания беременности возникает угроза выкидыша, женщине нередко назначаются медикаментозные терапевтические процедуры. Такая же картина может наблюдаться в случаях, если предыдущая беременность протекала с осложнениями или женщина, согласно медицинской терминологии, является старородящей (беременность в том возрасте, когда женщине больше 30 лет, а роды предстоят впервые).
В отдельных случаях причиной переношенной беременности может оказаться и какая-либо патология в развитии самого плода: болезнь Дауна, гидроцефалия, заболевание надпочечников и прочее. Это также может спровоцировать возникновение ситуации, когда беременность считается переношенной.
Симптомы переношенной беременности
Симптоматика переношенной беременности всегда выражена достаточно четко. Специалисты определяют это состояние по изменениям, происходящим с плодом и плацентой, а также по срокам беременности, которые начинают превышать стандарт.
Начиная с 290-го дня беременности можно наблюдать, как живот беременной женщины становится меньше, иногда до 10 см. Наблюдается и уменьшение веса за счет снижения околоплодных вод, такой спад массы может доходить до 1 кг. При этом шейка матки остается незрелой, да и сама матка выглядит увеличенной.
При исследовании плода при таком развитии беременности специалисты отмечают, что черепные кости плода слишком уплотнились. Гипоксия же плода выражается в том, что сердце его бьется в неправильном ритме, с нарушением частоты. Поэтому переношенную беременность и признаки ее определить достаточно просто. Однако специалисты во многих случаях проводят обследование женщины с помощью инструментов, чтобы поставить единственно верный диагноз.
Диагностика переношенной беременности
Прежде чем начать диагностику, врач сначала обязан уточнить сроки гестации. Осуществляется это методом объединения всех известных на сегодняшний день способов. Женщина должна пройти ультразвуковое исследование, у нее уточняют сроки овуляции и точное время последней менструации, учитывают время первого шевеления плода, проверяют, каковы тоны его сердца и тому подобное.
Диагностика при переношенной беременности подразумевает, в том числе, и акушерское обследование. Таким образом, можно выяснить, насколько уменьшилась окружность живота при учете высоты дна матки. Выявляется в ходе такого исследования и потеря массы тела либо ее нарастание. Поскольку при переношенной беременности околоплодные воды начинают уменьшаться, подвижность самого плода становится менее заметной. Еще один признак переношенной беременности — это прекращение роста плода. С помощью методов акушерского обследования врач может выявить, присутствует ли сужение родничка на головке плода, имеется ли уплотнение костей черепа, насколько готова или не готова к родовой деятельности шейка матки.
Проведение УЗИ вообще является обязательной процедурой при диагностике переношенной беременности. С помощью этого исследования специалисты выявляют, в каком объеме присутствуют так называемые «передние» воды, есть ли в жидкости меконий, присутствует ли сыровидная смазка в водах амниотических.

Многих женщин беспокоит проблема переношенной беременности, что делать придется еще при ее диагностике. В этом случае проводится допплерография кровоснабжения матки и плаценты. Этот метод помогает выявить начало процесса старения плаценты. Дело в том, что, устаревая, плацента перестает обеспечивать плоду доступ кислорода и питания. Таким образом, плод уже является перезрелым и начинает ощущать гипоксию. Опасные симптомы могут быть выявлены и при проведении кардиотокографии. В частности, могут наблюдаться усиление или снижение ЧСС, все это говорит о том, принимает ли состояние плода патологические формы.
Еще один метод диагностики при переношенной беременности — это амниоскопия цервикальная. В процессе этого исследования изучаются околоплодные воды прямо через стенку плодного пузыря, которая является целостной. В случае если воды приобрели бледно-зеленый оттенок, это явный признак того, что плод испытывает гипоксию. Однако стоит помнить, что амниоскопическое обследование может быть проведено лишь тогда, когда маточная шейка оказывается приоткрытой и позволяет ввести прибор внутрь.
Однако все эти методики могут быть только побочными и служить больше для подтверждения возможного диагноза. То, что беременность действительно являлась переношенной, окончательно выясняется только после того, как роды прошли. Новорожденный ребенок обследуется специалистами непосредственно сразу после появления на свет. Если кожа его имеет зеленоватый оттенок, если наблюдается гипотрофия подкожной клетчатки, кости черепа оказываются слишком плотными, а кожа обладает мацерацией, то все признаки переношенной беременности налицо, и диагноз может являться подтвержденным окончательно.
Тактика ведения родов при переношенной беременности
После прохождения 40-й недели беременности, если родовая деятельность не начинается, женщина должна быть госпитализирована в отделение гинекологических патологий. Здесь проводятся дополнительные исследования состояния беременной, на основании которых и принимается окончательное решение о том, какую родовую тактику должен избрать врач.
Вполне вероятно, что при переношенной беременности женщина может родить без всякой медикаментозной стимуляции. Однако в случаях, если родовая деятельность самопроизвольно так и не развивается, специалисты могут применить родовозбуждение искусственного характера. Если при обследовании выясняется, что шейка матки по-прежнему не готова к началу родовой деятельности, женщине может быть назначен курс особых гелей, которые содержат гормоны и вводятся в организм. Под их воздействием чаще всего шейка матки начинает размягчаться, наблюдается и расширение цервикального канала.
Второй этап — это терапевтические процедуры, целью которых является стимуляция маточных сокращений. Если женщина все же намерена родить самостоятельно при диагнозе переношенной беременности, то такие роды должны проходить только в присутствии специалиста и под его постоянным контролем. Врач постоянно проводит фонокардиографию, прослушивает сердцебиение плода, следит за прохождением самих родов.
Иногда случаются ситуации, когда для того чтобы сохранить жизнь и женщине, и плоду, необходимо хирургическое вмешательство. Таким образом, оперативное родоразрешение показано в случаях, когда у плода наблюдается тазовое предлежание, а также внутриутробная гипоксия, развившаяся в острой форме. Нередко такое решение принимается врачом, если родовые силы выглядят слишком слабыми, на матке присутствуют рубцы или у роженицы чрезмерно узкий таз. В ходе оперативного родоразрешения используется метод вакуум-экстракции либо акушерские щипцы. Зачастую при переношенной беременности используют и всем известное кесарево сечение.
Данная статья размещена исключительно с целью ознакомления в познавательных целях и не является научным материалом или профессиональным медицинским советом. За диагностикой и лечением обратитесь к врачу.
Введите ваши данные, и наши специалисты свяжутся с Вами, и бесплатно проконсультируют по волнующим вас вопросам.
Читайте также:
