Электрокардиография плода при переношенной беременности. Гормоны, гормональные тесты при переношенности.
Добавил пользователь Евгений Кузнецов Обновлено: 19.12.2025
Переношенная беременность - понятие хронологическое, означающее, что длительность развития беременности составляет 42 нед и более. Различают истинное (биологическое) мнимое (пролонгированную беременность) перенашивание беременности.
Истинная переношенная беременность - беременность с признаками нарушения плаценты, маточно-плацентарного кровообращения и перезрелости плода.
Пролонгированная беременность - это беременность, заканчивающаяся рождением доношенного, функционально зрелого ребенка и на плаценте нет признаков перенашивания.
Причины, приводящие к формированию перенашивания:
I группа - причины, способствующие физиологическому увеличению продолжительности беременности: возраст родителей (женщин - старше 30; мужчин - старше 35 лет); предстоящие 3 и более роды; плод мужского пола.
II группа - причины, препятствующие своевременному началу родов: наличие абортов в анамнезе (при осложненных и/или повторных абортах риск возрастает); самопроизвольные выкидыши в анамнезе (особенно неоднократные или неразвивающаяся беременность); нарушение менструального цикла (дисфункциональные кровотечения); воспалительные заболевания придатков матки, особенно явившиеся причиной вторичного бесплодия; запоздалые роды в анамнезе (или срочные роды перезрелым плодом); расположение плаценты в дне матки; наличие незрелой/недостаточно зрелой шейки матки.
III группа - факторы, способствующие досрочному созреванию плода: экстрагенитальная патология, приводящая к гипоксии у матери; ОРВИ во время настоящей беременности; угроза прерывания беременности (особенно длительная); анемия во время беременности.
Клинические проявления. При истинном перенашивании беременности наблюдаются следующие симптомы: отсутствие нарастания массы тела беременной с последующим резким падением её на 1 кг и более; уменьшение окружности живота на 5-10 см; снижение тургора кожи; маловодие; зеленое окрашивание околоплодных вод; отсутствие болезненности при лежании на животе или при надавливании на матку (признак Дольфа); более высокое стояние дна матки; усиление или ослабление движений плода, что указывает на гипоксию плода вследствие нарушения маточно-плацентарного кровообращения; изменение частоты, ритма и тембра сердечных тонов плода; крупные размеры плода; при влагалищном исследовании отмечается увеличение плотности костей черепа плода, узость швов и родничков; незрелость или недостаточная зрелость шейки матки.
Клинические проявления, обнаруживаемым после родов:
а) признаки перезрелости (переношенность) плода (см. выше);
б) макроскопические и гистологические изменения плаценты:
макроскопически - участки петрификатов, жирового перерождения, плодные оболочки и пуповина зеленого цвета, пуповина тощая;
гистологические - кальцификация, переполнение кровью и расширение сосудов плаценты (особенно капилляров ворсин), гиперплазия синцитиотрофобласта, синцитиальные узелки, фиброзная дегенерация ворсин, микроинфаркты плаценты.
Диагностика.
1. Определение срока беременности по дате последней менструации, дню предполагаемой овуляции, данным первой явки в женскую консультацию, первому шевелению плода, данным ультразвукового сканирования, результатам объективных методов исследования и тщательного сбора анамнеза. При сборе анамнеза обращают внимание на наличие преморбидного фона для перенашивания беременности, общее состояние беременной и течение настоящей беременности.
2. Дополнительные методы исследования.
а) Амниоскопия. Признаки перенашивания:
уменьшение количества околоплодных вод - наибольшее количество амниотической жидкости наблюдается в 38 недель беременности, затем оно быстро уменьшается, в среднем на 145 мл в неделю, достигая к 43-ей неделе беременности примерно 244 мл;
мутные, опалесцирующие околоплодные воды на ранних стадиях перенашивания - за счет слупливающегося эпидермиса кожи плода;
зеленый цвет околоплодных вод в более поздние сроки - за счет окрашивания меконием;
небольшое количество или отсутствие хлопьев сыровидной (казеозной) смазки;
наименьшая отслаиваемость оболочек нижнего полюса плодного пузыря от стенки матки - степень отслаиваемости оболочек является показателем готовности организма женщины к наступлению родов, наибольшая отслаиваемость оболочек отмечается при доношенной беременности (на 4 см и более);
изменение физико-химических и биохимических показателей: снижение осмотического давления амниотической жидкости; уровень рН смещается в сторону кислой реакции; уменьшение активности термостабильного изофермента щелочной фосфатазы (ТЩФ); повышение концентрации мочевины, молочной кислоты, белка, глюкозы; отношение лецитин/сфингомиелин (Л/С).
б) Определение экскреции эстриола с мочой - при переношенной беременности снижается. в) Определение соотношения прогестерон/эстриол: при переношенной беременности 1:4,1; при пролонгированной 1:2,6; при доношенной беременности 1:3,4.
г) Цитологическое исследование влагалищных мазков: III-IV цитотип влагалищного мазка.
д) Электро- и фонокардиография плода.
е) Количественная и качественная оценка околоплодных вод
ж) УЗИ с плацентографией, допплерометрическое исследование (с 41 нед).
Характерные УЗИ признаки: уменьшение толщины плаценты после 40-й недели беременности (40 нед. - 2,9 см; 41 нед. - 2,7 см; 42 нед. - 2,7 см); кальциноз плаценты; маловодие; отсутствие нарастания бипариетального размера головки после 40-й недели беременности (40 нед. - 9,24 см; 41 нед. - 9,45 см; 42 нед. - 9,46 см); более четкие контуры головки плода; утолщение костей черепа; сужение швов и родничков; крупные размеры плода.
Специфические признаки истинного перенашивания беременности: сочетание маловодия и повышенной эхоплотности околоплодных вод; сочетанное нарушение кровотока в терминальных ветвях артерии пуповины и спиральных артериях; выраженная централизация кровообращения плода; снижение двигательной активности плода; сомнительный или отрицательный нестрессовый тест; положительный окситоциновый тест.
Сомнительные признаки истинного перенашивания беременности: маловодие; кальциноз плаценты; изолированное нарушение кровотока в терминальных ветвях артерии пуповины; начальная централизация кровообращения плода; повышение двигательной активности плода.
Маловероятные признаки истинного перенашивания беременности: II степень зрелости плаценты; нормальное состояние плацентарного кровотока; удовлетворительное состояние плодового кровообращения; нарушение кровотока только в артерии пуповины и/или маточных артериях.
Течение беременности, родов и послеродового периода.
Переношенную беременность следует считать патологической.
Осложнения беременности: гестозы; угроза выкидыша и преждевременных родов; анемия; нарушение свертывающей системы крови у беременной (при антенатальной гибели); нарушение жирового обмена; маловодие; хроническая внутриутробная гипоксия плода; антенатальная гибель плода.
Осложнения в родах: преждевременное и раннее излитие околоплодных вод; аномалии родовой деятельности; затяжные роды; клинически узкий таз; нарушение процессов отслойки плаценты; гипоксия плода в родах; родовая травма; разрывы мягких тканей родовых путей; увеличение числа оперативных вмешательств в родах.
Осложнения в послеродовом периоде: увеличение частоты гипо- и атонических кровотечений; послеродовые инфекционные заболевания; гипогалактия.
Тактика ведения беременности и родов при перенашивании.
При сроке беременности более 40 нед рекомендуется госпитализация в стационар.
Родоразрешение:
1. Индуцированные роды (см. вопр. 25 в разделе «Физиологическое акушерство»).
2. Кесарево сечение.
Показания для проведения планового кесарева сечения: возрастные первородящие, тазовое предлежание плода, крупный плод, анатомически узкий таз, отягощенный акушерский и соматический анамнез (бесплодие, осложненное течение предыдущих родов, мертворождение и др.), предлежание плаценты, преждевременная отслойка нормально расположенной плаценты, неправильное положение плода (поперечное, косое), рубец на матке, внутриутробная гипоксия плода, осложненное течение данной беременности.
Показания для проведения кесарева сечения в родах: отсутствие эффекта от родовозбуждения в течение 3-5 часов, аномалии родовой деятельности, клинически узкий таз, гипоксия плода.
Профилактика перенашивания беременности:
1. Правильное физическое и нервно-психическое развитие девочки, особенно в период полового созревания, для обеспечения своевременного и правильного развития физиологический функций организма.
2. Диспансерное наблюдение беременных, относящихся к группе риска по перенашиванию беременности.
3. Своевременная госпитализация в стационар для обследования.
4. Полноценное питание, богатое витаминами, особенно комплекс группы В.
5. Проведение физиопсихопрофилактической подготовки к родам, курс электроанальгезии (6-8 сеансов).
6. Проведение комплексного ультразвукового исследования, начиная с 40 недель, беременным группы высокого риска по возникновению перенашивания беременности - для профилактики неблагоприятных перинатальных исходов.
7. При установлении диагноза истинно переношенной беременности - активная акушерская тактика ведения беременности и родов.
Переношенная беременность
Переношенная беременность - увеличение сроков гестации до 42 недель и более, приводящее к запоздалым родам и рождению плода с признаками перезрелости. Переношенная беременность сопровождается дегидратацеий - уменьшением количества околоплодных вод, снижением массы тела у беременной, признаками старения плаценты, уплотнением костей черепа у плода, гипоксией плода. Переношенную беременность диагностируют по данным анамнеза, результатам УЗИ, кардиотокографии, амниоскопии. Переношенная беременность требует проведения амниотомии, медикаментозной стимуляции родовой деятельности или оперативного родоразрешения.
МКБ-10
Общие сведения
Продолжительность физиологической беременности в среднем составляет 40 недель или 280 календарных дней от начала последней менструации. Это время является достаточным и оптимальным для развития зрелого плода, способного к внеутробному существованию. После 40 недель гестации о переношенной беременности судят не по календарным срокам, а по состоянию плаценты, плода и фетоплацентарного кровотока. Поэтому при удлинении сроков гестации на 10-14 дней в акушерстве и гинекологии различают пролонгированную и переношенную беременность.
Пролонгацией физиологической беременности считают увеличение сроков гестации до 290-294 дней при отсутствии признаков старения плаценты и перезрелости плода. При истинном перенашивании беременность заканчивается рождением перезрелого плода с морфофункциональными изменениями в плаценте. К признакам переношенной беременности относится уменьшение количества околоплодных вод, отсутствие первородной смазки, сморщивание и сухость кожи ребенка, появление в водах примеси мекония, вследствие чего их цвет становится сероватым или зеленоватым.
Переношенная беременность встречается примерно в 4% случаев. Опасность переношенной беременности заключается в высокой вероятности осложненных родов, оперативного родоразрешения, неблагоприятного исхода родов.
Причины переношенной беременности
Фоном для переношенной беременности могут служить многочисленные факторы, негативно отражающиеся на репродуктивной функции женщины. Переношенная беременность часто протекает у женщин с нарушением менструальной функции (ранней или поздней менархе, нерегулярными менструациями, альгодисменореей), половым инфантилизмом. Неблагополучно на течении беременности в будущем могут сказываться инфекции детского возраста - корь, скарлатина, паротит, краснуха и др., а также перенесенные во время настоящей беременности грипп или ОРВИ.
Среди причин переношенной беременности нередко отмечаются эндокринные заболевания женщины (нарушения в работе щитовидной железы, сахарный диабет и др.), заболевания ЖКТ, печени. Эти состояния могут нарушать гормональный обмен и обусловливать инертность матки, ее пониженную возбудимость. К изменениям в нервно-мышечной регуляции деятельности матки также могут приводить воспаления репродуктивных органов (аднекситы, эндометриты, цервициты), опухоли матки (миома, фиброма), дисфункция яичников, гестозы, искусственное прерывание беременности в анамнезе.
Переношенная беременность может быть обусловлена недостаточной физической активностью, длительным постельным режимом, испытанными женщиной психическими травмами и эмоциональными потрясениями. Кроме всего выше названного, перенашиванию беременности способствует медикаментозная терапия при угрозе выкидыша, предшествующие роды крупным плодом, первые роды в возрасте старше 30 лет, тазовое предлежание плода, патология предыдущей беременности. Не исключается, что переношенная беременность может быть вызвана заболеваниями плода, прежде всего, пороками развития ЦНС (гидроцефалией, анэнцефалией, микроцефалией), болезнью Дауна, поликистозом почек, патологией надпочечников и др.
Поскольку в наступлении, протекании беременности и развитии родовой деятельности задействованы сложные механизмы с участием центральной нервной системы, гормонов (эстрогенов, гестагенов, глюкокортикоидов, ХГЧ, ацетилхолина, катехоламинов, серотонина, гистамина), энзимов, электролитов, микроэлементов и витаминов, фактически любой сбой в системе нейроэндокринной регуляции может послужить толчком к переношенной беременности.
Симптомы переношенной беременности
О переношенной беременности, свидетельствует, прежде всего, не превышение хронологических сроков гестации, а изменения со стороны плаценты и плода. При переношенной беременности после 290 дней гестации у женщины происходит уменьшение объемов живота на 5-10 см, а массы тела на 1 килограмм и более, что обусловлено уменьшением околоплодных вод. На этом фоне у беременной снижается тургор кожи, отмечается увеличенная плотность матки и незрелость шейки. Может появиться выделение из сосков молока вместо молозива.
Проведение влагалищного исследования у пациентки с переношенной беременностью выявляет повышенную плотность костей черепа у плода, узость родничков и костных швов. При аускультации живота выслушиваются приглушенные тоны сердца плода с неправильной частотой и ритмом, свидетельствующие о гипоксии плода. Объективное подтверждение диагноза переношенной беременности может быть получено с помощью инструментальных исследований.
Диагностика переношенной беременности
Диагностику переношенной беременности начинают с уточнения гестационного срока. Для этого учитывается совокупность результатов всех используемых методов: отсчет от даты последней менструации (правило Негеле), срока овуляции, оплодотворения, первого шевеления, выслушивания сердечных тонов, данных УЗИ и др.
Объективное акушерское исследование при переношенной беременности позволяет выявить уменьшение живота в окружности наряду с высоким стоянием дна матки; задержку в нарастание массы тела беременной или потерю веса. Подвижность плода при переношенной беременности снижается в результате маловодия, а сам плод перестает расти. Гинекологическое исследование позволяет определить уплотнение черепных костей плода, сужение на головке швов и родничков, неготовность шейки матки к родам.
Картина УЗ-исследования при переношенной беременности характеризуется уменьшением общего объема и полным отсутствием «передних вод», отсутствием хлопьевидных включений сыровидной смазки в амниотических водах, наличием в водах мекония. Допплерография маточно-плацентарного кровотока определяет признаки старения плаценты, которая в полной мере не обеспечивает питание и кислородное снабжение плода: петрификаты в плаценте, уменьшение ее толщины, сниженную интенсивность фетоплацентарного и маточно-плацентарного кровотока. Все эти данные указывают на перезрелость плода и испытываемую им гипоксию. Уменьшение ЧСС плода (менее 110-120 уд. в мин.) или увеличение (свыше 160 уд. в мин.) по результатам кардиотокографии подтверждают нарушения в состоянии плода.
Для диагностики переношенной беременности может применяться методика цервикальной амниоскопии - эндоскопического исследования характера околоплодных вод через неповрежденную стенку плодного пузыря. Зеленоватый цвет вод, свидетельствующий о примеси мекония, указывает на внутриутробную гипоксию плода. Амниоскопия может проводиться только в ситуациях, когда шейка матки мягкая и приоткрыта для введения прибора.
Окончательно факт переношенной беременности подтверждается после родов. Перезрелый плод характеризуется зеленоватой окраской кожных покровов, наличием мацерации кожи, уменьшением или отсутствием сыровидной смазки, гипотрофией подкожно-жировой клетчатки, уплотнением костей черепа. Осмотр последа выявляет темно-зеленую окраску пуповины и плодных оболочек, наличие участков обызвествления (петрификатов) в тканях плаценты.
Тактика ведения родов при переношенной беременности
Беременные на сроке 41 недели беременности подлежат госпитализации в отделении патологии беременных, где после дообследования решается вопрос о тактике родов. При переношенной беременности возможно развитие самопроизвольной родовой деятельности, однако при ее отсутствии прибегают к искусственному родовозбуждению.
При неготовности шейки матки в течение нескольких дней используется местное введение специальных гормональных гелей, под воздействием которых шейка размягчается, а цервикальный канал расширяется. Затем назначается терапия, стимулирующая сократительную активность матки. Естественные роды при переношенной беременности требуют непрерывного контроля сердечной деятельности плода (выслушивания сердцебиения, проведения фонокардиографии плода).
В ряде случаев (при остро развившейся внутриутробной гипоксии плода, слабости родовых сил, клинически узком тазе, тазовом предлежании плода, наличии рубца на матке и др.) прибегают к оперативному родоразрешению женщин с переношенной беременностью с применением вакуум-экстракции, наложением акушерских щипцов или с помощью кесарева сечения.
Осложнения переношенной беременности и их профилактика
Роды, сопровождающие переношенную беременность, могут осложниться затяжным течением, преждевременным излитием вод, развитием дискоординированной родовой деятельностью, гипо- и атоническими кровотечениями, инфекционными осложнениями (эндометритом, метротромбофлебитом, маститом). В послеродовом периоде в связи со сниженной сократительной способностью матки нередко развивается лохиометра.
Опасности переношенной беременности для ребенка заключаются в возможной гипоксии плода и асфиксии новорожденного, развитии поражений головного мозга, получении родовых травм, аспирации мекония и околоплодных вод. Состояние детей, родившихся от переношенной беременности, отягощается выраженной желтухой, гормональными кризами, инфекционными поражениями кожи, неврологическими нарушениями. Впоследствии они нередко отстают от нормального физического и психического развития.
Ведение беременности у пациенток, составляющих группу риска по перенашиванию, требует серьезного внимания со стороны акушера-гинеколога. В случае ненаступления родов в предполагаемый срок необходима госпитализация беременной в родильный дом для уточнения сроков гестации, состояния плода и решения вопроса о родоразрешении.
Перенашивание беременности - симптомы и лечение
Что такое перенашивание беременности? Причины возникновения, диагностику и методы лечения разберем в статье доктора Коротковой Оксаны Владимировны, гинеколога со стажем в 9 лет.
Над статьей доктора Коротковой Оксаны Владимировны работали литературный редактор Маргарита Тихонова , научный редактор Светлана Симанина и шеф-редактор Лада Родчанина
Определение болезни. Причины заболевания
Процесс беременности, задуманный природой, рассчитан на 287 дней. Отклонения от этих сроков возможны, но для них всегда существует веская причина. Если дата родов, рассчитанная доктором, уже прошла, а роды так и не наступили, следует предполагать перенашивание беременности.

Переношенная беременность — это беременность, длящаяся более 42 недель или более 294 дней [12] . Она встречается примерно в 4-14 % случаев [1] [5] [7] . Чаще с ней сталкиваются первородящие женщины после 30 лет [3] . Причём каждая беременность, закончившаяся запоздалыми родами, увеличивает риск переношенности при последующей беременности.
Все изменения в плаценте, которые происходят при перенашивании, приводят к длительным затяжным родам и могут стать причиной родовых травм плода (переломов ключиц, различных гематом) и других осложнений. Все они опасны для новорождённого и нарушают процесс его адаптации к внеутробной жизни.
Причины перенашивания многообразны. В большинстве случаев оно развивается при сочетании причин, факторов риска, особенностей организма беременной и самого плода. К ним относятся:
- недостаточная перестройка нервной системы женщины к родам — неправильное соотношение в работе симпатической и парасимпатической нервной системы, недостаточно сформированная родовая доминанта (особая рефлекторная система, отвечающая за своевременное наступление родов);
- эндокринные патологии — сахарный диабет, ожирение , гипотиреоз ;
- гормональный дисбаланс, в частности снижение уровня эстриола, отвечающего за готовность матки и половых путей к родам;
- осложнения беременности — маловодие или хроническая плацентарная недостаточность;
- психические травмы.
Причинами перенашивания беременности могут стать нарушения женской репродуктивной системы:
- генитальный инфантилизм (недоразвитие полового аппарата);
- аномалии развития репродуктивной системы — дисфункция яичников, нарушения менструального цикла;
- перенесённые гинекологические инфекции;
- травмы половых органов;
- искусственные или самопроизвольные аборты в анамнезе.
Причинами перенашивания со стороны плода могут быть его хромосомные аномалии (синдром Дауна, поликистоз почек) или тяжёлые пороки развития:
- анэнцефалия (отсутствие головного мозга); (увеличение объёма жидкости в головном мозге);
- микроцефалия (маленький головной мозг) [2][8] .
При обнаружении схожих симптомов проконсультируйтесь у врача. Не занимайтесь самолечением - это опасно для вашего здоровья!
Симптомы перенашивания беременности
К симптомам перенашивания беременности относят уплотнение матки за счёт маловодия, уменьшение размера живота, снижение веса беременной относительно последних измерений, выделения из молочных желёз. При этом шейка матки не указывает на биологическую готовность родовых путей к родоразрешению. Также выявляются признаки ухудшения состояния плода:
- по данным УЗИ — маловодие, структурные изменения в плаценте, её преждевременное созревание, нарушение кровотока в артериях пуповины или маточных артериях;
- по данным кардиотокографического исследования (КТГ) — снижение компенсаторных возможностей плода, признаки его гипоксии (нехватки кислорода).
При рождении переношенный младенец отличается характерным внешним видом. Его кожа и слизистые оболочки, а также пуповина и плацента окрашены в зелёный или жёлтый цвет. Если количество защитной сыровидной смазки снижено, то кожа и слизистые покровы плода становятся сухими. При отсутствии смазки они сморщиваются из-за контакта с околоплодными водами. Кожа стоп и ладоней новорождённого выглядит распаренной, как после бани. На руках и ногах видны длинные ногти [1] [5] [6] [11] .

При перенашивании ребёнок, как правило, крупный, его рост и головка увеличены. Но возможен и другой вариант, когда рождается небольшой по весу малыш с уменьшенным количеством подкожно-жировой клетчатки (в связи с задержкой роста плода), но с вышеописанными признаками перезрелости. Плотность костей черепа новорождённого повышена, роднички маленькие, а швы узкие, что затрудняет процесс приспособления головки плода к родовым путям матери — как следствие, это становится причиной травм матери во время родов.
Патогенез перенашивания беременности
Основное звено патогенеза переношенной беременности — это изменения со стороны плаценты (плацентарная недостаточность). Они вызывают внутриутробный дефицит кислорода у плода. Такое отклонение приводит к выраженным изменениям и нарушению состояния ребёнка. При этом плацентарная дисфункция, дисбаланс эндокринной системы плода, наличие факторов риска перенашивания не позволяют родам начаться в срок, усугубляя уже имеющиеся нарушения.
При беременности плацентарная дисфункция проявляется нарушением кровотока в маточных артериях и/или артериях пуповины [1] [8] . При морфологическом исследовании плаценты диагностируются признаки сниженной циркуляции крови, образование мелких тромбов, склероз ворсин и сосудов и снижение количества капилляров. Также в ней могут быть обнаружены кальцинаты — локальные скопления кальция в очаге нарушенного кровотока.

Для выживания плода при дефиците поступающего к нему кислорода организм запускает процесс централизации кровообращения. При этом в жизненно важных органах малыша, таких как мозг, сердце и печень, кровоток сохраняется, а в мышцах, кишечнике, почках и остальных органах уменьшается.
Из-за снижения кровотока в почках плода выделение мочи значительно уменьшается, развивается маловодие. Также изменяется характер околоплодных вод: они теряют прозрачность, становятся мутными, приобретают желтоватый или зеленоватый оттенок из-за примеси мекония — первых фекалий ребёнка.
За счёт изменения состава околоплодных вод нарушается выработка сурфактанта — вещества, которое не даёт альвеолам слипаться во время выдоха. Это вызывает патологию лёгочной ткани и нарушение дыхания после рождения. Также снижается защитная функция лёгких: в водах увеличивается число бактерий, что повышает риск инфицирования лёгочной ткани [1] [8] [11] .
На фоне плацентарной недостаточности пуповина становится тонкой. Из-за этого повышается риск сдавления пуповины, возникновения гипоксии или асфиксии в ходе родов. Сниженное поступление кислорода в организм малыша приводит к накоплению продуктов обмена веществ — развивается закисление внутренней среды плода (метаболический ацидоз), на фоне которого возникает кислородная недостаточность в тканях.
Тканевая гипоксия повышает проницаемость сосудистых стенок у плода, что приводит к задержке жидкости в тканях. В случае скопления жидкости в головном мозге может развиться отёк мозга. Такое состояние является неблагоприятным фактором во время родов: оно повышает чувствительность мозга к воздействию кислородной недостаточности и увеличивает риск развития осложнений при возможной родовой травме.
Следствием внутриутробной гипоксии также является нарушение сокращения миокарда у плода. Оно влияет на обмен веществ, что в итоге затрудняет адаптацию новорождённого к новым внеутробным условиям жизни.
Классификация и стадии развития перенашивания беременности
В зависимости от состояния ребёнка выделяют два типа переношенной беременности:
- Запоздалые роды плодом без признаков перезрелости (пролонгированная беременность). Характерны для женщин с дисфункцией яичников младше 30 лет. Ребёнок рождается крупным, но без признаков переношенности. Шейка матки зрелая. По данным УЗИ и КТГ нет признаков изменения плаценты и нарушений плода. Околоплодные воды прозрачные, нормальной окраски. При гистологии плаценты отсутствуют характерные изменения. Нередко такие роды являются результатом неверно определённого срока беременности.
- Запоздалые роды перезрелым плодом (истинное перенашивание). Характерны для первой беременности у женщин старше 30 лет с инфекциями, передающимися половым путём, хроническими воспалительными заболеваниями гениталий и запоздалыми родами в анамнезе. Шейка матки незрелая или недостаточно зрелая. По данным УЗИ выявляют изменения в плаценте и маловодие, по данным КТГ отмечают признаки гипоксии плода. После рождения плод имеет признаки переношенности: большой или малый вес новорождённого, сморщенная желтоватая или зеленоватая кожа с отсутствием сыровидной смазки на ней, плотные кости черепа, длинные ногти. Гистология плаценты выявляет её структурные изменения [1][7][8] .
Чем больше срок истинного перенашивания, тем выше риск осложнений и неблагоприятного исхода данной беременности. Возможны:
- травмы половых органов матери во время родов из-за большого размера плода и плотности костей его черепа;
- травмы ребёнка, гипоксическое поражение его нервной системы и проблемы с дыханием [1][6][10] .
Осложнения перенашивания беременности
Для плода большую опасность представляет асфиксия (острая гипоксия) и отслойка плаценты. Нехватка кислорода внутри утробы стимулирует плод выполнить несвоевременные дыхательных движения. Они приводят к заглатыванию вод и возможному воспалению лёгочной ткани — пневмониту. Если в водах есть примесь мекония (первородного кала), то велика вероятность мекониальной аспирации — проникновения содержимого кишечника новорождённого в его лёгкие.

В результате гипоксии и централизации кровообращения во время внутриутробного развития возможны ишемические поражения миокарда, почек и кишечника плода — развивается кислородное голодание клеток этих органов и нарушаются процессы тканевого дыхания. При длительной ишемии возможно стойкое нарушение работы органов, вплоть до их отмирания (некроз кишечника, почечная недостаточность и др.).
Центральная нервная система переношенного плода также становится очень чувствительной к недостатку кислорода и возможным травмам. Поэтому гипоксия может нарушить работу нервной системы и привести к отставанию ребёнка в физическом и нервно-психическом развитии [1] [5] [6] .
Помимо прочего возможны травмы плода во время родов. Они связаны с большим размером головки малыша, узкими родничками и плотностью костей его черепа [1] [4] [10] .
У матери часто наблюдается клиническая картина узкого таза, возникают травмы половых органов (разрывы шейки матки, влагалища или промежности), послеродовые кровотечения (как результат перерастянутой матки), септические и эмболические осложнения.
При клинически узком тазе возникает диспропорция размеров плода и таза матери. Роды через естественные родовые пути в этом случае невозможны. Как правило, проводится оперативное родоразрешение.
Возникновение септических осложнений связано с инфекцией, которая приобретает системный характер. Возможно развитие хориоамнионита (воспаления хориона и инфекции в амниотической жидкости), послеродового эндометрита , сепсиса (заражения крови) и септического шока.
Эмболические осложнения возникают при появлении в кровотоке женщины фрагментов инородных тканей (тромбов, амниотической жидкости и др.). При этом возникают чрезвычайно опасные процессы, такие как ТЭЛА , эмболия околоплодными водами и септическая эмболия с высокой вероятностью смертельного исхода.
Диагностика перенашивания беременности
Диагноз переношенной беременности устанавливают на основании данных анамнеза (истории болезни) и совокупности результатов обследования:
- выявление факторов, которые относят беременную к группе риска (дисфункции яичников, заболевания гениталий, аборты и самопроизвольные выкидыши);
- правильный подсчёт даты родов, УЗИ в первом триместре беременности ;
- ультразвуковая фетометрия (измерение плода) — отсутствие увеличения плода при осмотре в динамике, выявление синдрома задержки роста (симметричное или асимметричное уменьшение окружности головки и живота плода) [1][5] ;
- оценка объёма и структуры околоплодных вод — появление взвеси из-за наличия сыровидной смазки, пушковых волос, эпидермиса и мекония, уменьшение объёма околоплодных вод (чем меньше их объём, тем выше риск истинного перенашивания беременности);
- ультразвуковая оценка зрелости плаценты : снижение её толщины, обратное развитие плаценты с комплексом её структурных изменений (кальцинаты, кисты);
- кардиотокография (КТГ) — при гипоксии плода отмечается изменение подвижности плода (от усиления до полной неподвижности), изменение числа сердечных сокращений, снижение компенсаторных возможностей плода при физической нагрузке;
- допплерометрия в маточных артериях и артериях пуповины — регистрируется нарушение кровотока разной степени выраженности;
- оценка гемодинамики плода — скорость кровотока в средней мозговой артерии, аорте, венозном протоке и нижней полой вене плода снижена (говорит о степени централизации кровотока у плода);
- оценка зрелости шейки матки ;
- амниоскопия — осмотр нижнего полюса плодного пузыря с помощью амниоскопа (отмечается уменьшение прозрачности и изменение цвета околоплодных вод).

Окончательный диагноз устанавливается после рождения и осмотра ребёнка и плаценты. При патогистологическом исследовании плаценты наблюдается жировая инволюция (замещение биологически активной ткани на нефункционирующую жировую ткань), кальцинаты и жёлто-зелёное окрашивание оболочек.
Дифференциальная диагностика:
- запоздалые роды плодом без признаков перезрелости — характерна задержка наступления родов, отсутствие патологии по результатам УЗИ и КТГ, рождение ребёнка без признаков переношенности, отсутствие характерных изменений в плаценте по результатам гистологии.
- своевременное рождение ребёнка с признаками перезрелости — может быть связано с особенностями созревания плаценты и организма беременной;
- рождение крупного плода пригестационном сахарном диабете — у новорождённого нет признаков переношенности.
Лечение перенашивания беременности
Ведение беременности при перенашивании имеет свои особенности. Пристальное внимание должно уделяться беременным с факторами риска. Своевременная госпитализация в роддом необходима для обследования беременной и решения вопроса о способе ведения родов. Выбор метода зависит от многих факторов: данных анамнеза, готовности к родам, состояния и предполагаемого веса плода, сопутствующих заболеваний женщины.
Проведение оперативного родоразрешения показано при сочетании факта перенашивания с такими осложняющими факторами, как:
- возраст матери (30 лет и старше);
- очень крупный или очень маленький плод;
- отсутствие готовности к родам — незрелая шейка матки, неправильное положение плода;
- гипоксия плода;
- беременность после ЭКО;
- неудачи при предыдущих беременностях и родах в анамнезе.
При более благоприятной ситуации, но неготовности родовых путей, необходимо дополнительно подготовить шейку матки к родам. Для этого применяют различные методы:
- отслоение нижнего полюса плодного пузыря от стенок матки;
- баллонная дилатация шейки матки с помощью катетера Фолея — позволяет механически расширить шейку матки;
- дилататоры природного (ламинарии) и синтетического происхождения — оказывают расслабляющее действие, способствуют выработке эндогенных простагландинов в шейке матки;
- возможно использование простагландина Е либо антипрогестагенов ( Мифепристона ) [1][5][6][11] .

Роды при пролонгированной беременности без признаков перезрелости плода чаще всего протекают без выраженных осложнений, но требуют пристального наблюдения за их ходом.
Запоздалые роды с признакам перезрелости плода часто осложняются. Поэтому для своевременного решения вопроса о выборе способа родоразрешения важна оценка каждого периода беременности. Во время консервативных родов (через естественные родовые пути) необходимо проводить постоянный мониторинг за состоянием плода [1] [9] .
Для родовозбуждения можно использовать амниотомию — искусственный разрыв оболочек плодного пузыря. Она проводится исключительно при зрелой шейке матки и хорошем состоянии плода.

В послеродовом периоде очень важно принимать профилактические меры для предупреждения кровотечения, которое может возникнуть в связи с особенностью строения матки, задержкой частей плаценты, разрывом мягких тканей и нарушением гемостаза (свёртывающей системы крови). Для этого проводится тщательный осмотр родовых путей на выявление разрывов, учёт кровопотери, клинический и лабораторный контроль анализов крови и применение утеротоников, которые стимулируют сокращение матки.
Прогноз. Профилактика
При своевременной и адекватной оценке состояния плода, а также правильном выборе тактики родоразрешения прогноз благоприятный [13] . По наблюдениям врачей, показатели физического, неврологического и психического развития переношенных детей не отличаются от состояния детей, рождённых при неосложнённых своевременных родах. Менее благоприятный прогноз возможен при тяжёлой гипоксии плода, родовой травме и мекониальной аспирации.
Переношенная беременность - это беременность, которая продолжается 42 недели и более (294 дня). Частота переношенной беременности составляет приблизительно 3-12% [1].
Код(ы) МКБ-10:
| МКБ-10 | |
| Код | Название |
| O48 | Переношенная беременность |
Дата разработки/пересмотра протокола: 2013 года (пересмотр 2017 г.)
Сокращения, используемые в протоколе:
| БПП | биофизический профиль плода |
| ПШП | подсчет шевелений плода |
| БПР | бипариетальный размер |
| ВРТ | вспомогательные репродуктивные технологии |
| ДПА | допплерометрия пупочной артерии |
| КТР | копчико-теменной размер |
| УЗИ | ультразвуковое исследование |
Пользователи протокола: акушеры-гинекологи и акушерки, ВОП.
Категория пациентов: беременные женщины.
Шкала уровня доказательности:
| А | Высококачественный мета-анализ, систематический обзор РКИ или крупное РКИ с очень низкой вероятностью (++) систематической ошибки, результаты которых могут быть распространены на соответствующую популяцию. |
| В | Высококачественный (++) систематический обзор когортных или исследований случай-контроль или Высококачественное (++) когортное или исследований случай-контроль с очень низким риском систематической ошибки или РКИ с невысоким (+) риском систематической ошибки, результаты которых могут быть распространены на соответствующую популяцию |
| С | Когортное или исследование случай-контроль или контролируемое исследование без рандомизации с невысоким риском систематической ошибки (+). Результаты которых могут быть распространены на соответствующую популяцию или РКИ с очень низким или невысоким риском систематической ошибки (++) или (+), результаты которых не могут быть непосредственно распространены на соответствующую популяцию. |
| Д | Описание серии случаев или неконтролируемое исследование или мнение экспертов. |
| GPP | Наилучшая клиническая практика. |
Диагностика
МЕТОДЫ, ПОДХОДЫ И ПРОЦЕДУРЫ ДИАГНОСТИКИ
Диагностические критерии
Жалобы и анамнез
Жалобы: нет.
Анамнез: особенностей нет
NB! Этиология поздней беременности еще не была всесторонне исследована.
Лабораторные исследования: нет;
Инструментальные исследования:
· УЗИ для определения ИАЖ;
· БПП для мониторинга состояния плода;
· ДПА для мониторинга состояния плода.
NB! Доплеровские параметры гемодинамики не различаются до родов при переношенных беременностях с благоприятными и неблагоприятными результатами.
Показания для консультации специалистов: консультация профильных специалистов при наличии сопутствующих заболеваний.

Диагностический алгоритм:
Дифференциальный диагноз
Дифференциальный диагноз: проводится после родов с запоздалыми родами плодом без признаков перезрелости. Ребенок считается переношенным, если есть сочетание, хотя бы 2-3 признаков переношенности.
Лечение (амбулатория)
ТАКТИКА ЛЕЧЕНИЯ НА АМБУЛАТОРНОМ УРОВНЕ
NB! Точность диагностики перенашивания зависит от достоверности информации о гестационном сроке. Своевременная диагностика чрезвычайно важна для определения тактики ведения родов. Важно использовать все доступные клинические данные, помогающие уточнить срок беременности.
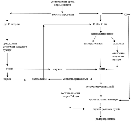
По достижении гестационного срока 40+0 недель:
· провести консультирование по вопросам переношенной беременности и материнским и перинатальным рискам.
· предложить влагалищное исследование для оценки шейки матки и отслойки нижнего полюса плодного пузыря, снижающей потребность в последующей индукции после предоставления информации и оформления информированного согласия(A-1a) [3, 9, 12]. Возможные осложнения отслойки нижнего полюса плодного пузыря: дискомфорт и болезненные ощущения, кровянистые выделения, нерегулярные схватки в течение 24 часов после манипуляции.
При достижении гестационного срока 41 нед+0:
· определить расширенный БПП;
· обсудить дальнейший план наблюдения, включая возможную индукцию родов в 41+ 0 - 42+0 недели.
Немедикаментозное лечение:
· Диета: стол №15;
· Режим: III.
Медикаментозное лечение: нет.
Хирургическое вмешательство: нет.
Дальнейшее ведение:
Женщине необходимо предложить индукцию родов в сроке 41+0 - 42+0 недели, поскольку существующие доказательства в настоящее время показывают снижение перинатальной смертности при родоразрешении в эти сроки. Риск рождения мертвого плода на 37 недели составляет 1 на 3000 родов, на 42 недели 3 на 3000, на 43 неделе - 6 на 3000.
При получении информированного согласия на проведение индукции (смотрите протокол «Индукция родов») выдать направление в стационар по выбору пациентки (II - III уровень).
При отказе от индукции дальнейшее наблюдение проводить по алгоритму усиленного наблюдения за состоянием плода.
1. Наблюдение возможно в условиях стационара или амбулаторно.
2. Предоставить контактную информацию родовспомогательных учреждений ближайших к месту жительства, лицензированных на оказание помощи при переношенной беременности.
3. Обучить пациентку качественной оценке шевеления плода («шевелится так же как вчера», «…хуже» и т.д.). Проконсультировать о тревожных признаках, при которых необходимо обратиться за медицинской помощью.
4. Оценка биофизического профиля плода два раза в неделю:
- в 41+0-4 дня при удовлетворительном БПП - направление на плановую госпитализацию;
- при неудовлетворительном БПП - срочная госпитализация в акушерский стационар.
Лечение (стационар)
ТАКТИКА ЛЕЧЕНИЕ НА СТАЦИОНАРНОМ УРОВНЕ:
· при получении информированного согласия на проведение индукции в 41+0-4 дня при удовлетворительном БПП решить вопрос об индукции родов (смотрите клинический протокол «Индукция родов»).
NB! Вопросы родостимуляции при мекониальных водах решать консилиумом; неонатолога следует заранее предупредить о предполагаемом рождении переношенного ребенка.
· при неудовлетворительном БПП решить вопрос и отсутствии условий для быстрого родоразрешения тактику решать консилиумом.
Хирургическое вмешательство:
· родоразрешения (смотрите клинический протокол «Индукция родов»);
· кесарево сечение (смотрите клинический протокол «Кесарево сечение»).
Плановое кесарево сечение:
· неудовлетворительное состояния внутриутробного плода при «незрелых» родовых путях;
Экстренное кесарево сечение:
· угрожающие состояния плода;
· отсутствии условий условий для быстрого родоразрешения.
Немедикаментозное лечение:
Диета: Стол№ 15;
Режим: III
Медикаментозное лечение: смотрите клинический протокол «Индукция родов».
Дальнейшее ведение: смотрите клинический протокол «Ведение родов».
Индикаторы эффективности лечения:
· удельный вес антенатальных потерь в сроке 42 недель и более в структуре перинатальной смертности;
· удельный вес переношенных новорожденных в структуре неонатальной смертности.
Госпитализация
ПОКАЗАНИЯ ДЛЯ ГОСПИТАЛИЗАЦИИ С УКАЗАНИЕМ ТИПА ГОСПИТАЛИЗАЦИИ
Показания для плановой госпитализации:
· срок беременности 41+ 0-4 недель при информированном согласии женщины;
· срок беременности 42 нед.
Показания для экстренной госпитализации:
· начало родовой деятельности;
· неудовлетвотриетльный биофизический профиль плода.
Информация
Источники и литература
Информация
ОРГАНИЗАЦИОННЫЕ АСПЕКТЫ ПРОТОКОЛА
Список разработчиков протокола с указание квалификационных данных:
1) Шиканова Светлана Юрьевна - врач акушер-гинеколог высшей категории, кандидат медицинских наук, доцент, руководитель кафедры акушерства и гинекологии №1 РГП на ПХВ «Западно - Казахстанский государственный медицинский университет им. М. Оспанова».
2) Сармулдаева Шолпан Куанышбековна - заведующая кафедрой акушерства и гинекологии с курсом неонатологии РГП на ПХВ «Казахский медицинский университет непрерывного образования».
3) Танышева Гульяш Алтынгазиновна - заведующая кафедрой акушерства и гинекологии РГП на ПХВ «Государственный медицинский университет города Семей».
4) Майшина Мадина Шарипбековна - врач акушер-гинеколог высшей категории, заведующая отделением АО «Национальный научный центр материнства и детства».
5) Калиева Шолпан Сабатаевна - кандидат медицинских наук, доцент, заведующая кафедрой клинической фармакологии и доказательной медицины РГП на ПХВ «Карагандинский государственный медицинский университет».
Указание на отсутствие конфликта интересов: нет.
Рецензенты:
Есенаманова Светлана Мендигалиевна - заместитель руководителя по родовспоможению и детству ГУ «Управление здравоохранения Актюбинской области», кандидат медицинских наук.
Указание условий пересмотра протокола: Пересмотр протокола через 5 лет после его опубликования и с даты его вступления в действие или при наличии новых методов с уровнем доказательности.

Благодаря современным методам диагностики и УЗИ правильно определить срок беременности не составляет труда. Поэтому переношенная беременность приходится только на 1-3% женщин.
Что такое переношенная беременность
Под переношенной беременностью подразумевают беременность длительностью более 42 недель, и роды в таком случае считают запоздалыми. При этом новорожденный ребенок имеет признаки перезрелости.
Однако в ряде случаев с теми же признаками рождаются дети в результате беременности, длящейся менее 40 недель. Или, напротив, роды после 42 недели приводят к рождению ребенка, которого нельзя отнести к перезрелым.
Таким образом, переношенность беременности определяется состоянием плода, зрелостью плаценты и фетоплацентарного кровообращения. Срок гестации здесь вторичен.
Последствия
Переношенная беременность оказывает негативное влияние на процесс родоразрешения и состояние новорожденного.
При переношенной беременности плацента имеет свойство стареть и выделять кальцификаты, которые препятствуют нормальному поступлению питания и кислорода к плоду. В результате у ребенка начинается хроническая гипоксия, провоцирующая внутриутробное опорожнение кишечника. Первородный кал засоряет околоплодные воды, и при заглатывании их плодом велик риск аспирационного синдрома.
Важная особенность переношенной беременности - большой вес плода и крупные размеры его головы. Роднички в черепной коробке ребенка уже уплотнены, что затрудняет его прохождение по родовым путям и приводит к поражениям ЦНС в 30% случаев. Около 25% детей рождается весом более 4 кг, и во всех случаях высок риск родовых травм. Поэтому при перенашивании беременности часто назначается кесарево сечение.
При самостоятельных родах женщина с переношенной беременностью рискует получить следующие осложнения:
- разрывы шейки матки и влагалища, расхождение лонного сочленения из-за больших размеров плода;
- инфекции половых органов, послеродовые язвы и свищи в результате травмирования репродуктивной системы;
- нарушение мочеиспускания;
- гипотоническое кровотечение.
Естественное родоразрешение переношенной беременности редко обходится без наложения акушерских щипцов, что может вызвать травмы нервной системы ребенка. Поэтому кесарево сечение выбирают в качестве оптимального способа родоразрешения, несмотря на возможные последствия, сопровождающие любое оперативное вмешательство. К ним относятся:
- кровотечения, тромбоэмболия легочной артерии;
- послеоперационные инфекции;
- задержка мочеиспускания.
Переношенная беременность и патология плаценты могут привести к смерти плода в процессе родов, поэтому необходимо выбирать способ родоразрешения, на котором настаивает врач.
Причины
Основной причиной пролонгированной беременности является нейроэндокринная система, но обычно к этому приводит комплекс различных факторов:
- Диагностированные болезни эндокринной системы и иммунная недостаточность.
- Нерегулярный менструальный цикл, инфантилизм половых органов, позднее половое созревание женщины.
- Тяжелые детские инфекции или психологические травмы в анамнезе.
- Воспалительные заболевания органов малого таза.
- Патологии надпочечников плода.
- Запоздалые роды в анамнезе.
Нередко переношенная беременность сопровождается патологиями репродуктивной системы, однако их связь с поздним началом родов не доказана.
Родовой процесс начинается в результате гормональных изменений. Концентрация эстрогенов достигает пика, поскольку на всем протяжении гестации этому способствует выработка эстриола и эстрона. Гормоны синтезируются плацентой, а материал для них вырабатывается надпочечниками плода. При патологии надпочечников или плаценты выработка гормонов нарушается, созревания шейки матки и появления схваток не происходит.
При этом изменения плаценты считаются вторичными, хотя нарушения выработки гормонов могут привести к ухудшению метаболизма плода.
Симптомы
Увеличение сроков гестации - еще не явный признак переношенной беременности. У этого состояния есть клинические проявления, которые может заметить беременная женщина:
- снижение тургора кожи;
- уменьшение объема живота на 5-10 см, чему способствует потеря жидкости;
- снижение веса женщины до 1 кг, при условии неизменного режима питания;
- повышенная плотность матки при пальпации, к чему приводит снижение объема жидкости и смещение мускулатуры;
- выделение вместо молозива зрелого молока.
Из-за хронической гипоксии и изменений в плаценте при переношенности может наблюдаться приглушение сердцебиения плода и нарушения ритма. Эти изменения выявляются при врачебном осмотре.
Обследование
При подозрении на переношенную беременность женщина должна пройти тщательное обследование, которое помогает выявить период гестации и возможные причины пролонгации беременности. Обследование состоит из следующих этапов:
Врачебный осмотр
Гинеколог осматривает шейку матки на предмет признаков ее созревания, а также пальпирует головку плода. Это позволяет определить плотность головы, степень сужения швов и родничков.
КТГ
Кардиотокография помогает выявить признаки гипоксии плода по любому нарушению сердцебиения и реакции плода на внешние раздражители.
Определение срока гестации
Предположительная дата рождения ребенка устанавливается простыми вычислениями:
- 280 дней с первого дня последней менструации;
- 266 дней от даты зачатия, если она известна;
- 266 дней от точной даты последней овуляции.
При первой беременности установить предполагаемый срок можно по первому шевелению плода, которое случается в 18 недель. Однако при следующих беременностях первое шевеление может приходиться на 12-15 недель, поэтому в данном случае такой способ определения срока родов не подходит.
УЗИ
Ультразвуковой скрининг - стандартный способ определения гестационного возраста плода, однако точные результаты удается получить только в первом и втором триместрах. На 10-11 неделе гестационный возраст плода определяют посредством копчико-теменного замера, результат получается с погрешностью в 3-5 дней. После 12 недели определить возраст плода по этому параметру невозможно.
Во втором триместре есть возможность определить возраст плода по следующим параметрам:
- бипариетальный размер;
- фронтоокципитальный размер;
- диаметр мозжечка межполушарный;
- размер бедренной кости.
Также при определении возраста плода во втором триместре некоторые врачи учитывают его пол.
В третьем триместре точный размер плода по неделям определить невозможно, поскольку погрешность составляет 21 день. Поэтому очень важно сделать плановое УЗИ - пренебрегая этим обследованием, женщина повышает риск неправильного определения срока и перенашивания беременности.
Тактика врача
Перенашивание беременности - не всегда абсолютное показание к кесареву сечению. Кесарево сечение назначают на основании нескольких относительных показаний. В остальных случаях врач основывается на состоянии родовых путей женщины.
Если степень созревания шейки матки составляет не менее 7 баллов по шкале Бишопа, женщина проходит предварительное обследование и утром является на процедуру амниотомии - вскрытия околоплодного пузыря. В норме после отхода околоплодных вод начинаются схватки. При их отсутствии проводится стимуляция раствором окситоцина в индивидуально подобранной дозировке.
Если шейка матки не созрела, некоторое время врач ожидает ее спонтанного созревания. Но в большинстве случаев шейку матки подготавливают искусственно с помощью геля с простагландинами или палочек ламинарии. При осмотре на кресле, который должен проходить не реже двух раз в неделю, от матки руками отодвигается часть амниотической оболочки.
Просто выжидание - не самый лучший вариант, поскольку в 0,1% случаев даже при благополучном течении беременности случается интранатальная гибель плода без установления причины. Поэтому в современной гинекологии принято предотвращать перенашивание беременности, поскольку с каждым днем плод набирает вес и увеличивается риск осложнений, вплоть до гибели ребенка во время родоразрешения.
Как правило, если диагностирована только переношенная беременность, при грамотном врачебном контроле возможно естественное родоразрешение без последствий для новорожденного.
Однако, если зафиксирована предрасположенность женщины к запоздалому родоразрешению, родам придается программный характер. Он предполагает подготовку начиная с 39 недели.
Читайте также:
- Случай успешного лечения тромбофлебита без оперативного вмешательства
- Патогенез позднего гестоза беременных. Механизм развития преэклампсии, эклампсии, гестоза.
- Судороги после нейрохирургических операций. Лечение и профилактика
- Самоуправляемая система эмоций. Нарушение целесообразности действий
- Эффективность цитокинов в лечении рака: интерфероны (ИФН), интерлейкины (ИЛ)
