Отек легких
Добавил пользователь Владимир З. Обновлено: 29.01.2026
Легочный отек – патологическое состояние, которое провоцирует превышенный уровень интерстициальной жидкости. Возникает по одному из двух механизмов. В первом случае количество межклеточной жидкости увеличивается за счет повышения гидростатического давления в легочных кровеносных сосудах (гидростатический отек). Во втором – за счет превышения уровня фильтрации плазмы при давлении в пределах нормы (мембранный отек).
Внимание!
Здесь вы сможете выбрать врача, занимающегося лечением Легочный отек Если вы не уверены в диагнозе, запишитесь на прием к терапевту или врачу общей практики для уточнения диагноза.
Статьи на тему Легочный отек:
Причины отека легких
Симптомы отека легких
Лечение отека легких
Какой врач лечит Легочный отек
Доктор медицинских наук, профессор, получил высшую квалификационную категорию по хирургии. С 1993 года особый профессиональный интерес доктора составляют направления пластическая и реконструктивная хирургия. Проводит все виды пластических, реконструктивных и эстетических операций, в т. ч. по смене пола. С 1993 по 1995 год стажировался в Римском университете «la Sapienza». Занимает пост научного руководителя клинической базы кафедры в Республиканской клинической больнице МОЗ Украины и является профессором кафедры хирургии Национального медицинского университета имени А. А. Богомольца
Заслуженный врач Украины, выдающийся украинский пластический и реконструктивный хирург более с чем 20-летним опытом работы. Вице-президент Всеукраинской ассоциации пластических реконструктивных эстетических хирургов (ВАПРЭХ), кандидат медицинских наук. С 2005 по 2010 гг. был личным врачом президента Украины. Благодаря уникальному дару, колоссальном опыту и фундаментальным знаниям доктор Валихновский и его клиника с 2012 года были выбраны в качестве партнера и эксперта самых популярных телевизионных проектов – «Поверніть мені красу» («1+1»), «Я соромлюся свого тіла» («СТБ»), «Моє нове життя» («Украина»).
Детский врач-отоларинголог (ЛОР) высшей категории, кандидат медицинских наук, на протяжении 28 лет занимается лечением заболеваний у детей, связанных с ушами, горлом и носом. Специализируется на отоларингологии, фониатрии, отохирургии, пластической и реконструктивной хирургии
Причины отека легких
Гидростатический отек легких возникает из-за повышения давления, спровоцированного:
- пороками сердца в стадии декомпенсации;
- закупоркой сосудов легких;
- нарушением способности сердца сокращаться (инфарктом левого желудочка, общим инфарктом, аритмией и блокадой);
- попаданием воздуха в плевральную полость (пневмотораксом);
- острой дыхательной недостаточностью (при аспирации, закупорке дыхательных путей инородным телом).
Мембранный отек легких возникает из-за:
- невоспалительных причин: вдыхания опасных газов (хлора, ртути, угарного), аспирации, респираторного дистресс синдрома;
- воспалительных причин: сепсиса, пневмонии.
Симптомы отека легких
Прежде всего нужно знать о 4 формах скорости развития легочного отека: молниеносной, острой, подострой, затяжной. В некоторых случаях можно наблюдать предвестники отека: нарастающую одышку, учащенное дыхание, появление влажных хрипов, частый кашель. Первые симптомы отека в острой форме: боли в грудной клетке, ощущение «сдавливания», нарастающая одышка и увеличение дыхательных движений. Пациенту тяжело вдыхать и выдыхать, возникает ощущение нехватки воздуха.
Далее учащается сердцебиение, кожа покрывается холодным липким потом, обретает синюшный оттенок. В самом начале приступа возникает сухой кашель, перерастающий далее во влажный, с большими хрипами и пенистой мокротой розоватого цвета. В тяжелых случаях мокрота выходит через нос.
Еще один характерный симптом – частое, прерывистое громкое (клокочущее) дыхание. Пациент испуган, не исключается путанность сознания. При нарастании отека пульс становится нитевидным, падает артериальное давление. При молниеносном отеке эти симптомы наблюдаются стремительно, и шансов на спасение человека практически нет. Отеки в подострой и затяжной форме могут развиваться постепенно.
Лечение отека легких
Пока «скорая помощь» в пути, нужно: переместить человека в сидячее или вертикальное положение, расстегнуть на нем одежду, обеспечить доступ свежего воздуха, дать таблетку нитроглицерина или фуросемида.
Врачи в первую очередь обеспечивают нормализацию давления, проходимость дыхательных путей, при необходимости – реанимационные мероприятия. Также назначается курс лекарственных препаратов, призванных снять причину и последствия отека.
Для того чтобы вовремя предупредить развитие отека легких, нужно проходить диагностику и консультироваться у опытного пульмонолога. Найти лучшего специалиста и записаться к нему на прием можно, используя возможности сайта Doc.ua.
Отек легких
Информацию из данного раздела нельзя использовать для самодиагностики и самолечения. В случае боли или иного обострения заболевания диагностические исследования должен назначать только лечащий врач. Для постановки диагноза и правильного назначения лечения следует обращаться к Вашему лечащему врачу.
Отек легких: причины появления, при каких заболеваниях возникает, диагностика и способы лечения.
Определение
Отек легких определяется как жизнеугрожающее состояние, для которого характерен процесс накопления внесосудистой жидкости в легких. Отек может развиться внезапно при большой и разнообразной по своей природе группе заболеваний и нарастать стремительно.
Функции легочного кровообращения – газообмен и фильтрация крови, регуляция водного и электролитного баланса, участие в метаболических процессах. Транспорту крови способствует низкое давление в системе малого круга кровообращения и относительно низкие показатели сопротивления сосудов току крови.
Жидкость из кровеносных сосудов просачивается за их пределы в окружающие ткани либо из-за слишком высокого давления в кровеносных сосудах, либо из-за недостаточного количества белков в кровотоке, чтобы удерживать жидкость в плазме крови.
Непосредственно за пределами мелких кровеносных сосудов в легких находятся крошечные воздушные мешочки – альвеолы. Альвеолы разделены тонкими эластичными стенками (мембранами), внутри которых проходят мельчайшие кровеносные сосуды (капилляры), позволяющие молекулам кислорода и углекислого газа перемещаться через мембраны. Жидкость попадает в альвеолы в том случае, если мембраны теряют свою целостность, что приводит к затруднению дыхания и плохому насыщению крови кислородом.

Выделяют два патогенетических процесса, с которыми связывают развитие отека легких:
Первый обусловлен повышением гидростатического давления в микрососудах малого круга кровообращения. Жидкость, электролиты и белки выходят за пределы сосудистой стенки и аккумулируются в интерстициальном (межсосудистом) пространстве легкого. На следующем этапе накопление жидкости происходит на поверхности альвеол, что становится причиной резкого ухудшения функции газообмена в легких и приводит к развитию гипоксемии.
Второй процесс связан с нарушением проницаемости альвеолярно-капиллярной мембраны из-за острого повреждения легочной ткани, которое может происходить при сепсисе, травме, пневмонии и некоторых других заболеваниях. Этот процесс также сопровождается гипоксемией и одышкой различной степени выраженности. В конечной фазе развития отека легких происходит аномальное накопление белков, в первую очередь альбуминов, в альвеолярной жидкости.
Разновидности отека легких
Кардиогенный отек легких встречается преимущественно при заболеваниях сердца или сосудов как осложнение острой сердечной недостаточности и связан с повышением гидростатического давления. У больного человека можно наблюдать тахикардию, кашель и одышку, которые возникают вследствие систолической или диастолической дисфункций левого желудочка.
Некардиогенный отек легких развивается вследствие повышенной проницаемости сосудистой стенки альвеолярных капилляров. Основным клиническим проявлением является развитие острого респираторного дистресс-синдрома.
По варианту течения выделяют следующие виды отека легких:
- Молниеносный – развивается в течение нескольких минут, в большинстве случаев приводит к летальному исходу.
- Острый – отмечается быстрое (на протяжении 4 часов) нарастание выраженности клинических симптомов. Вероятность летального исхода довольно высока и возникает на фоне инфаркта, черепно-мозговой травмы, анафилактического шока.
- Подострый – имеет волнообразное течение, характеризуется чередованием активных и спокойных периодов. Причиной часто является печеночная недостаточность. Имеет достаточно благоприятный прогноз, особенно при своевременном начале мероприятий неотложной помощи.
- Затяжной – симптомы нарастают в течение 12 часов со стертой клинической картиной, что значительно затрудняет диагностику. Основой являются хроническая сердечная недостаточность или заболевания бронхолегочной системы.
К основным причинам развития кардиогенного отека легких относятся:
- инфаркт миокарда с подъемом сегмента ST электрокардиограммы;
- гипертонический криз;
- пароксизм мерцательной аритмии (эпизод, длящийся от 30 секунд до семи дней, проходит самостоятельно или при помощи лечения).
- недостаточность митрального клапана (отрыв хорды сосочковой мышцы).
- постинфарктный и атеросклеротический кардиосклероз с систолической сердечной недостаточностью;
- диастолическая дисфункция миокарда у пожилых больных;
- систолическая и диастолическая дисфункция миокарда у больных с кардимиопатией или миокардитом;
- постоянная форма мерцательной аритмии;
- врожденные и приобретенные пороки левых отделов сердца;
- поражения клапанного аппарата, особенно митрального клапана, вследствие ревмокардита, инфекционного эндокардита, атеросклероза.
Основные легочные причины и факторы риска острого респираторного дистресс-синдрома:
- пневмония,
- вирус COVID-19,
- тромбоэмболия легочной артерии,
- ингаляционная травма,
- аспирационный синдром,
- травма грудной клетки,
- респираторные вирусные заболевания,
- эмфизема легких,
- бронхиальная астма,
- туберкулез легких,
- рак легких или метастазы в легкие.
- тяжелый сепсис и септический шок,
- переливание крови и кровезаменителей,
- большая кровопотеря,
- черепно-мозговые травмы, множественные и обширные травмы, ожоги,
- острое нарушение мозгового кровообращения,
- менингит, энцефалит,
- панкреонекроз,
- острая почечная недостаточность, острый гломерулонефрит,
- отравление химическими веществами, лекарственными средствами, алкоголем, наркотическими веществами,
- инфекционные заболевания, протекающие с тяжелой интоксикацией (грипп, корь, дифтерия, скарлатина, коклюш, столбняк, брюшной тиф),
- цирроз печени,
- патология беременных (эклампсия, синдром гиперстимуляции яичников),
- анафилактический шок,
- иммерсионный отек легких, вызванный плаванием на глубине.
В детском возрасте проблемы с сердцем наблюдаются намного реже, чем во взрослом. Поэтому основными причинами отека легких становятся заболевания дыхательной системы или серьезные травмы.
К каким врачам обращаться при отеке легких
Диагностика и обследования при отеке легких
Для установления диагноза обычно достаточно проведения клинического обследования и рентгенографии грудной клетки.
Рентгенологическое исследование структуры легких с целью диагностики различных патологий.
Отек легких

Отек легких – это патологическое, очень серьезное состояние, которое характеризуется выходом транссудата в легочную ткань. В результате нарушается газообмен, что приводит к серьезнейшим последствиям вплоть до летального исхода.
Неотложная помощь при отеке легких – единственное, что может повысить риски пациента на выживание и восстановление здоровья. Человеку в такой ситуации требуется немедленное участие врачей.
Сам по себе отек легких чаще всего является уже осложнением, которое сопутствует серьезным проблемам органов и систем организма, например, сердечно-сосудистой системы, ЖКТ и т.д.
Причины
На самом деле причин отека легких очень много – для разных заболеваний они свои. Назовем для примера несколько общих предпосылок:
- кардиосклероз после инфаркта, острый инфаркт миокарда;
- гипертония, аритмия;
- сердечная недостаточность;
- врожденные либо приобретенные пороки сердца;
- хронический бронхит, крупозная пневмония, бронхиальная астма;
- осложнения на фоне ОРВИ, кори, гриппа, скарлатины, коклюша и других болезней;
- недоношенность у новорожденных детей;
- серьезные проблемы с почками;
- черепно-мозговые травмы, операции на мозге и т.д.;
- вдыхание токсических веществ.
Эти и многие другие причины не являются непосредственными факторами, способствующими развитию отека легких. Но на фоне подобных состояний он может развиваться, что обязательно учитывается при госпитализации со всем вышеперечисленным.
Разновидности

Есть разные варианты отека легких:
- молниеносный. Он развивается крайне быстро, за несколько минут – исход в данном случае только летальный;
- острый. Симптомы нарастают в течение четырех часов, риск летального исхода очень высокий. Такой отек часто встречается при инфаркте, удушье, черепно-мозговых травмах;
- подострый. Развитие симптомов чередуется то активной, то более спокойной стадиями. Встречается при печеночной недостаточности;
- затяжной. Может развиваться в течение двенадцати часов, даже нескольких суток, и не иметь яркого проявления. Проявляет себя при сердечной недостаточности, а также хронических болезней легких.
Очевидно, что для каждого варианта требуются свои действия. Если пациента еще можно спасти, скорость реагирования тут будет ключевым фактором.
Симптомы
Описывать симптомы отека легких можно только общими моментами, поскольку отдельные виды патологии протекают со смазанными характеристиками. К признакам относятся такие моменты:
- сильная слабость;
- поверхностное, очень частое дыхание;
- сухой кашель;
- сухие свистящие хрипы;
- выраженная одышка;
- одутловатость лица и шеи;
- клокочущее дыхание и влажные хрипы;
- пена изо рта с розовым оттенком;
- заторможенность, спутанность сознания;
- поверхностное дыхание;
- нитевидный пульс.
Некоторые признаки отека легких противоречат друг другу по той причине, что начинаться все может с одного состояния, а заканчиваться другим. Например, в течение нескольких минут или часов наблюдается учащенное дыхание, а затем оно ослабевает. При быстрых и наиболее опасных формах отека смерть пациента наступает от удушья (асфиксии).
Диагностика
Если симптомы отека легких не выражены, параллельно с неотложной помощью требуются дополнительные исследования:
- биохимический скрининг. Это исследование показателей крови;
- изучение газов крови;
- ЭКГ, УЗИ сердца;
- рентгенография области грудной клетки;
- катетеризация легочной артерии.
Во многих случаях диагностика отека легких возможна сразу же – только по тем признакам, которые проявляются у больного визуально и без дополнительного обследования.
Лечение

Единой программы для лечения отека легких нет и не может быть. Экстренная помощь больному включает мероприятия по уменьшению венозного возврата к сердцу, подаче увлажненного кислорода. Нередко больного переводят на ИВЛ, может выполняться трахеостомия.
Также дополнительно вводятся разные препараты: анальгетики, диуретики, средства, снижающие давление в малом круге кровообращения, препараты для сердца, антибактериальные средства и многое другое. Далее лечение отека легких, если приступ снят, сводится к тому, чтобы лечить основное заболевание, вызвавшее эту патологию.
Прогнозы при отеке очень серьезные. В зависимости от причин отека легких, смертность может составлять от 20 до 90%. Чем раньше будет выявлена проблема, тем выше шансы на выздоровление. Но во многих случаях пациента может спасти только своевременное лечение тех заболеваний, которые способствуют возникновению патологии – такая профилактика отека легких, например, единственная возможность снизить риски молниеносной формы болезни, которая сама по себе уже смертельная и не поддается лечению.
Вопросы-ответы
Из-за чего происходит отек легких?
Факторов, которые способствуют развитию этой патологии, десятки. Они связаны с другими заболеваниями разных систем организма. Клинические рекомендации при отеке легких во многом обуславливаются ситуацией.
Может ли отек легких привести к смерти?
Да, риск летального исхода в случае такой патологии очень высок, а для молниеносной формы он является единственным возможным исходом событий. Это крайне опасное состояние, требующее немедленной профессиональной помощи.
Как лечить отек легких?
Это делают исключительно в медицинских учреждениях, чаще всего в реанимации. Все, что нужно знать про симптомы и лечение отека легких у взрослых либо детей, знают только врачи – патологию невозможно устранить без специальных знаний и навыков.
В чем особенности отека легких у детей?
В отличие от взрослых, у детей эта патология возникает намного реже по причине других болезней. Обычно в основе лежит аллергия или контакт с токсинами. Либо же причиной могут стать врожденные аномалии разных систем организма.
Первая помощь при отеке легких
Отек легких — это патологическое состояние, при котором жидкость начинает скапливаться в альвеолах. Ситуация возникает, когда сердце не может нормально перекачивать кровь из кровеносных сосудов легких в другие органы. Это препятствует эффективному газообмену и приводит к гипоксии организма. Легочный отек возникает внезапно и стремительно нарастает. Состояние может закончиться летальным исходом.
Классификация отека легких
Существует несколько форм заболевания по скорости развития:
- Молниеносная — процесс нарастает стремительно, и в течение нескольких минут пациент умирает.
- Острая — клиническая картина развивается на протяжении 4 часов. Вероятность летального исхода довольно высока и возникает на фоне инфаркта или мозговой травмы.
- Подострая — характеризуется чередованием активных и спокойных стадий. Причиной является печеночная недостаточность.
- Затяжная — симптомы нарастают в течение 12 часов без ярких признаков. Основой являются сердечная недостаточность или заболевания дыхательной системы.
Различные причины формируют отдельные типы отека легкого. Чаще всего встречаются кардиогенный, неврологический или аллергический варианты.
Этиология острого состояния
Наиболее частой причиной отека легких является левожелудочковая недостаточность.
Патология возникает на фоне таких заболеваний, как:
- инфаркт;
- аритмия;
- дефекты клапана;
Дополнительно существуют некардиальные причины отека легких:
- травмы;
- токсичные вещества;
- вдыхание дыма;
- высотная болезнь;
- грипп;
- пневмония;
- COVID-19;
- воспаление поджелудочной железы;
- аллергические реакции;
- болезни почек.
Введение некоторых внутривенных препаратов также может вызвать патологическое состояние.
Патогенез
Альвеолы — это структурные элементы легких, в которых происходит газообмен. Обычно они заполнены воздухом. Когда в альвеолах накапливается жидкость, нарушаются процессы нормального газообмена. По различным причинам сердце не перекачивает кровь из легких. В результате кровь накапливается в кровеносных сосудах легких, а затем просачивается в просвет альвеол. Появляются признаки отека легких. Вероятность благоприятного или неблагоприятного исхода поставлена в зависимость от формы патологии и квалифицированной помощи пациенту. По статистическим данным примерно 25 % больных умирает от отека легких.

Клинические проявления
Симптомы отека легких возникают внезапно. Больной обычно бледен, вспотел и принимает сидячее положение, в котором он лучше всего дышит. Также больной может испытывать сильное беспокойство. Дыхание быстрое и поверхностное, его можно описать как «хрипы».
Среди дополнительных симптомов отека легких различают:
- бледные кожные покровы или цианоз;
- учащенное сердцебиение;
- сухой кашель, со временем переходящий во влажный;
- затрудненное, учащенное дыхание, поверхностные вдохи и короткие выдохи;
- могут появиться пенистые желтые выделения с оттенком крови;
- низкое или высокое КД.
Особенности проявления состояния при беременности
Во время беременности отек легких может возникать как на фоне проблем с сердцем, так и при изначально нормально протекающих физиологических изменениях женского организма. Наиболее частыми причинами являются многоплодная беременность и проявления преэклампсии. При нарастании признаков требуется посадить пациентку и вызвать скорую помощь. В стационаре назначают оксигенотерапию, мочегонные и гипотензивные средства. Если проведенная терапия не приносит результатов, беременную подключают к аппарату искусственного дыхания.
Особенности заболевания у детей
В детском возрасте проблемы с сердцем наблюдаются намного реже, чем у взрослых. Поэтому основными причинами отека легких становятся заболевания дыхательной системы или сильные травмы. Опасную патологию можно заподозрить, если ребенок становится беспокойным, ощущает нехватку воздуха и жалуется на страх смерти. В этом случае требуется немедленно доставить больного в стационар, где будут проведены реанимационные действия.
Осложнения
Патология сама по себе является угрожающим осложнением. При этом несоблюдение сроков и надлежащей медицинской помощи может привести к смерти. Последствия отека легких, даже при успешном купировании, иногда приводят к застойной пневмонии, формированию признаков пневмосклероза и нарушению работы внутренних органов.
Первая помощь при отеке легких
При своевременном и эффективном вмешательстве патологическое состояние быстро проходит. Следует как можно скорее уменьшить одышку и улучшить оксигенацию крови.
Неотложная помощь при отеке легких включает в себя:
- первоочередно следует вызвать скорую помощь и указать состояние пациента;
- ожидая приезда скорой помощи, необходимо удерживать пациента в сидячем положении;
- открыть окно и обеспечить больному доступ свежего воздуха.
Это практически все, что близкие могут сделать в данной ситуации. Все остальное делает бригада медиков, начиная с подачи кислорода, установки внутривенного катетера и проведения оказания медикаментозной помощи. Сразу принимается решение о транспортировке пациента в больницу, но при этом постоянно вводятся лекарства и контролируется его жизнедеятельность. Только в специализированном учреждении создаются оптимальные условия для вывода пациента из тяжелого состояния.
Диагностика заболевания
Врач диагностирует состояние на основании анамнеза и типичных изменений, наблюдаемых во время обследования. При осмотре пациента с отеком легких врач слышит типичные аускультативные изменения. Показатели тонометра определяют высокое или слишком низкое АД. При пальпации определяется отек нижних конечностей (у людей с обострением хронической сердечной недостаточности).
Инструментальная диагностика отека легких:
Лечение отека легких
На первом месте при лечении отека легких стоит неотложная медицинская помощь. Требуется немедленное выполнение интенсивного лечения. Пациенту назначают кислород с высокой скоростью потока и внутривенно вводят диуретики. В зависимости от значений АД назначают соответствующие препараты для его стабилизации. Иногда, несмотря на прием лекарств, состояние пациента не улучшается и из-за недостаточной оксигенации крови. В этом случае при лечении отека легких необходимы интубация (размещение пластиковой трубки в трахее пациента для обеспечения проходимости дыхательных путей) и временная поддержка дыхания с помощью аппарата ИВЛ.
Контроль излеченности
Своевременное лечение обычно облегчает признаки отека легких. Заболевание, провоцирующее патологию, требует тщательной диагностики и лечения, чтобы предотвратить угрозу жизни. Пациент должен находиться под постоянным наблюдением семейного врача и кардиолога.
Профилактика отека легких
Основная профилактика отека легких заключается в недопущении данного состояния путем лечения провоцирующего заболевания. Необходимы регулярный прием прописанных препаратов, регулярное измерение АД и его стабилизация при скачках. Снижение массы тела имеет первоочередное значение. Постоянное посещение врача поможет избежать тяжелого состояния.

Советы и рекомендации
Отек легких нельзя вылечить с помощью народной медицины. В данном случае самолечение приведет к летальному исходу. Только квалифицированная медицинская помощь способна предотвратить последствия патологического состояния.
Вопрос-Ответ
Чем отличается отек легких от сердечной астмы?
Основные сходства отека легких и сердечной астмы — одышка, удушье, сухой кашель и вынужденное сидячее положение. К основным симптомам сердечной астмы относятся цианоз, покашливание, сухие хрипы и крепитация. При отеке легких одышка более выражена (30-35 в минуту), часто сопровождается сильными приступами удушья. К признакам развивающегося отека легких относятся пенистая мокрота и влажные хрипы. Основные отличия отека легких от сердечной астмы: клокочущее дыхание, влажные хрипы, которые хорошо слышны на расстоянии, в мокроте может присутствовать кровь. Установить точный диагноз и тяжесть заболевания могут только пульмонолог и кардиолог.
Для чего применяют морфин при отеке легких?
Использование морфина внутривенно при отеке легких способствует снятию психоэмоционального возбуждения, уменьшению одышки, а также имеет сосудорасширяющее действие. Препарат лечит тахикардию, обезболивает, купирует сильные боли. При лечении отека легких морфин вводят только внутривенно.
Сколько живут при отеке легких?
Продолжительность жизни при отеке легких напрямую зависит от общего состояния организма больного и вида отека. Самые благоприятные прогнозы при некардиогенном отеке. По статистике, после кардиогенного отека выживают до 50 % больных. При молниеносной и токсической форме при отсутствии неотложной помощи спасти человека практически невозможно.
Как распознать дома отек легкого?
О начинающемся отеке легких можно судить по таким признакам: одышка и удушье, ощущение нехватки воздуха, сопровождающиеся нарастающим беспокойством и возбуждением; повышенная потливость; цианоз кожных покровов; кашель с отхождением пенистой мокроты. По мере развития отека к вышеперечисленным проявлениям присоединяются такие симптомы, как увеличение ЧСС и падение АД, появляются хрипы, слышные на расстоянии. Психоэмоциональное возбуждение сменяется апатией и угнетенным состоянием. Больной получает некоторое облегчение от положения сидя с упором на руки и опущенными вниз ногами. Достоверно указать на наличие отека легких может рентгенография грудной клетки.
Как снять аллергический отек легких?
Чтобы снять аллергический отек легких, необходимо исключить контакт с аллергеном и вызвать неотложную помощь. Лечение отека легких при аллергии включает купирование патологического процесса и назначение лекарственных препаратов (морфина, сердечных гликозидов, антигистаминных препаратов, антигипертензивных, аритмических средств и т. п.). После улучшения состояния обязательно нужно обратиться за консультацией к аллергологу.
Статья носит информационно-ознакомительный характер. Пожалуйста, помните: самолечение может вредить вашему здоровью.

Заведующая терапевтическим отделением на Оболони, врач-терапевт высшей категории, пульмонолог первой категории

Врач-пульмонолог, аллерголог высшей категории, кандидат медицинских наук
Какой врач лечит отек легких?
Консультация опытного врача-кардиолога либо пульмонолога клиники МЕДИКОМ и специальное оборудование помогут быстро купировать острое состояние. У нас пациенту обеспечат эффективное лечение отека легких в Киеве, включая неотложную помощь. Обращайтесь за помощью в ближайшее подразделение нашей клиники на Оболони и Печерске, чтобы не допустить негативных последствий.
Что такое отек легких
Отек легких — это состояние, при котором нарушается газообмен и развивается дыхательная недостаточность. Отечность возникает за счет дисбаланса давления в легочных капиллярах и выхода большого количества отечной жидкости в легочную ткань без ее обратного всасывания.

Причины отека легких
Смесь отечной жидкости (транссудата) и жидкостной субстанции, которая «выстилает» альвеолы легких изнутри (ее называют «легочный сурфактант»), попадает в просвет альвеол, где соединяется с воздухом. Это приводит к образованию пены, которая создает препятствие для поступления кислорода. Нехватка кислорода провоцирует развитие одышки, из-за которой снижается давление внутри грудной клетки и увеличивается приток крови к правым отделам сердца.
Отек легких вызывает инфильтрацию альвеол и проявляется симптомами, которые свидетельствуют о кислородном голодании, опасном для тканей. Пациент нуждается в неотложной помощи в связи с высоким риском летального исхода из-за удушья.
При каких болезнях есть риск отека
Патология свидетельствует об осложнении основного заболевания, увеличивает его продолжительность и ухудшает прогнозы лечения. К самым опасным с точки зрения отека легких относятся:
- Болезни сердца. Дыхательная недостаточность часто возникает на фоне патологий сердца и сосудов. Кардиогенный отек легких - опасное для жизни осложнение - развивается при инфаркте миокарда, аневризме, эндокардите и миокардите, тяжелом течении гипертонической болезни, патологических состояниях, вызванных врожденными или приобретенными пороками сердца.
- Пульмонологические заболевания. В группе риска - пациенты с травмами и тяжелыми болезнями респираторного тракта. Респираторный отек развивается на фоне обострения хронического бронхита и бронхиальной астмы, туберкулеза, крупозной пневмонии. Риск повышают опухолевые поражения легочной ткани, плеврит, травмы грудной клетки, которые сопровождаются пневмотораксом. Если человек длительное время подключен к аппарату искусственного дыхания и получает смесь с высокой концентрацией кислорода, это также приводит к дисбалансу давления в легочных капиллярах и выходу экссудата.
- Инфекционные заболевания. При тяжелом течении или неадекватном лечении коклюша, скарлатины, гриппа, дифтерии и других инфекционных заболеваний развивается отек, а вслед за ним - острая легочная недостаточность. У маленьких детей такой клинический синдром может вызвать острый ларингит, разрастание аденоидов.
- Патологии внутриутробного развития и тяжелых родах. Тяжелое течение беременности, недоношенность, кислородная гипоксия, бронхолегочная дисплазия плода - эти факторы повышают риск развития легочной недостаточности у новорожденных. У беременных женщин легочная недостаточность может развиться на фоне эклампсии. Такое же явление возникает при синдроме гиперстимуляции яичников на фоне стимуляции овуляции гормональными препаратами.
- Попадание в дыхательные пути инородных тел. Механическая асфиксия - одна из возможных причин острой дыхательной недостаточности. Патология возникает при попадании в дыхательные пути посторонних предметов, после утопления или попытки повешения, закупорки респираторного тракта рвотными массами.
- Болезни мочевыделительной системы и ЖКТ. Нефрогенным отеком легких могут осложняться острые воспалительные заболевания, которые сопровождаются дисфункцией почек и развитием тяжелой почечной недостаточности. В гастроэнтерологии с дыхательной недостаточностью приходится бороться пациентам с циррозом печени, тяжелым течением панкреатита, кишечной непроходимостью.
- Неврологические заболевания. Черепно-мозговые травмы, менингит, энцефалит, новообразования, кровоизлияния в мозг, осложнения после хирургических операций на головном мозге — все это приводит к неврогенному отеку легких.
- Аллергии, травмы, отравления. Острая дыхательная недостаточность может быть вызвана попаданием в организм различных отравляющих веществ. С отеком легких сталкиваются пациенты с алкогольной и наркотической интоксикацией, отравлением лекарственными препаратами, солями тяжелых металлов, токсичными газами. Легочную недостаточность диагностируют при заражении крови, ожогах с большой областью поражения, острых аллергических реакциях.
Виды патологии
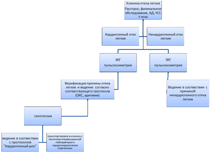
В зависимости от причины развития отек легких бывает кардиогенным и некардиогенным. В первом случае причиной дыхательной недостаточности становится сердечно-сосудистое заболевание. Ко второй категории относят все остальные отеки легких, вызванные болезнями ЖКТ, нервной системы, травмами.
Отек легких также классифицируют по характеру течения. Различают четыре типа развития патологии:
- При молниеносном развитии тяжелая дыхательная недостаточность наступает в течение нескольких минут и не оставляет шансов на выживание.
- На развитие острого отека уходит до четырех часов. Эта форма считается менее опасной по сравнению с предыдущей, но при отсутствии своевременной помощи риск летального исхода крайне высок. Чаще всего острый отек легких развивается при инфаркте миокарда, черепно-мозговых травмах, острых аллергических реакциях.
- При интоксикации, почечной и печеночной недостаточности может возникнуть подострый отек легких. Интенсивность проявления симптомов постоянно меняется, поэтому требуется непрерывный медицинский контроль за состоянием пациента.
- На развитие затяжного отека может уйти несколько суток. Симптоматика выражена слабо по сравнению с острой и подострой формой. Затяжные отеки легких обычно возникают на фоне различных хронических заболеваний, в том числе сердечной недостаточности.
Симптомы отека легких
До проявления основных симптомов легочной недостаточности пациенты испытывают слабость и головокружение, чувство сдавливания в груди, головную боль, сухой кашель. Через несколько часов после первых симптомов патологии развивается приступ сердечной астмы - первой стадии легочного отека. Она проявляется:
- выраженной нехваткой воздуха;
- сильным сухим кашлем;
- учащением пульса;
- хриплым дыханием;
- обильным потоотделением;
- бледностью кожи, синюшностью ногтей и губ;
- чувством страха и тревоги.
Как правило, приступ наступает ночью или перед рассветом. У пациентов с кардиологическими заболеваниями сердечную астму может вызвать физическое или эмоциональное перенапряжение, переохлаждение.
По мере развития отека в патологический процесс вовлекаются альвеолы. Это приводит к усилению удушья. У пациента наблюдается сильная одышка, лицо становится бордово-синим и одутловатым, набухают вены на шее, появляется заторможенность сознания. Дыхание становится хриплым, изо рта выделяется пена с примесью крови.
При отсутствия медицинской помощи пациент теряет сознание и впадает в кому. В этом состоянии критически снижается артериальное давление, дыхание становится поверхностным, пульс ослабевает. Причиной гибели человека становится асфиксия, при которой в организме наблюдается острая нехватки кислорода при избытке углекислого газа.
Диагностика
Врач может определить развитие отека легких по многочисленным внешним симптомам. Кроме этого, пациенту назначают инструментальные и лабораторные обследования. В их числе:
- измерение показателей КОС в крови, определение содержания углекислого газа;
- биохимический анализ крови;
- электрокардиограмма и УЗИ сердца;
- рентген грудной клетки для оценки состояния легких.
Установка катетера в легочную артерию позволяет определить вид отека: кардиогенный или некардиогенный.
При подозрении на отек легких важно как можно скорее провести необходимые анализы и обследования, выявить причину и тип патологии, приступить к лечению. От этого напрямую зависит спасение жизни пациента.

Лечение отека легких
Люди с острой дыхательной недостаточностью проходят лечение в отделении интенсивной терапии. Первая помощь заключается в проведении мероприятий, которые уменьшают венозный возврат к сердцу. Для этого пациенту необходимо принять положение полусидя. Положительный эффект дает наложение жгутов на конечности, горячие ванны для ног.
В обязательном порядке необходимо контролировать показатели насыщения крови кислородом. Для восполнения его нехватки используется оксигенотерапия. Если отек легких развился на фоне механической асфиксии, необходимо очистить дыхательные пути от посторонних предметов. При невозможности самостоятельного дыхания пациента подключают к аппарату искусственной вентиляции легких.
Для устранения отека легких применяется комбинация лекарственных препаратов. В их числе:
- морфин и другие наркотические анальгетики;
- препараты для стимуляции диуреза;
- нитроглицерин;
- препараты для снижения давления.
В зависимости от основного заболевания пациентам с отеком легких назначаются антигистамины, антибиотики, гормональные и антиаритмические препараты, сердечные гликозиды. Задача врача-реаниматолога - купировать приступ и предотвратить острую гипоксию, которая приводит к гибели клеток и смерти пациента. После снятия симптомов дыхательной недостаточности приступают к лечению того заболевания, из-за которого она развилась.
Очень важно устранить первопричину, которая привела к клиническому синдрому. В противном случае возможен рецидив заболевания.
Прогнозы и профилактика
Отек легких – смертельно опасное состояние; летальность при таком клиническом синдроме составляет до 50%. У пациентов с анафилактическим шоком чаще всего развивается молниеносный или острый отек легких, что более чем в 90% приводит к гибели человека.
Последствия острой легочной недостаточности не менее серьезны, чем само заболевание. У многих пациентов, которые перенесли отек легких, наблюдаются ишемические поражения внутренних органов, появление участков пневмосклероза, застойное воспаление легких. Это сказывается на работе дыхательной системы, в органах которой происходят необратимые изменения. Патология проявляется одышкой, болью в груди, кашлем. Пневмосклероз и другие последствия отека легких требуют продолжительного лечения, могут приводить к инвалидности и сокращают продолжительность жизни пациента.
Вероятность благоприятного прогноза и исхода заболевания при отеке легких увеличивается, если диагноз был поставлен своевременно, и врачи приступили к купированию приступа на начальной стадии.
Читайте также:
