Пример феохромоцитомы. Трудности диагностики феохромоцитомы
Добавил пользователь Владимир З. Обновлено: 21.01.2026
Эндокринологический научный центр, Москва
ФГУ Эндокринологический научный центр, Москва
Лабораторная диагностика феохромоцитомы
Журнал: Проблемы эндокринологии. 2010;56(4): 39‑43
Трошина Е.А., Бельцевич Д.Г., Юкина М.Ю. Лабораторная диагностика феохромоцитомы. Проблемы эндокринологии. 2010;56(4):39‑43.
Troshina EA, Bel'tsevich DG, Iukina MIu. Laboratory diagnostics of pheochromocytoma. Problemy Endokrinologii. 2010;56(4):39‑43. (In Russ.).
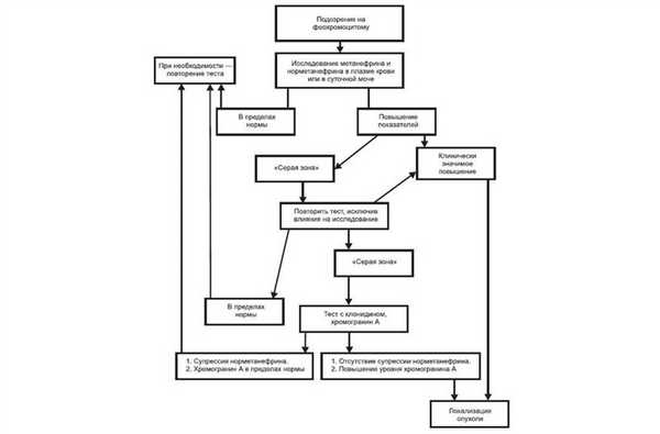
Биохимический диагноз феохромоцитомы базируется на измерении норметанефрина и метанефрина в плазме или в суточной моче. Если концентрации метанефрина и норметанефрина в 4 раза превышают верхнюю границу нормы или уровень экскреции норметанефрина >1500 мкг/сут, а метанефрина >700 мкг/сут, то проведение дополнительных тестов нецелесообразно, дальнейшее обследование должно быть направлено на определение локализации опухоли. У пациентов с повышением данных показателей в пределах "серой зоны" необходимо исключение влияния лекарственных препаратов и проведение подтверждающего теста (тест с клонидином) и/или оценка уровня хромогранина А.
Феохромоцитома — относительно редко встречающаяся опухоль надпочечника, производящая катехоламины. Бесконтрольная (в отсутствие лечения) гормональная активность феохромоцитомы может приводить к фатальным последствиям [1]. Феохромоцитома (в том числе надпочечниковой локализации) является частным случаем параганглиом — опухолей, которые могут выявляться в любых местах скопления тел вторых нейронов вегетативной нервной системы (параганглиях). Параганглии бывают как паравертебральными, так и паравазальными и располагаются от основания черепа до малого таза. Мозговое вещество надпочечников также по своей сути является параганглием.
Терминология в отношении этих опухолей неоднозначна. Всемирная организация здравоохранения применяет термин «феохромоцитома» исключительно к опухолям надпочечникового происхождения. Однако многие клиницисты используют термин «феохромоцитома» и для опухолей вненадпочечниковой локализации, так как традиционно феохромоцитома — катехоламинпродуцирующая вазоактивная опухоль, в отличие от параганглиомы головы и шеи — когда опухоль главным образом вызывает синдром сдавления.
Феохромоцитома/параганглиома (далее феохромоцитома) встречается у 2—5% пациентов с артериальной гипертонией или надпочечниковыми инциденталомами соответственно [2]. По данным статистики, феохромоцитома выявляется приблизительно в 0,05—0,1% всех аутопсий [3]. Определено, что почти 50% феохромоцитом прижизненно не обнаруживаются [4]. Чаще феохромоцитомы диагностируются у пациентов в возрасте от 40 до 50 лет, с очень небольшим преимуществом для лиц женского пола [5]. Для феохромоцитомы наиболее типична надпочечниковая локализация — приблизительно 85% случаев и приблизительно в 15% случаев опухоль имеет вненадпочечниковое расположение [6].

Среди пациентов с феохромоцитомой 1 /3 являются носителями герминальной мутации в одном из 6 (в настоящий момент описанных) генов [7] (табл. 1).
Методом выбора в лечении больных с феохромоцитомой является хирургическое (предпочтительнее эндоскопическое) удаление опухоли. В случае злокачественной феохромоцитомы после выполнения максимальной хирургической аблации применяют наиболее эффективный в настоящее время метод лечения — радионуклидную терапию. До сих пор никаких определенных методов предотвращения наследственных форм болезни нет [7]. Таким образом, ранний диагноз, индивидуализация прогноза на основании лабораторной и генетической диагностики позволяют улучшить результаты лечения.
Секреторные особенности опухоли
При феохромоцитомах возможны значительные различия по характеру секреции (преобладание одного из типов секретируемых катехоламинов), амплитуде повышения уровня гормонов, дискретности опухолевого выброса вазоактивных фракций, внутриопухолевому метаболизму (интенсивности метилирования катехоламинов с образованием неактивных форм). В сочетании с индивидуальностью адренергического рецепторного аппарата, измененной реактивностью рецепторов при длительной гиперкатехоламинемии, различия в симптомах заболевания являются вполне объяснимыми.
Надпочечниковая феохромоцитома может иметь различный тип секреции. Вненадпочечниковая феохромоцитома почти всегда производит преимущественно норадреналин [8]. Исключения из этого правила описаны у пациентов с рецидивированием или местным распространением первичной (производящей адреналин) опухоли надпочечниковой локализации [1].
При феохромоцитомах, которые производят главным образом адреналин, чаще встречается гипергликемия, одышка, отек легких, т.е. признаки, которые отражают специфическое воздействие адреналина на метаболизм глюкозы и физиологию легких [9]. По причине внутриопухолевого метаболизма катехоламинов и независимости этого процесса от секреции вазоактивных катехоламинов в кровяное русло уровень метанефрина и норметанефрина является показателем, коррелирующимся с размером опухоли и важным при оценке стадии и прогрессирования болезни [10].
Методы диагностики
Ранее основным методом диагностики феохромоцитом было определение экскреции с мочой катехоламинов и их метаболитов (адреналин, норадреналин, ванилилминдальная кислота), а также использовалось измерение уровня катехоламинов в плазме [11]. Однако эти рекомендации о предпочтительных биохимических исследованиях при феохромоцитоме в большей степени основаны на эмпирическом опыте, чем на принципах доказательной медицины. Новые технические достижения и углубление понимания метаболизма катехоламинов позволили пересмотреть рекомендации [10]. Известно, что внутриопухолевые катехоламины в различной степени метаболизируются в неактивные метилированные производные (адреналин в метанефрин, норадреналин в норметанефрин, дофамин в метокситирамин). Этот процесс обусловлен облигатной экспрессией в опухолевых хромаффинных клетках фермента катехоламин-О-метил-трансферазы (КОМТ), в норме метилирующего адреналин и норадреналин в синапсах и мозговом веществе надпочечников. Внутриопухолевое метилирование катехоламинов происходит постоянно, и не зависит от времени выброса кардио- и вазоактивных катехоламинов в сосудистое русло. В связи с этим «золотым стандартом» в диагностике феохромоцитомы является определение метанефрина и норметанефрина в плазме или в суточной моче. Определение в плазме свободных метанефрина и норметанефрина — наиболее чувствительный метод. По данным многочисленных исследований его чувствительность составляет почти 99%, а специфичность 85—89%. Для определения в плазме свободных метанефрина и норметанефрина чаще всего используют жидкостную хроматографию высокого разрешения ( ЖХВР) [12]. Многие специалисты используют его как тест первичной диагностики (отрицательный результат достаточен, чтобы исключить феохромоцитому) [13]. У пациентов без феохромоцитомы повышение уровня норметанефрина в плазме более 400 нг/л (2,2 нмоль/л) или метанефрина в плазме более 236 нг/л (1,2 нмоль/л) — чрезвычайная редкость [12].
В связи с небольшой распространенностью технологии ЖХВР в России чаще используют определение фракционированных метанефринов в суточной моче с помощью масс-спектрометрии с жидкостной хроматографией [14]. При этой методике обязательно определяют креатинин в целях исключения ошибок при сборе анализа (у пациентов с почечной недостаточностью). Обычно 2- или 3-кратное превышение уровня верхней границы нормы позволяет с большой долей вероятности предполагать феохромоцитому. Повышение в моче уровня норметанефрина более 1500 мкг/сут (8,2 мкмоль/сут) или метанефрина более 600 мкг/сут (3,0 мкмоль/сут) крайне редко наблюдается у пациентов без феохромоцитомы, но отмечается приблизительно у 70% пациентов с опухолью. Следовательно, при таких значениях биохимических тестов вероятность феохромоцитомы у пациента настолько высока, что проведение дополнительных лабораторных тестов не требуется, и следующая задача — определение местонахождения опухоли [1]. Поскольку метанефрины непрерывно вырабатываются в клетках опухоли и не связаны с выбросом активных фракций катехоламинов, мочу для определения фракционированных метанефринов собирают независимо от эпизодов повышения артериального давления.

Факторы, влияющие на результаты исследования метилированных катехоламинов. Ложноположительные результаты могут быть обусловлены использованием лекарственных препаратов (ацетомифен, трициклические антидепрессанты, феноксибензамин, L-ДОПА, мочегонные средства в высокой дозе), другими веществами (кофе, включая кофе без кофеина, никотин, рентгеноконтрастное вещество) или состояниями (застойная сердечная недостаточность, стресс, депрессия, панические расстройства), которые могут влиять на методику исследования катехоламинов или на их метаболизм [15]. Таким образом, отрицательный результат исследования катехоламинов на фоне приема перечисленных препаратов, веществ и состояний является в своем роде высокоспецифичным тестом. Напротив, при приеме ингибиторов КОМТ, применяемых для лечения болезни Паркинсона, возможно получение ложноотрицательного результата, что связано с влиянием на метаболизм катехоламинов (табл. 2).
Тест с клонидином. Проведение теста с клонидином (клофелин, гемитон, катапрес) целесообразно при получении результатов фракционированных метанефринов плазмы в «серой зоне» (до 2—4-кратного повышения от верхней границы нормы или для мочевых фракций менее 1500 мкг/сут норметанефрина и менее 600 мкг/сут метанефрина). Тест используется для повышения специфичности метода определения фракционированных метанефринов плазмы и мочи, так как с высокой вероятностью позволяет выявлять ложноположительные результаты. Центральный агонист α2-адренорецепторов понижает тонус сосудодвигательного центра продолговатого мозга и снижает импульсацию в симпатической части периферической нервной системы на пресинаптическом уровне, однако неспособен подавить секрецию катехоламинов в опухоли. Согласно стандартной методике, производится базальный забор крови и через 3 ч после приема клонидина в дозе 0,3 мг примерно на 70 кг массы тела. В настоящее время нет единого диагностического критерия для оценки теста с клонидином. Группа исследователей во главе с W. Elliott [17] считают критерием для исключения феохромоцитомы снижение норметанефрина в плазме крови в пределах нормы, другие исследователи исключают феохромоцитому при снижении уровня норметанефрина в плазме более чем на 50% от исходного или менее 0,61 нмоль/л (112 пг/мл). Специфичность метода, по данным некоторых исследований, доходит до 100%, а чувствительность — до 98% (по данным [18], диагностическая точность данного метода 92%). Таким образом, тест с клонидином, комбинированный с измерениями уровня норметанефрина в плазме крови или моче, является эффективным и надежным методом исключения ложноположительного увеличения норметанефрина.
Хромогранин А. В сомнительных случаях («серая зона») можно использовать измерение уровня хромогранина А в сыворотке крови. Данный показатель повышен у 86% пациентов с феохромоцитомой [19]. Определение уровня хромогранина А часто используется при ведении пациентов со злокачественной феохромоцитомой как маркер опухоли и прогрессирования болезни. Уровень более 225 нг/мл может считаться положительным. Специфичность данного метода в отношении выявления феохромоцитомы равна 89%, чувствительность — 87%, в то время как для исследования мочевых фракционированных метанефринов — 80 и 91% соответственно [20]. Некоторые исследователи полагают, что использование сцинтиграфии с метайодбензилгуанидином-123 нецелесообразно при нормальном уровне хромогранина А [21].
Интерпретация результатов
При обследовании пациентов из группы риска (с известным наследственным синдромом) возможны ложноотрицательные результаты (26—29% [18]), что бывает чаще, чем при спорадических случаях [12]. Наиболее вероятными причинами служат небольшой размер опухоли и невысокая метаболическая активность на ранней стадии манифестации, особенно при синдроме Von Hippel-Lindau (VHL-синдром) [18].
Четко отмечена взаимосвязь типа преимущественной секреции опухоли и определенным наследственным синдромом [22]. Феохромоцитома, связанная с VHL-cиндромом и мутациями гена сукцинатдегидрогеназного комплекса ( SDH), имеет преимущественный норадреналиновый тип секреции, а при синдромах множественной эндокринной неоплазии (MЭН) 2-го типа — адреналиновый.
Всегда необходимо иметь в виду, что на этапах этих исследований возможны ошибки. Так, ошибка при расчете, неправильном использовании консерванта и неправильном сборе мочи может составлять почти 15%. Положительный результат при определении уровня хромогранина А является неспецифическим маркером любых нейроэндокринных опухолей (например, будет положительным при медуллярном раке щитовидной железы) [23]. Уровень хромогранина А может быть повышен при печеночной и почечной недостаточности или на фоне терапии ингибиторами протонного насоса. Наконец, при редких опухолях, которые изолированно синтезируют дофамин, определение метанефрина и норметанефрина приведет к диагностической ошибке [13]. Обычно это отмечается у детей грудничкового возраста, пациентов с параганглиомами. В таких случаях измеряют метилированный метаболит дофамина — метокситирамин (который может быть измерен как в моче, так и в плазме) [22]. Диагностическая значимость уровня хромогранина А при этих наблюдениях является предметом исследований.
Выводы
1. Биохимический диагноз феохромоцитомы базируется на измерении норметанефрина и метанефрина в плазме крови или в суточной моче.
2. Если концентрации метанефрина и норметанефрина в 4 раза превышают верхнюю границу нормы [1] или уровень экскреции норметанефрина >1500 мкг/сут, а метанефрина >700 мкг/сут, то проведение дополнительных тестов нецелесообразно, дальнейшее обследование должно быть направлено на определение локализации опухоли.

3. У пациентов с повышением данных показателей в пределах «серой зоны» необходимо исключить влияние лекарственных препаратов и провести подтверждающий тест (тест с клонидином) и/или исследование уровня хромогранина А (см. рисунок).
Феохромоцитома ( Хромаффинома )
Феохромоцитома - это опухоль с преимущественной локализацией в мозговом веществе надпочечников, состоящая из хромаффинных клеток и секретирующая большие количества катехоламинов. Феохромоцитома проявляется артериальной гипертензией и катехоламиновыми гипертоническими кризами. С целью диагностики феохромоцитомы проводят провокационные пробы, определение содержания катехоламинов и их метаболитов в крови и моче, УЗИ надпочечников, КТ и МРТ, сцинтиграфию, селективную артериографию. Лечение феохромоцитомы заключается в выполнении адреналэктомия после соответствующей медикаментозной подготовки.
МКБ-10

Общие сведения
Феохромоцитома (хромаффинома) - доброкачественная или злокачественная гормонально-активная опухоль хромаффинных клеток симпатико-адреналовой системы, способная продуцировать пептиды и биогенные амины, включая норадреналин, адреналин, дофамин. В 90% наблюдений феохромоцитома развивается в мозговом слое надпочечников; у 8% пациентов локализуется в области аортального поясничного параганглия; в 2% случаев - в грудной или брюшной полости, в малом тазу; крайне редко (менее 0,1%) - в области головы и шеи.
В клинической эндокринологии описаны феохромоцитомы с интраперикардиальной и миокардиальной локализацией, с преимущественным расположением в левых отделах сердца. Обычно феохромоцитома выявляется у лиц обоего пола в возрасте 20-40 лет; у детей чаще встречается среди мальчиков (60% наблюдений). Феохромоцитома является частой причиной артериальной гипертонии и выявляется примерно в 1% случаев у больных с устойчиво повышенным диастолическим артериальным давлением.
Злокачественные феохромоцитомы составляют менее 10% случаев, они, как правило, имеют вненадпочечниковую локализацию и продуцируют дофамин. Метастазирование злокачественных феохромоцитом происходит в регионарные лимфоузлы, мышцы, кости, печень и легкие.

Причины феохромоцитомы
Довольно часто феохромоцитома является компонентом синдрома множественных эндокринных неоплазий 2А и 2В типов, наряду с медуллярной карциномой щитовидной железы, гиперпаратиреозом и нейрофиброматозом. В 10% случаев наблюдается семейная форма заболевания с аутосомно-доминантным типом наследования и высокой степенью вариабельности в фенотипе. В большинстве случаев этиология хромаффинных опухолей остается не известной.
Патогенез
Клиническая симптоматика феохромоцитомы связана с действием на организм избыточно продуцируемых опухолью катехоламинов. Кроме катехоламинов (норадреналина, адреналина, дофамина) феохромоцитома может секретировать АКТГ, кальцитонин, серотонин, соматостатин, вазоактивный интестинальный полипептид, сильнейший вазоконстриктор - нейропептид Y и другие активные вещества, вызывающие многообразные эффекты.
Феохромоцитома представляет инкапсулированную опухоль с хорошей васкуляризацией, размером около 5 см и средней массой до 70 г. Встречаются феохромоцитомы как больших, так и меньших размеров; при этом степень гормональной активности не зависит от величины опухоли.
Симптомы феохромоцитомы
Наиболее постоянным симптомом феохромоцитомы служит артериальная гипертензия, протекающая в кризовой (пароксизмальной) или стабильной форме. Во время катехоламинового гипертонического криза АД резко повышается, в межкризовый период держится в пределах нормы или остается стабильно повышенным. В некоторых случаях феохромоцитома протекает без кризов с постоянно высоким АД.
Гипертонический криз при феохромоцитоме сопровождается сердечно-сосудистыми, желудочно-кишечными, нервно-психическими проявлениями, обменными нарушениями. Развитие криза характеризуется беспокойством, чувством страха, дрожью, ознобом, головной болью, бледностью кожных покровов, потливостью, судорогами. Отмечаются боли в сердце, тахикардия, нарушение ритма; возникают сухость во рту, тошнота и рвота. Характерными изменениями со стороны крови при феохромоцитоме служат лейкоцитоз, лимфоцитоз, эозинофилия, гипергликемия.
Криз может продолжаться от нескольких минут до 1 и более часов; типично его внезапное окончание с резким снижением АД вплоть до гипотензии. Завершение пароксизма сопровождается профузным потоотделением, полиурией с выделением до 5 л светлой мочи, общей слабостью и разбитостью. Кризы могут провоцироваться эмоциональными расстройствами, физической нагрузкой, перегреванием или переохлаждением, проведением глубокой пальпации живота, резкими движениями тела, приемом лекарственных препаратов или алкоголя и другими факторами.
Частота возникновения приступов различна: от одного в течение нескольких месяцев до 10 - 15 в день. Исходом тяжелого криза при феохромоцитоме может явиться кровоизлияние в сетчатку глаза, инсульт, отек легких, инфаркт миокарда, почечная недостаточность, расслаивающая аневризма аорты и др. Злокачественная феохромоцитома (феохромобластома) сопровождается болями в животе, значительным похуданием, метастазирование в отдаленные органы.
Осложнения
Наиболее тяжелым осложнением клинического течения феохромоцитомы служит катехоламиновый шок, проявляющийся неуправляемой гемодинамикой - беспорядочной сменой эпизодов гипер- и гипотензии, не поддающихся коррекции. У беременных феохромоцитома маскируется под токсикозы беременности, преэклампсию и эклампсию и часто приводит к неблагоприятному исходу родов.
Стабильная форма феохромоцитомы характеризуется стойко высоким АД с постепенным развитием изменений со стороны почек, миокарда и глазного дна, изменчивостью настроения, повышенной возбудимостью, утомляемостью, головными болями. Обменные нарушения (гипергликемия) у 10 % больных приводят к развитию сахарного диабета. Заболеваниями, часто сопутствующими феохромоцитоме, являются ЖКБ, болезнь Реклингхаузена (нейрофиброматоз), синдром Иценко-Кушинга, синдром Рейно и др.
Диагностика
При оценке физикальных данных пациентов с феохромоцитомой обращает внимание повышение АД, ортостатическая гипотония, тахикардия, бледность кожи лица и груди. Попытка пальпации объемного образования в брюшной полости или в области шеи может спровоцировать катехоламиновый криз. У 40% пациентов с артериальной гипертензией обнаруживается гипертоническая ретинопатия различной степени, поэтому больные с феохромоцитомой должны быть проконсультированы офтальмологом. Диагностический стандарт включает:
- Лабораторные исследования. Биохимическими критериями феохромоцитомы служат повышение содержания катехоламинов в моче, катехоламинов в крови, хромогранина А в сыворотке крови, глюкозы крови, в некоторых случаях - кортизола, кальцитонина, паратиреоидного гормона, АКТГ, кальция, фосфора и др.
- Фармакопробы. Важное дифференциально-диагностическое значение имеют провокационные и супрессивные фармакологические пробы. Тесты направлены либо на стимуляцию секреции катехоламинов феохромоцитомой, либо на блокирование периферического вазопрессорного действия катехоламинов, однако при проведении проб можно получить как ложноположительные, так и ложноотрицательные результаты.
- Методы инструментальной диагностики. С целью топической диагностики феохромоцитомы выполняются УЗИ надпочечников и томография (КТ или МРТ) надпочечников, экскреторная урография, селективная артериография почечных и надпочечниковых артерий, сцинтиграфия надпочечников, рентгеноскопия или рентгенография органов грудной клетки (для исключения внутригрудного расположения опухоли). Изменения на ЭКГ неспецифичны, разнообразны и обычно носят временный характер, обнаруживаясь во время приступов.
Дифференциальную диагностику феохромоцитомы проводят с гипертонической болезнью, неврозами, психозами, пароксизмальной тахикардией, тиреотоксикозом, заболеваниями ЦНС (инсультом, преходящей ишемией головного мозга, энцефалитом, ЧМТ), отравлениями.
Лечение феохромоцитомы
Консервативная терапия
Основной метод лечения феохромоцитомы - хирургический. Пред планированием операции проводится медикаментозное лечение, направленное на снятие симптомов криза, уменьшения тяжести проявлений заболевания. Для снятия пароксизмов, нормализации АД и купирования тахикардии назначают сочетание a-адреноблокаторов (феноксибензамин, тропафен, фентоламин) и b-адреноблокаторов (пропранолол, метопролол). При развитии гипертонического криза показано введение фентоламина, нитропруссида натрия и др. При злокачественной феохромоцитоме с распространенными метастазами назначается химиотерапия (циклофосфамид, винкристин, дакарбазин).
Хирургическое лечение
В ходе операции по поводу феохромоцитомы используется только лапаротомический доступ ввиду высокой вероятности множественных опухолей и вненадпочечниковой локализации. На протяжении всего вмешательства осуществляется контроль гемодинамики (ЦВД и АД). Обычно при феохромоцитоме выполняется тотальная адреналэктомия. Если феохромоцитома является частью множественной эндокринной неоплазии, прибегают к двусторонней адреналэктомии, что позволяет избежать рецидивов опухоли на противоположной стороне.
Обычно после удаления феохромоцитомы АД снижается; в случае отсутствия снижения артериального давления следует думать о наличии эктопированной опухолевой ткани. У беременных с феохромоцитомой после стабилизации АД выполняется прерывание беременности или кесарево сечение, а затем удаление опухоли.
Прогноз
Удаление доброкачественных феохромоцитом приводит к нормализации показателей АД, регрессу патологических проявлений. 5-летняя выживаемость после радикального лечения доброкачественных опухолей надпочечников составляет 95%; при феохромобластоме - 44%. Частота рецидивов феохромоцитомы составляет около 12,5%. С целью раннего обнаружения рецидивов пациентам показано наблюдение эндокринолога с ежегодным проведением необходимого обследования.
Феохромоцитома - симптомы и лечение
Что такое феохромоцитома? Причины возникновения, диагностику и методы лечения разберем в статье доктора Лукьянова Сергея Анатольевича, онколога со стажем в 18 лет.
Над статьей доктора Лукьянова Сергея Анатольевича работали литературный редактор Вера Васина , научный редактор Сергей Федосов и шеф-редактор Маргарита Тихонова
Определение болезни. Причины заболевания
Феохромоцитома — это злокачественная гормонально-активная опухоль, которая выделяет катехоламины: адреналин и в меньших количествах норадреналин. В 90 % случаев она образуется в мозговом веществе надпочечников. Основные симптомы заболевания: рост артериального давления, головная боль и повышенная потливость.
Ранее феохромоцитомы относили как к доброкачественным, так и к злокачественным опухолям, но по последней классификации (ВОЗ, 2017), они все считаются злокачественными [37] .
Что такое надпочечники
Надпочечники — это парные эндокринные железы, расположенные над верхней частью почек. Каждый из них состоит из двух слоёв: коркового и мозгового. В корковом слое образуются кортикостероиды, среди которых — эстрогены и андрогены. В мозговом слое вырабатываются катехоламины: норадреналин, адреналин и дофамин [33] .

Распространённость
Ежегодная заболеваемость феохромоцитомами составляет 0,4-9,5 случаев на 1 миллион населения [29] . Они могут возникнуть в любом возрасте, но чаще всего выявляются в 20-50 лет. Среди мужчин и женщин феохромоцитомы встречаются примерно с одинаковой частотой.
До 60 % опухолей обнаруживаются случайно при ультразвуковом исследовании (УЗИ) и мультиспиральной компьютерной томографии (МСКТ) брюшной полости.
Причины феохромоцитомы
Единственная известная причина феохромоцитомы — наследственная предрасположенность [34] .
При обнаружении схожих симптомов проконсультируйтесь у врача. Не занимайтесь самолечением - это опасно для вашего здоровья!
Большинство симптомов вызвано избыточным производством катехоламинов с последующим их высвобождением в кровоток.
Клинические проявления
Основной симптом феохромоцитомы — артериальная гипертензия.
Другие признаки феохромоцитомы:
Катехоламиновые кризы
Катехоламиновый криз — это патологическое состояние, вызванное выбросом катехоламинов. При этом повышается артериальное давление, возникает головная боль и сердцебиения, усиливается потоотделение.
Катехоломиновый криз — наиболее опасное проявление феохромоцитомы, которое часто становится причиной тяжёлых осложнений: отёка лёгких, инфаркта миокарда, инсульта и смерти пациента. Чтобы предотвратить эти последствия требуется немедленное лечение [36] .
Спровоцировать криз могут различные факторы - физические нагрузки, психоэмоциональные переживания, переохлаждения и т. д.
Феохромоцитома у беременных
Феохромоцитома при беременности встречается крайне редко. У 87 % пациенток она сопровождается значительным повышением артериального давления. Однако оно может расти и при гестационной гипертонии, преэклампсии и эклампсии, поэтому отличить гормонально-активную опухоль от этих заболеваний по клиническим симптомам очень сложно [7] [8] [11] .
Феохромоцитому можно заподозрить при сочетании артериальной гипертензии с головной болью, сердцебиением, потливостью, повышенным уровнем глюкозы в крови и кардиомиопатией, а также при наличии следующих заболеваний и симптомов:
- медуллярный рак щитовидной железы;
- первичный гиперпаратиреоз (при деформации скелета);
- ганглионейроматоз;
- гемангиомы ЦНС и сетчатки;
- кисты и нейроэндокринные опухоли поджелудочной железы;
- опухоль эндолимфатического мешочка среднего уха;
- папиллярная цистаденома придатка яичка и широкой связки матки;
- гиперпигментация подмышечной и/или паховой области;
- пигментные пятна цвета "кофе с молоком";
- гамартомы радужной оболочки глаза (узелки Лиша) [8][9] .

Патогенез феохромоцитомы
У пациентов с опухолями часто выявляется генетическая предрасположенность к их развитию. Появление феохромоцитом связано со следующими генам: протоонкогеном RET, генами супрессоров опухоли фон Гиппеля — Линдау (VHL), нейрофиброматоза типа 1 (NF1), TMEM127 и MAX, а также генами, кодирующими комплексные субъединицы сукцинатдегидрогеназы (SDHА, SDHB, SDHC и SDHD) и фактора её сборки (SDHAF1 и SDHAF2) [32] . Мутации в генах семейства SDH — наиболее распространённая причина наследственной формы заболевания.
Основные патофизиологические изменения в организме при феохромоцитоме связаны с высоким уровнем катехоломинов в крови. Они вырабатываются клетками опухоли, а некроз её ткани, изменение кровотока и другие причины приводят к их выбросу.

Взаимосвязь феохромоцитомы с другими опухолями
Обнаружена взаимосвязь феохромоцитомы с аденомой гипофиза, почечно-клеточным раком и опухолью желудочно-кишечного тракта. Эти открытия позволят с помощью молекулярно-генетического типирования выявить предрасположенность и предупредить развитие в будущем других опухолей. Такой подход называется персонализированной медициной.
Классификация и стадии развития феохромоцитомы
По локализации:
- Надпочечниковые (90 % случаев):
- двусторонние;
- односторонние.
- Вненадпочечниковые:
- в околопозвонковых симпатических ганглиях — скоплениях нервных клеток, которые проходят по обе стороны спинного мозга ;
- в брюшной полости — 53 % вненадпочечниковых феохромоцитом выявляются в органе Цукеркандля, расположенном на брюшной аорте у начала нижней брыжеечной артерии [31] ;
- в области шеи .

По клиническому течению:
- Бессимптомная:
- "немая" форма — артериальное давление и уровень катехоламинов в норме;
- "скрытая" форма — повышенный уровень катехоламинов и нормальное артериальное давление.
- Клинически выраженная форма:
- пароксизмальная — артериальная гипертензия с кризами, возникает примерно у половины взрослых пациентов;
- персистирующая — постоянная артериальная гипертензия, встречается у 50 % взрослых и у 60 - 90 % детей [30] ;
- смешанная.
- Атипичная форма:
- с пониженным артериальным давлением;
- в сочетании с гиперкортицизмом — повышенным уровнем глюкокортикоидов.
По тяжести течения:
- лёгкое — бессимптомная форма или с редкими кризами;
- среднее — частые кризы, но без осложнений;
- тяжёлое — осложнения со стороны почек, сердечно-сосудистой и центральной нервной системы, развитие сахарного диабета.
Осложнения феохромоцитомы
- острое нарушение мозгового кровообращения; ;
- отёк лёгких;
- во время беременности: отслойка плаценты, гипоксия и задержка роста плода, его смерть и/или матери.
Помимо осложнений, причиной летального исхода при феохромоцитоме может стать распространение опухолевого процесса в другие органы. Чаще всего феохромоцитома метастазирует в кости и печень.
Диагностика феохромоцитомы
Лабораторные анализы
Самый надёжный лабораторный тест для выявления феохромоцитомы — определение уровня метанефринов мочи [11] . Для подтверждения диагноза феохромоцитомы значение метанефрина или норметанефрина должно минимум в два раза превышать верхнюю границу нормы. Однако его незначительное повышение может быть ложноположительным, особенно на фоне приёма метилдопы и лабеталола.
В большинстве случаев причиной ложноположительного результата является нарушение техники проведения исследования, что требует повторной сдачи анализов. При повторном незначительном повышении метанефринов возможно проведение подавляющего теста с клонидином [10] .
Инструментальные методы исследования
Для визуализации феохромоцитомы применяется компьютерная томография (КТ) и магнитно-резонансная томография (МРТ).
Также используется функциональная визуализация с помощью сцинтиграфии 123I-МИБГ (с метайодбензилгуанидином). При сцинтиграфии в организм вводят радиоактивные изотопы, испускаемое ими излучение позволяет получить двухмерное изображение.

Метод обладает высокой чувствительностью и специфичностью и помогает подтвердить диагноз в спорных случаях. Он предпочтителен для выявления метастазов феохромоцитомы или дополнительных параганглиом — опухолей вненадпочечниковой ткани, выделяющих катехоламины.
Новое направление функциональной диагностики — позитронно-эмиссионная томография (ПЭТ/КТ) с препаратами 18F-FDOPA и 68Ga-DOTATATE. С их помощью можно обнаружить даже микроскопические опухоли, но эти методы ещё изучаются и широко не распространены.
Генетические тесты при феохромоцитоме
Наследственные мутации присутствуют у 30-100 % больных феохромоцитомой. По этой причине генетические исследования рекомендовано проводить всем пациентам с этой опухолью, и особенно беременным женщинам — это позволит информировать их о риске передачи ребёнку повреждённого гена [13] [14] .
Современные технологии позволяют выполнить экстракорпоральное оплодотворение (ЭКО) с генетической диагностикой до имплантации и исключить рождение ребёнка с мутантным геном [12] .
Дифференциальная диагностика
Проводится, прежде всего, с гипертонической болезнью , которая возникла по неизвестной причине. Чётких симптомов, позволяющих их различить, нет.
Медикаментозное лечение
Лечение феохромоцитомы только хирургическое. Медикаментозная терапия используется для подготовки к операции. Для этого минимум за 10 - 14 дней до неё назначают безопасные селективные α-адреноблокаторы. Цель лечения — постепенно снизить артериальное давление, при необходимости плавно увеличивая дозу препарата [7] [11] [18] . Если, несмотря на приём α-адреноблокаторов, тахикардия сохраняется, то назначают β-адреноблокаторы или блокаторы кальциевых каналов.
По возможности следует прекратить приём глюкокортикоидов, опиоидов, метоклопрамида, тиопентала, кетамина и эфедрина, так как они могут спровоцировать гипертонический криз [10] [21] .
Для лечения метастазов феохромоцитомы показана терапия радиоактивными изотопами, а именно 131I-МЙБГ (метайодбензилгуанидином, меченным йодом-131).
В большинстве случаев можно применять радиотаргетную терапию препаратами 177Lu-DOTA-octreotate и 90Y-DOTA-octreotate. В отличие от химиотерапии, которая воздействует на все клетки организма, таргетное лечение блокирует только определённые факторы роста опухоли.
Для хирургического лечения используется адреналэктомия — удаление одного или обоих надпочечников. Операция может проводиться:
- ретроперитонеоскопическим доступом — хирургические инструменты вводятся через поясничную область без вскрытия брюшной полости;
- лапароскопическим — через небольшие разрезы.
При больших размерах опухоли, метастазах и опухолевых тромбах допустима открытая операция. При выявлении двухсторонних феохромоцитом для снижения риска осложнений адреналэктомию можно выполнять в два этапа с интервалом в 2 - 3 месяца [26] .

После двухсторонней адреналэктомии пациенты вынуждены пожизненно принимать заместительную терапию — глюкокортикоиды.
Противопоказания к операции
Удалить опухоль нельзя лишь в одном случае — когда она неоперабельная, то есть проросла в соседние органы, сосуды, имеется множество метастазов. В такой ситуации показана симптоматическая терапия, направленная на снижение артериального давления.
Прогноз. Профилактика
Прогноз зависит от возможности удалить феохромоцитому и её генетического профиля. Единственный надёжный метод лечения — полное удаление опухоли.
Наследственные мутации SDHB связаны с самым высоким риском метастазирования, имеют худший прогноз и более низкую продолжительность жизни, чем другие генетические нарушения.
Если феохромоцитома выявлена и удалена до того, как распространилась на другие органы, пятилетняя выживаемость составляет 95 %, при появлении метастазов — 34-60 % и, как правило, менее пяти лет, если они поражают печень или лёгкие [15] .
Местное распространение опухоли является плохим прогностическим фактором, её неполное удаление или разрушение капсулы при операции может привести к рецидиву.
Поэтому до операции запрещено проводить биопсию любых новообразований надпочечников, чтобы не повредить капсулу опухоли, если она окажется феохромоцитомой.
Раннее генетическое тестирование на наследственные мутации поможет подобрать подходящие таргетные методы лечения метастазов.
Профилактика заболевания не разработана. Генетические тесты могут выявить мутантные гены, повышающие вероятность развития феохромоцитомы, а технология ЭКО поможет не передать их потомству.
Феохромоцитома
Феохромоцитома - опухоль из хромаффинной ткани надпочечниковой или вненадпочечниковой (параганглиомы) локализации, продуцирующая и секретирующая катехоламины - норадреналин, адреналин и дофамин [1].
ВВОДНАЯ ЧАСТЬ
| МКБ-10 | |
| Код | Название |
| Е27.5 | Гиперфункция мозгового слоя надпочечников |
Дата разработки/пересмотра протокола: 2013 год (пересмотр 2018 г.)
Сокращения, используемые в протоколе:
| АГ | - | артериальная гипертензия |
| АД | - | артериальное давление |
| ВМК | - | ванилилминдальная кислота |
| КТ | - | компьютерная томография |
| МЙБГ | - | метайодбензилгуанидин |
| МРТ | - | магнитно-резонансная томография |
| МЭН | - | множественная эндокринная неоплазия |
| ПЭТ | - | позитронно-эмиссионная томография |
| ФДГ | - | фтордезоксиглюкоза |
| ФДОФА | - | фтордофамин |
| ФХЦ/ПГ | - | феохромоцитома и параганглиома |
| ЧСС | - | частота сердечных сокращений |
| ЦНС | - | центральная нервная система |
| УЗИ | - | ультразвуковое исследование |
| ЭЭГ | - | электроэнцефалограмма |
| ЭКГ | - | электрокардиография |
| ЭХО-КГ | - | Эхокардиография |
| HU | - | единица Хаунсфилда |
| NF1 | - | нейрофиброматоз I типа |
| SDH | - | сукцинатдегидрогеназа |
| VHL | - | болезнь фон Гиппеля-Линдау |
Пользователи протокола: врачи общей практики, эндокринологи, терапевты, кардиологи, хирурги, сосудистые хирурги.
Категория пациентов: взрослые.
Шкала уровня доказательности:
| А | Высококачественный мета-анализ, систематический обзор РКИ или крупное РКИ с очень низкой вероятностью (++) систематической ошибки результаты которых могут быть распространены на соответствующую популяцию. |
| В | Высококачественный (++) систематический обзор когортных или исследований случай-контроль или Высококачественное (++) когортное или исследований случай-контроль с очень низким риском систематической ошибки или РКИ с невысоким (+) риском систематической ошибки, результаты которых могут быть распространены на соответствующую популяцию. |
| С | Когортное или исследование случай-контроль или контролируемое исследование без рандомизации с невысоким риском систематической ошибки (+). Результаты которых могут быть распространены на соответствующую популяцию или РКИ с очень низким или невысоким риском систематической ошибки (++ или +), результаты которых не могут быть непосредственно распространены на соответствующую популяцию. |
| D | Описание серии случаев или неконтролируемое исследование или мнение экспертов. |
| GPP | Наилучшая клиническая практика |

Автоматизация клиники: быстро и недорого!
- Подключено 300 клиник из 4 стран
- 800 RUB / 4500 KZT / 27 BYN - 1 рабочее место в месяц

Автоматизация клиники: быстро и недорого!
- Подключено 300 клиник из 4 стран
- 1 место - 800 RUB / 4500 KZT / 27 BYN в месяц
Мне интересно! Свяжитесь со мной
Классификация
1. Бессимптомное течение
А) «Немая» форма (не регистрировались изменения АД и уровня катехоламинов; при гистологическом исследовании выявлена опухоль хромаффинной ткани);
Б) Скрытая форма (лабораторно выявляется повышенный уровень катехоламинов при нормальных значениях АД).
2. Клинически выраженное течение:
А) Пароксизмальная форма (кризовые подъемы АД, в межприступный период нормальные цифры АД);
Б) Персистирующая форма (постоянно повышенное АД);
В) смешанная форма (на фоне постоянно повышенного АД периодически повторяются приступы еще большего подъема АД).
3. Атипичное течение:
А) гипотоническая форма;
Б) протекающее под клинической «маской», связанной с полигормональной продукцией (гиперкортицизм и т.д.) [2].
По тяжести:
- Легкое (редкие кризы или бессимптомная форма);
- Средней тяжести (частые кризы, осложнения отсутствуют);
- Тяжелое (наличие осложнений со стороны ЦНС, сердечно-сосудистой системы, почек; сахарный диабет).
По локализации:
- Надпочечниковые: односторонние, двусторонние.
- Вненадпочечниковые: в паравертебральных симпатических ганглиях; внутри и внеорганные скопления хромаффинной ткани (одна из самых частых локализаций - опухоль Цукеркандля, исходящая из парааортального скопления симпатической ткани, расположенного в области отхождения от аорты нижней брыжеечной артерии); хемодекомы (внутреннее ухо, glomus capotis);
По морфологическому строению:
- доброкачественные (трабекулярный, альвеолярный, дискомплексированный, смешанный типы);
- злокачественные (инвазирующие; метастазирующие);
- мультицентрические (тотальное генетическое поражение мозгового вещества надпочечников) [1].
МЕТОДЫ, ПОДХОДЫ И ПРОЦЕДУРЫ ДИАГНОСТИКИ
Диагностические критерии
Жалобы:
- головные боли;
- головокружение;
- нарушение зрения;
- учащенное сердцебиение;
- потливость;
- чувство тревоги и страха;
- перебои в работе сердца (тахикардия);
- профузная потливость;
- сухость во рту;
- тремор конечностей во время кризов АГ;
- похудание.
Анамнез:
- артериальная гипертензия;
- резистентность к стандартной гипотензивной терапии;
- молодой возраст, нехарактерный для развития АГ с кризовым течением, раннее развитие осложнений АГ;
- похудание;
- наличие инциденталомы надпочечника (инциденталомы (случайно выявленные образования) надпочечника (независимо от наличия артериальной гипертензии));
- отягощенный семейный анамнез (наличие ФХЦ/ПГ);
- наличие любых компонентов наследственных синдромов, ассоциированных с ФХЦ/ПГ;
- АГ в детском возрасте.
NB! Вышеуказанные симптомы могут быть спровоцированы медикаментозно (антагонисты допамина, опиоиды, ингибиторы моноаминоксидазы, ингибиторы обратного захвата норадреналина и серотонина, кортикостероидыи т.д.) или при повышении давления в брюшной полости (пальпация, мочеиспускание, дефекация). Наличие любых компонентов наследственных синдромов, ассоциированных с ФХЦ/ПГ и отягощенный семейный анамнез могут свидетельствовать о МЭН 2А, МЭН 2Б, болезнь фон Гиппеля-Линдау (VHL-синдром), нейрофиброматоз I типа [3].
Физикальное обследование:
Во время симпато-адреналовых кризов:
- бледность кожных покровов и слизистых;
- потливость, тремор конечностей;
- сухость языка и слизистых;
- повышение АД, сменяющееся гипотонией;
- тахикардия;
- нарушения сердечного ритма;
- расширение границ сердца влево (в динамике);
Амбулаторно:
Лабораторные исследования:
- общий анализ крови (лейкоцитоз (выше 9,2х109/л у мужчин и выше 10,4х109/л у женщин);
- определение гликемии (гипергликемия натощак выше 7,0 ммоль/л по плазме в венозной крови, выше 11,1 ммоль/л - в любое время суток.), гликолизированного гемоглобина;
- биохимический анализ крови: электролиты;
- определение уровня адреналина и норадреналина во время приступа;
- определение свободных метанефринов плазмы (повышение уровня метанефрина плазмы крови до диагностических значений);
- определение фракционированных метанефринов суточной мочи (повышение экскреции метанефрина (в норме
NB! Для исследования адреналина, норадреналина забор крови необходимо проводить в момент опухолевого выброса, так как свободные катехоламины быстро разрушаются и выводятся из плазмы в течение 1-5 мин, поэтому надежность определения этих показателей крайне мала.
Измерение катехоламинов мочи и ванилилминдалевой кислоты (ВМК) компрометировало себя множеством ложноотрицательных результатов (чувствительность 57,7%) [2].
Инструментальные исследования:
- УЗИ органов брюшной полости и забрюшинного пространства, УЗИ надпочечников;
- ЭКГ, ЭХО-КГ;
- Глазное дно;
- Неврологическое обследование;
- Топическая диагностика: КТ (при хромаффинных опухолях органов грудной клетки, брюшной полости и малого таза), МРТ (при параганглиомах головы и шеи, а также при противопоказаниях к лучевой нагрузке).
В стационаре:
Лабораторные исследования:
• Проведение ортостатической пробы.
• Проведение пробы с клонидином (фармакологические пробы с осторожностью, только в случае резидуальных проявлений пароксизмальной гипертензии после оперативного лечения).
NB! Положительная проба с клонидином, принятым внутрь в дозе 0,3 г. Считается положительной, если через 3 часа после приема клонидина уровень норадреналина в крови не снижается по сравнению с уровнем до пробы (в норме происходит снижение не менее 30-50% от исходного).
• Определение уровня свободных метанефринов плазмы крови, фракционированных метанефринов суточной мочи.
Дополнительные:
• Генетическое исследование (поиск мутации NF1, RET, VHL, SDHD, SDHC, SDHB, EGLN1/PHD2, KIF1β, SDH5/SDHAF2, IDH1, TMEM127, SDHA, MAX и HIF2α).
- Топическая диагностика: КТ (при хромаффинных опухолях органов грудной клетки, брюшной полости и малого таза), МРТ (при параганглиомах головы и шеи, а также при противопоказаниях к лучевой нагрузке).
- Сцинтиграфия надпочечников: сцинтиграфия с 123I- или 131I-метайодбензилгуанидином (I-МЙБГ);
- ПЭТ с 18F-ФДГ, 18F-ФДОФА и сканирование рецептора соматостатина с 111In-пентетриотидом;
NB! Для топической диагностики вненадпочечниковых хромаффином применяют УЗИ сердца (перикарда), мочевого пузыря, МРТ с исследованием паравертебральных и парааортальных зон на аксиальных срезах. Для выявления внутригрудных опухолей рекомендуется рентгенография и КТ грудной клетки.
Сцинтиграфия с 123I- или 131I-метайодбензилгуанидином (I-МЙБГ) показана при подозрении на метастатическое поражение, вненадпочечниковую (за исключением ФХЦ/ПГ головы и шеи) или рецидивирующую ФХЦ/ПГ [3].
Позитронно-эмиссионная томография с 18F-фтордезоксиглюкозой в сочетании с КТ (ПЭТ/КТ-18F-ФДГ) обладает большей чувствительностью при метастатической ФХЦ/ПГ по сравнению со сцинтиграфией с 123I-МЙБГ.
Показания для консультации специалистов:
I. ВВОДНАЯ ЧАСТЬ
Название протокола: Феохромоцитома
Код протокола:
Код МКБ-10: Е27.5
Сокращения, используемые в протоколе:
АГ - артериальная гипертензия
АД - артериальное давление
ВМК - ванилилминдальная кислота
ЦНС - центральная нервная система
УЗИ - ультразвуковое исследование
ЭЭГ - электроэнцефалограмма
Дата разработки протокола: апрель 2013 г.
Категория пациентов: пациенты с АГ, резистентной к стандартной гипотензивной терапии
Клиническая классификация феохромоцитом (хромаффином)
По течению:
1. Бессимптомное;
2. Типичное с повышением АД;
Пароксизмальная форма (кризовые подъемы АД);
Постоянная форма (постоянно повышенное АД);
3. Смешанная форма.
По тяжести:
1. Легкое (редкие кризы или бессимптомная форма)
2. Средней тяжести (частые кризы, осложнения отсутствуют)
3. Тяжелое (наличие осложнений со стороны ЦНС, сердечно-сосудистой системы, почек; сахарный диабет).
По локализации:
1. Надпочечниковые: односторонние, двусторонние.
2. Вненадпочечниковые: в паравертебральных симпатических ганглиях; внутри- и внеорганные скопления хромаффинной ткани; хемодекомы (внутреннее ухо, glomus capotis);
По морфологическому строению:
1. Доброкачественные (трабекулярный, альвеолярный, дискомплексированный, смешанный типы);
2. Злокачественные (инвазирующие; метастазирующие); мультицентрические (тотальное генетическое поражение мозгового вещества надпочечников) [1].
II. МЕТОДЫ, ПОДХОДЫ И ПРОЦЕДУРЫ ДИАГНОСТИКИ И ЛЕЧЕНИЯ
Перечень диагностических мероприятий
Основные:
В амбулаторных условиях:
- определение общего анализа крови,
- определение гликемии,
- определение уровня адреналина и норадреналина во время приступа.
- УЗИ надпочечников,
- сцинтиграфия надпочечников,
- компьютерная томография надпочечников.
В стационаре:
- Проведение ортостатической пробы.
- Проведение пробы с клонидином.
- Определение уровня метанефрина плазмы крови, экскреций ванилилминдальной кислоты, адреналина, норадреналина, метанефрина в суточной моче.
Дополнительные:
- Общеклинические и биохимические анализы, необходимые в период предоперационной подготовки.
- Магнитно-резонансная томография надпочечников, при необходимости с контрастированием.
Жалобы и анамнез
Головные боли, головокружение, нарушение зрения, учащенное сердцебиение, потливость, чувство тревоги и страха, перебои в работе сердца и сухость во рту, тремор конечностей во время кризов АГ, похудание.
Начало заболевания при бессимптомном течении незаметное, заболевание выявляется на стадии развития осложнений, при типичном течении - кризами АГ.
В анамнезе следует обратить внимание на молодой возраст, нехарактерный для развития АГ с кризовым течением, раннее развитие осложнений АГ, наличие похудания [2].
Физикальное обследование
Во время симпато-адреналовых кризов: бледность кожных покровов и слизистых, повышение АД, сменяющееся гипотонией, тахикардия, нарушения сердечного ритма, расширение границ сердца влево (в динамике), потливость, тремор конечностей, чувство тревоги и страха, сухость языка и слизистых.
Лабораторные исследования
- Повышение уровня адреналина в крови (в норме 0-110 пг/мл или 0 - 600 пмоль/л).
- Повышение уровня норадреналина в крови (в норме 70-750 пг/мл или 0,41-4,43 нмоль/л) и увеличение при переходе в вертикальное положение до 200-1700 пг/мл.
- Повышение уровня метанефрина плазмы крови (в норме 0-90 пг/мл) до диагностических значений - 20% выше нормы.
- Повышение экскреции ванилилминдальной кислоты (ВМК) с мочой (в норме 2,5-45 мкмоль или 0,5-9 мг/сут).
- Повышение экскреции адреналина с мочой (в норме 0-70 нмоль/л/сут или 0-13 мкг/сут).
- Повышение экскреции норадреналина с мочой (в норме 0-190 нмоль/л/сут или 0-32 мкг/сут).
- Повышение экскреции метанефрина с мочой (в норме - Положительная проба с клонидином, принятым внутрь в дозе 0,3 г. Считается положительной, если через 3 часа после приема клонидина уровень норадреналина в крови не снижается по сравнению с уровнем до пробы (в норме происходит снижение не менее 30-50% от исходного).
- Лейкоцитоз (выше 9,2х10 9 /л у мужчин и выше 10,4х10 9 /л у женщин).
- Гипергликемия натощак выше 7,0 ммоль/л по плазме в венозной крови, выше 12,0 ммоль/л - в любое время суток во время кризов.
Инструментальные исследования
УЗИ, сцинтиграфия, компьютерная томография, магнитно-резонансная томография надпочечников - определяется плотное образование округлой или овальной формы с четкими границами различного размера с и без очагов некроза и кальцификатов [3].
Консультации специалистов:
Консультация хирурга, сосудистого хирурга, онколога для подтверждения диагноза и стадии опухоли и для выбора методов лечения.
Дифференциальный диагноз
Дифференциальный диагноз [4]
| Нозология | Проба с клонидином | Повышение экскреции ВМК | Наличие ауры | Изменения на ЭЭГ | Эффект от противосудорожных препаратов |
| Феохромоцитома | _ | + | _ | _ | _ |
| АГ с симпатикотонией | + | _ | _ | _ | _ |
| Внутричерепное объемное образование |
Лечение
Цель лечения
Купирование адреналовых кризов, снижение АД в дооперационном периоде, устранение основного источника выработки катехоламинов - опухоли надпочечника оперативным путем.
Тактика лечения
Немедикаментозное лечение
Щадящий режим для исключения повышения внутрибрюшного давления, прием пищи малыми порциями, отказ от курения и алкоголя.
Медикаментозное лечение
В период предоперационной подготовки.
- С целью нормализации АГ и гемодинамических расстройств назначается курсовая терапия α-адреноблокаторами - инфузии феноксибензамина в дозе 0,5 мг/кг массы тела больного в 250 мл 5% раствора глюкозы в течение 2 часов, либо феноксибензамин или празозин внутрь в начальной дозе 10 мг с увеличением до 1 мг/кг массы тела больного в 3-4 приема в день.
- Только после блокады α-адренорецепторов назначаются β-блокаторы в небольших дозах (40-60 мг обзидана).
- Для ингибирования биосинтеза катехоламинов может использоваться альфа-метилпаратирозин, начиная с дозы 250 мг через каждые 6 часов, с увеличением ее от 500 мг до 4 г в сутки (средняя доза 1-2 г в сутки).
- За 5 дней до операции вместо длительно действующего α-адреноблокатора назначается быстро действующий - фентоламин.
- Состояние психического покоя достигается введением седативных и снотворных препаратов.
- Для предупреждения послеоперационной гипотонии внутривенно капельно вводятся плазмозаменители до 1 литра под контролем гемодинамики.
- Для купирования феохромоцитарного криза используется фентоламин внутривенно струйно или капельно 5-10 мг. В случае отсутствия эффекта вводят повторно струйно, затем - инфузионно 2-3,5 мкг/кг/мин до 60 мг максимально. Затем назначается нитропруссид натрия в дозе 1-6 мкг/кг массы/мин или лабеталол. Также назначается празозин по 5 мг с дальнейшим повышением дозы до 20 мг в сутки. В случае использования пропранолола после блокады для лечения тахиаритмий его доза должна не превышать 10 мг из расчета 1 мг/мин внутривенно.
- Для проведения симптоматической терапии применяются сердечные гликозиды, диуретики, нитраты.
Другие виды лечения
В случае неоперабельной опухоли - радиоизотопное лечение метайодбензилгуанидином и химиотерапия циклофосфамидом, винкристином, дакарбазином.
Хирургическое лечение
Адреналэктомия является основным методом лечения.
Профилактические мероприятия
Своевременное обследование лиц с АГ молодого возраста, детей, подростков и с АГ, рефрактерной к антигипертензивным препаратам.
Дальнейшее ведение
В случае радикального удаления опухоли и отсутствия гормональноактивных метастазов прогноз благоприятный.
Индикаторы эффективности лечения
Нормализация АД, устранение нарушений со стороны сердечной мышцы.
Читайте также:
- Центральный болевой синдром при повреждении спинного мозга. Лечение центрального болевого синдрома.
- Случай успешного удаления вросшего ногтя при нечувствительности к анестезии
- Глазодвигательный аппарат глаза.
- Уменьшение венозного возврата. Увеличение венозного возврата крови к сердцу. Спланхническое сосудистое русло.
- Антигены аденовирусов. Патогенез поражений аденовирусов. Клиника, диагностика, лечение и профилактика аденовирусных инфекций.
