Техника глубокой пальпации живота. Глубокая пальпация по Гаусману и Образцову
Добавил пользователь Евгений Кузнецов Обновлено: 21.01.2026

Поскольку доминирующее значение в исследовании органов брюшной полости занимает система пищеварения, описание этого раздела обычно начинают с данных осмотра ротовой полости, а затем переходят к результатам исследования живота.
Язык: величина (обычный, увеличенный), влажность (умеренная, сниженная, повышенная, саливация), выраженность сосочкового слоя (сосочки отчетливые, сглажены, умеренно выраженные), налет (распространенность, выраженность, цвет), наличие трещин, язвочек на языке, «географический язык», отпечатки зубов по краям языка, хантеровский глоссит.
Десны: без особенностей, кровоточат, изъязвлены, гиперемированы.
Зубы: здоровые, поражены кариесом, зубные протезы, цвет поверхности зубов.
Мягкое и твердое небо: окраска (обычная, желтушная; бледное, гиперемированное), геморрагии, налеты.
Миндалины: величина, цвет, разрыхленность, наличие налета, гнойных пробок, состояние лакун, крипт.
Запах изо рта: обычный, уринозный, фруктовый (запах ацетона), гнилостный, зловонный.
С практической целью исследование живота целесообразно проводить в следующей последовательности: осмотр, перкуссия, аускультация, поверхностная (ориентировочная) пальпация, методическая глубокая скользящая пальпация по методу В.П. Образцова - Н.Д. Стражеско. Отдельно проводится исследование живота в горизонтальном и вертикальном положениях пациента.
● форма живота (обычной конфигурации, отвислый, выпячен, втянут, «лягушачий»);
● симметричность (обе половины симметричны, не симметричны, наличие локальных асимметрий, выпячиваний, втяжений);
● пупок (выпячен, втянут, наличие грыжевых выпячиваний);
● участие в акте дыхания (активно, пассивно участвует, не участвует);
● кожные покровы (цвет, пигментации, характер растительности, рубцы, полосы беременности, сыпи, расширения сосудов: флебэктазии, телеангиоэктазии, «голова медузы», «сосудистые звездочки», грыжи, видимая перистальтика);
● изменение формы живота в вертикальном положении.
Описываются результаты перкуссии живота лежа на спине, на боку и в вертикальном положении пациента характер перкуторного звука в различных участках живота (высокий, низкий, притупленный, тимпанический), свойства перкуторного звука в области фланков и его изменения в зависимости от перемены положения тела, особенности перкуторного звука над правой реберной дугой; определение свободной жидкости в брюшной полости методом поколачивания (симптом флюктуации), определение уровня жидкости в брюшной полости в вертикальном положении пациента.
Описываются результаты выслушивания живота: наличие (отсутствие) кишечных шумов, их выраженность, характер, шум трения брюшины.
Поверхностная (ориентировочная) пальпация (paIpatio) живота
Степень напряжения мышц брюшной стенки (отчетливо выражена, снижена, локальная резистентность мышц). Определение признаков раздражения брюшины (симптом Щеткина-Блюмберга) и перкуторной болезненности в эпигастрии (симптом Менделя); определение грыжевых колец (локализация, величина, болезненность), поверхностно расположенных опухолей, болезненных участков. Обнаруженные изменения описываются соотносительно к топографическим областям живота.
Методическая глубокая скользящая пальпация живота по методу В.П. Образцова - Н.Д. Стражеско
Последовательно описываются свойства отрезков толстой кишки (сигмовидной, слепой, восходящий, нисходящий отделы и горизонтальная часть поперечно-ободочной кишки). Следует отметить, что перед определением свойств горизонтального отрезка поперечно-ободочной кишки определяется положение нижней границы желудка (указать результаты определения границы при помощи четырех методов: пальпаторно, по шуму плеска, перкуторно, аускультативно). Затем отмечаются пальпаторные особенности большой кривизны желудка и привратника.
Далее оцениваются пальпаторные особенности нижнего края печени по окологрудинной и срединноключичной линиям справа (выступание из-под реберной дуги (в см), свойства прощупываемого края: мягкий, твердый, острый, закругленный, гладкий, бугристый, чувствительный, болезненный); симптомы Ортнера, Кера и др. Наличие болезненности при надавливании в области желчного пузыря, френикус-симптом, точки иррадиации желчного пузыря, а также данные пальпации (прощупываемость, форма, величина, подвижность, болезненность, консистенция) селезенки.
Написание этого раздела заканчивается изложением результатов исследования почек (в горизонтальном и вертикальном положениях больного) и мочевого пузыря. При прощупываемости почек необходимо отметить форму, болезненность, подвижность, консистенцию пальпируемого края, симптом поколачивания (отрицательный, положительный, одно-, двусторонний); болезненность (имеется, отсутствует) при надавливании в надлобковой области.
При осмотре полости рта: язык обычной величины и формы, розового цвета, суховат, сосочки сглажены, на боковой поверхности языка отмечаются отпечатки зубов. Передняя поверхность языка, преимущественно у корня, покрыта налетом серо-желтого цвета. Зубы целы, некоторые из них поражены кариесом. Десны разрыхлены, легко кровоточат при надавливании на них пальцем через внешнюю сторону щеки; на внутренней поверхности десны в области правого клыка определяется эрозия размером 0,2×0,3 см. Мягкое и твердое небо розового цвета, без видимых налетов, пятен или изъявлений. Миндалины гипертрофированы, разрыхлены, гнойные пробки не определяются.
Живот обычной формы и конфигурации, существенно не изменяющийся при переходе из горизонтального в вертикальное положение. Обе половины живота симметричны, активно участвуют в акте дыхания, локальных выпячиваний, втяжений в области передней брюшной стенки не обнаружено. Пупок умеренно втянут. Расширения подкожных вен и капилляров не отмечено. Визуально перистальтические волны не определяются. Кожа живота бледнорозового цвета, в эпигастральной области определяется гиперпигментированные пятна по типу мраморной пигментации (следы от частого применения грелок); растительность по женскому типу. В правой подвздошной области определяется рубец размерами 0,5×8 см (след от перенесенной операции - аппендэктомии). Грыжевые выпячивания не определяются.
При поверхностной (ориентировочной) пальпации живот мягкий, безболезненный; опухолевидных образований не обнаружено, резистентность мышц передней брюшной стенки выражена умеренно. Симптомы Щеткина-Блюмберга и Менделя отрицательны.
При методической глубокой скользящей метод пальпации по методу В.П. Образцова - Н.Д. Стражеско обнаружено: сигмовидная кишка прощупывается в левой повздошной области в виде гладкого, эластичного, на протяжении 12 см, умеренно болезненного, не урчащего цилиндра шириной 2-3 см, слегка смещаемого (на 2-3 см) в обе стороны; слепая кишка пальпируется в виде гладкого, умеренно упругого и подвижного (на 2-3 см), чувствительного и слегка урчащего цилиндра шириной 3-4 см; конечный отрезок подвздошной кишки пальпируется в виде безболезненного цилиндра толщиной около 1 см, гладкого и умеренно урчащего; червеобразный отросток пальпировать не удалось; восходящий и нисходящий отделы толстой кишки пальпируются в виде гладких, безболезненных, не урчащих, умеренно подвижных цилиндров шириной 2-3 см; нижняя граница желудка определена методами пальпации, перкуссии и аускультоперкуссии и / или аускультоаффрикции, расположена на 2 см выше пупка. Поперечно-ободочная кишка пальпируется в виде умеренно болезненного, слегка урчащего цилиндра шириной 3-4 см. Привратник пальпируется в виде гладкого тяжа меняющейся упругости. Шум плеска (симптом Василенко) обнаружить не удалось.
При пальпации нижний край печени острый, гладкий, с ровными контурами, умеренно болезненный, на 1 см выступает из-под нижнего края правой реберной дуги по срединноключичной линии. Положительный симптом Ортнера. Определяется болезненность при пальпации в области анатомического расположения желчного пузыря. Обнаружен правосторонний френикус-симптом.
Перкуторно поперечник селезенки определяется между 9 и 11 ребрами по левой передней подмышечной линии. Пальпаторно нижний край селезенки определить не удалось.
Почки при исследовании в горизонтальном и вертикальном положениях пальпировать не удалось. Симптом Пастернацкого - отрицательный с обеих сторон. При надавливании в надлобковой области болезненность не определяется. Мочеточниковые точки не реагируют.
При перкуссии живота в гипогастральной области и в области флангов отмечается высокий тимпанит, в эпигастральной области - тимпанический характер перкуторного тона с более ясным оттенком. Над правой реберной дугой сохранен тупой звук. При изменении положения тела характер перкуторного тона существенно меняется. Свободная жидкость в брюшной полости методом флуктуации не определяется.
При аускультации живота над областью кишечника отчетливо выслушиваются кишечные шумы. Шум трения брюшины не обнаружен. Шумы над аортой на уровне пупка не выслушиваются.
Пальпация живота
Физиологической основой пальпации являются осязание (ощущение, возникающее при давлении и движении ощупывающих пальцев) и температурное чувство. При ощупывании какого-либо органа или образования через промежуточную среду (например, брюшную стенку) осязательное ощущение получается только в том случае, если плотность пальпируемого тела больше плотности пальпируемой среды. Проникающая пальпация служит для определения болевых пунктов, а толчкообразная - для определения баллотирования печени, селезенки и почек, а также плотных опухолей. Специальные приемы пальпаторного исследования применяются в урологической и акушерско-гинекологической практике.

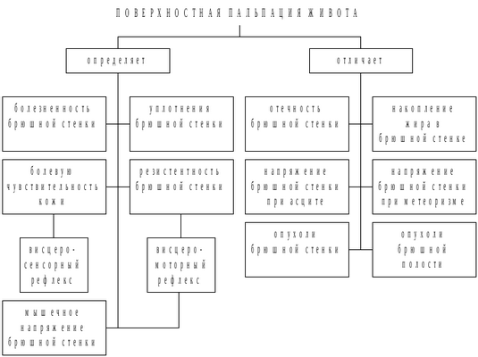
Рис. 6.2. Возможности поверхностной пальпации живота
Сопротивление брюшной стенки ощупывающим пальцам характеризует резистентность. Она возникает лишь во время пальпации, а мышечное напряжение существует постоянно. Мышечное напряжение (мышечная защита) наблюдается там, где в патологический процесс вовлекается париетальная брюшина. Болевая чувствительность кожи (гипералгезия) возникает по механизму раздражения, поступающего из внутреннего органа в соответствующий сегмент спинного мозга, а затем переходящего на чувствительные нервы из соответствующего участка кожи. Умеренное уплотнение участка брюшной стенки, исчезающее при осторожном поглаживании его и отвлечении внимания больного разговором, является резистентностью. Значительная плотность участка брюшной стенки, сопровождающаяся щажением его при дыхании, локальной болезненностью при тихой перкуссии мякотью концевой фаланги пальца или положительным симптомом раздражения брюшины, является напряжением. При определении грыжевых отверстий больному предлагают натужиться на высоте выдоха. Проводят осмотр и пальпацию участков, где наиболее часто обнаруживаются грыжевые выпячивания (подложечная область по белой линии живота, пупочное кольцо, паховые области и зоны послеоперационных рубцов).

Рис. 6.3. Поверхностная пальпация живота
è При поверхностной пальпации живота больной принимает горизонтальное положение с невысоким изголовьем, а руки его укладываются вдоль туловища.
è Ладонь правой руки врача располагают плашмя (сначала в левой паховой области) и слегка нажимают мякотью ногтевых фаланг пальцев, перемещая их на 3-4 см в стороны. Составляют представление о податливости, консистенции, чувствительности брюшной стенки.
è Затем сравнивают симметричный участок справа. Таким же образом сопоставляют вышележащие участки мезогастральной и эпигастральной областей.
è При наличии болей начинают пальпацию с безболезненных мест (желательно отвлекать больного разговором).

Рис. 6.4. Методика поверхностной пальпации живота
Напряжение мышц брюшной стенки обусловлено двумя причинами: 1) раздражением рецепторов серозных оболочек органов брюшной полости и висцеральной брюшины при переходе на них воспалительного процесса (развитием перивисцеритов) - локальное незначительное напряжение; 2) раздражением рецепторов париетальной брюшины при ее воспалении (развитием перитонита) - диффузное выраженное напряжение. Кожная гиперестезия выявляется в зоне проекции пораженного органа и за ее пределами. Усиление афферентной импульсации с пораженного органа ведет к стойкому возбуждению сегментов спинного мозга и повышению чувствительности кожных болевых рецепторов.

Рис. 6.5. Болевые точки, зоны кожной гиперестезии и болезненности
n Зоны: 1 - аппендикса и правого яичника, 2 - правого мочеточника и правой почки, 3 - головки поджелудочной железы, 4 - головки поджелудочной железы, желчного пузыря, 12-перстной кишки, пилорического отдела желудка (зона Шоффара), 5 - кардиального отдела желудка и хвоста поджелудочной железы (зона Скульского), 6 - хвоста поджелудочной железы и селезенки, 7 - левого мочеточника и левой почки, 8 - левого яичника;
n Точки: Дежардена (головки поджелудочной железы), Кера (желчного пузыря), Губергрица (хвоста поджелудочной железы).

Рис. 6.6. Этапы и последовательность глубокой пальпации живота
Врач садится с правой стороны от больного. Руки врача должны быть теплыми. При пальпации живота необходимо максимальное расслабление мышц брюшной стенки. Дыхание больного должно быть диафрагмальным. В случае необходимости, врач обучает технике диафрагмального дыхания. Иногда методика дополняется пальпацией живота в положении стоя.
Перед тем как приступить к глубокой методичной скользящей пальпации живота по методу В.П.Образцова и Н.Д.Стражеско, больному разъясняют необходимый характер дыхания «животом». Предлагают дышать открытым ртом так, чтобы передняя брюшная стенка поднималась при вдохе и опускалась при выдохе. Ладонь больного кладут на живот кнаружи от пупка и учат глубоко дышать так, чтобы она поднималась при вдохе и спускалась при выдохе. Это является пальпаторным аутоконтролем за брюшным дыханием (основной прием).

Рис. 6.7. Пальпаторный аутоконтроль за брюшным дыханием
Зрительным аутоконтролем за брюшным дыханием является следующий прием. Больному на живот, в области пупка, ставят ушной воронкой жесткий стетоскоп и предлагают глубоко дышать так, чтобы последний поднимался при вдохе и опускался при выдохе. При этом больной следит глазами за движениями раструба инструмента. В случае необходимости врач может продемонстрировать брюшное дыхание на себе.

Рис. 6.8. Зрительный аутоконтроль за брюшным дыханием
56 Пропедевтика внутренних болезней



При поверхностной пальпации живота больной принимает горизонтальное положение с невысоким изголовьем, а руки его укладываются вдоль туловища.
Ладонь правой руки врача располагают плашмя (сначала в левой паховой области) и слегка нажимают мякотью ногтевых фаланг пальцев, перемещая их на 3-4 см в стороны. Составляют представление о податливости, консистенции, чувствительности брюшной стенки.
Затем сравнивают симметричный участок справа. Таким же образом сопоставляют вышележащие участки мезогастральной и эпигастральной областей.
При наличии болей начинают пальпацию с безболезненных мест (желательно отвлекать больного разговором).


Зоны: 1 - аппендикса и правого яичника, 2 - правого мочеточника и правой почки, 3 - головки поджелудочной железы, 4 - головки поджелудочной железы, желчного пузыря, 12-перстной кишки, пилорического отдела желудка (зона Шоффара), 5 - кардиального отдела желудка и хвоста поджелудочной железы (зона Скульского), 6 - хвоста поджелудочной железы и селезенки, 7 - левого мочеточника и левой почки, 8 - левого яичника;
Точки: Дежардена (головки поджелудочной железы), Кера (желчного пузыря), Губергрица (хвоста поджелудочной железы).


Методическая пальпация живота: история развития метода

Несмотря на развитие инструментальных и лабораторных методов, объективное обследование пациента остается важным диагностическим инструментом врача, особенно при первом контакте с пациентом и в амбулаторной практике. Методическая пальпация живота, вошедшая в клиническую практику чуть более 100 лет назад, разработана врачом Францем Гленаром (1848-1920) [Франция] и нашими соотечественниками Василием Парменовичем Образцовым (1851-1920) и Федором Оскаровичем Гаусманом (1868-1944). В статье рассмотрены их краткие биографии и научные достижения, а также оценен вклад каждого из них в создание пальпации живота. Впервые приводится и уточняется ряд аспектов биографии Ф.О. Гаусмана по архивным источникам.
Ключевые слова
Полный текст
Как методически разработанная часть объективного обследования пациента пальпация применительно к исследованию брюшной полости утвердилась лишь в конце XIX - начале XX в., и это достижение связано с именами французского врача Ф. Гленара и отечественных врачей В.П. Образцова и Ф.О. Гаусмана. Франц Клод Мари Гленар (Frantz Glénard, 1848-1920) родился и получал медицинское образование в Лионе, работал врачом термальной больницы в Виши [1]. Заслужил известность своими научными трудами (лечение брюшного тифа, диагностика и лечение болезней печени, исследования висцероптоза), состоял в нескольких французских и иностранных медицинских обществах, являлся офицером Почетного легиона, членом-корреспондентом Парижской медицинской академии по отделению анатомии и физиологии. Подробно изученный и описанный им синдром висцероптозов получил название «болезнь Гленара». Известен также «симптом Гленара» [2]: врач становится позади пациента с «отвислым животом» и двумя руками приподнимает живот пациента вверх; уменьшение боли в животе позволяет объяснить абдоминальный дискомфорт энтероптозом. Этот диагноз стал особенно популярен после открытия контрастной рентгенографии желудка, но к концу 1930-х годов увлечение прошло [3], и сегодня такая формулировка отсутствует в международных и национальных рекомендациях. Монография Гленара по висцероптозу (почти 1000 страниц) [4] содержит описание техники «методической общей и специальной пальпации» живота: желудка, двенадцатиперстной кишки, слепой, ободочной и сигмовидной кишки, печени, селезенки, почек и даже мочеточника и желчного пузыря. Гленар изучал возможности пальпации органов брюшной полости в рамках своих исследований висцероптоза и потому первоначально считал, что в норме эти органы малодоступны объективному исследованию; так, он утверждал, что у здорового человека крайне сложно и почти невозможно уверенно определить положение и размер поперечной ободочной кишки. Парадоксально, но разработка методической пальпации кишечника В.П. Образцовым началась именно со случайного пальпаторного определения им поперечной ободочной кишки.
Классик отечественной медицины Василий Парменович Образцов (1851-1920), сын священника из Вологодской губернии, выпускник Медико-хирургической академии [5], начиная со 2-й половины 1880-х годов в Киеве занялся разработкой методической пальпации независимо от Гленара. Ход мыслей Образцова был иным, он неоднократно подчеркивал, что в своих работах шел от исследования нормы к изучению патологии, соблюдая при этом непременное методическое требование: ось пальпирующей руки должна быть перпендикулярна оси цилиндра кишечной трубки, а пальпирующие пальцы должны скользить в том же поперечном направлении. Методика изложена в нескольких статьях и докладах (1887-1902 гг.), а также в неоднократно переиздававшейся книге [6], освоена научной клинической школой Образцова, однако поначалу оставалась неизвестной большинству практикующих врачей. Широкому внедрению ее в клиническую практику поспособствовали два обстоятельства: во-первых, развитие методов контрастной рентгенографии желудочно-кишечного тракта, позволявших подтвердить правильность определения органов, и, во-вторых, активная деятельность «особенно усердного последователя» Образцова (по характеристике Н.Д. Стражеско) доктора Гаусмана.
Федор Оскарович Гаусман (Theodor Georg Hausmann), евангелическо-лютеранского вероисповедания, родился 20 октября (1 ноября) 1868 г. в Бровске Свислочского района Гродненской губернии, в семье этнического немца лесничего Оскара Карла Георгиевича Гаусмана. Согласно Curriculum vitae Теодора Гаусмана [7], он окончил медицинский факультет Дерптского университета (1894 г.), служил военным врачом в Варшавском военном округе (1895-1900 гг.), затем поступил в берлинский госпиталь Императрицы Августы на место сверхштатного ассистента одного из основоположников гастроэнтерологии Карла Эвальда (1901-1902 гг.). Именно тогда Гаусман впервые узнал о способе пальпации органов брюшной полости по методу русского терапевта Образцова и сам начал упражняться в пальпации. «В то время в Берлине, кроме разве Cohnheim’а, никто не владел этим методом» [8]. В дальнейшем Гаусман занимался частной практикой в Орле, где продолжал свои изыскания в обстановке провинциального медицинского сообщества и недоброжелательства коллег. В эти годы состоялось его знакомство с Образцовым - сначала в переписке по поводу пациентки, а затем произошла личная встреча в Киеве (1904 г.). Образцов оценил успехи молодого врача, по его «настойчивому и благожелательному совету» Гаусман начал публиковать статьи на эту тему, преимущественно в немецкой печати (первая работа о подвижной слепой кишке увидела свет уже в 1904 г.). В те же годы он участвовал в медицинской миссии в Манчжурии во время Русско-японской войны (старший врач 51-го Черниговского драгунского полка, 1904-1905), недолго работал врачом в Тульской тюрьме (1909 г.), далее до 1911 г. - прозектором и врачом-лаборантом химико-бактериологической лаборатории в земской больнице в Тульской губернии, продолжая разработку методики пальпации живота. Результаты своих исследований Гаусман опубликовал в виде нескольких статей и монографии («Методическая пальпация кишечника посредством топографической скользящей и глубокой пальпации…»). Кроме того, он демонстрировал своих пациентов и методику пальпации в Москве, в частности профессорам В.Д. Шервинскому и Л.Е. Голубинину, а также на заседаниях терапевтического общества.
Работы Гаусмана создали ему определенную известность в немецких медицинских кругах, и в 1911 г. он приглашен в медицинскую поликлинику Университета Ростока (руководитель - Ф. Марциус). Тогда же, объединив два направления своих исследований - пальпацию и сифилис, Гаусман опубликовал большую работу по сифилитическим опухолям эпигастрия сначала в немецком клиническом сборнике, затем - в виде докторской диссертации (рецензент - профессор Марциус) [7]. Однако успешной защиты не случилось, то ли вследствие малого количества собственных клинических случаев по теме работы (5), то ли по причине критического отношения «старших» клиницистов к методике пальпации кишечника, пропагандируемой Гаусманом. По предложению В.П. Образцова в 1912 г. ученый совет Университета св. Владимира присудил Гаусману докторскую степень honoris causa (то есть «во внимание его научным работам в области терапии и обширной практической деятельности» [9], а не за защиту диссертации), причем даже в отсутствие самого докторанта (!). В том же году вышло русское издание его монографии «Основы методичного прощупывания желудочно-кишечного тракта помощью топографической скользящей глубокой пальпации» (255 страниц) с предисловием профессора И. Боаса. До 1913 г. Гаусман проработал в Ростоке, а затем перебрался в клинику Ф. Крауса (Берлин). К 1914 г. планировалось второе издание монографии по пальпации, но разразилась Первая мировая война. Как российский подданный (хотя и этнический балтийский немец) Гаусман был вынужден вернуться в Россию, где сразу же был привлечен на военную службу и работал терапевтом-консультантом в московских лазаретах. Поэтому подготовкой рукописи ко второму изданию (1918; 400 страниц) занимался немецкий врач Е. Фульд «с уважением к своеобразному стилю» автора [10].
С 1918 г. Гаусман работал приват-доцентом в 1-м МГУ на кафедре частной патологии и терапии. В 1924 г. он был приглашен на место руководителя терапевтической клиники медицинского факультета Белорусского государственного университета [11] и переехал в Минск. Этот период оказался самым успешным в его жизни и деятельности. Гаусман быстро смог организовать работу клиники и кафедры, часто выезжал за границу для чтения лекций на курсах усовершенствования врачей, публиковал работы по туберкулезу, сифилису, методам непосредственного объективного и лабораторного обследования. В 1931 г. он получил звание заслуженного деятеля науки БССР, в 1933 г. избран в АН БССР, где с 1936 г. руководил Медицинским кабинетом. В связи с 35-летием врачебной и научно-педагогической деятельности профессора Гаусмана напечатан сборник трудов в 2 томах (1934 и 1937 гг.), в первом из них помещена биография юбиляра. Когда ведущие отечественные терапевты (Ф.Г. Яновский, Д.Д. Плетнев, В.М. Коган-Ясный и др.) решили издать коллективный труд о висцеральном сифилисе, 4 главы из 11 в нем были поручены Гаусману. В 1939 г. Гаусман, относя себя к числу «тех весьма немногих старых терапевтов, которые не отмежевались от туберкулеза», издал первую в отечественной литературе монографию по внелегочному туберкулезу.
Вся налаженная, обеспеченная жизнь и успешная карьера оборвались в 1941 г. с началом Великой Отечественной войны. Фашистские войска вошли в Минск уже 28 июня. Пожилой профессор Гаусман, вероятно, и не пытался бежать. Оккупация для него обернулась полным крахом: зарплату не платили, частная практика почти исчезла, банк, где хранились его сбережения, сгорел, здание академии, где находилась его квартира, конфисковали оккупационные власти. Гаусман много болел, пытался как «фольксдойче» добиться выделения пенсии или переселения на «историческую родину», но более 2 лет эти просьбы оставались тщетными [12]. Наконец разрешение на переселение получено, и в начале 1944 г. Ф.О. Гаусман с супругой Марией покинули Минск и выехали по направлению к Праге, где у Марии жили родственники [13]. Здоровье Гаусмана опять ухудшилось, потребовалась операция на желчном пузыре, после которой он умер от перитонита. Следует отметить, что в ряде источников [11] как место его смерти указан г. Инсбрук (Австрия), но документального подтверждения тому не приводится.
Представленные материалы позволяют полагать, что отношения Ф.О. Гаусмана с оккупационными властями имели характер не «службы фашистам», а лишь вынужденного сотрудничества; тем не менее еще в 1942 г. он объявлен «предателем советского народа», а в 1947 г. посмертно лишен академического титула. Из библиотек изъяли его труды, из материалов по истории отечественной медицины - его имя, а методическую пальпацию стали называть методом «Образцова-Стражеско-Василенко» (хотя научная школа Образцова и дополняла методику, но при этом вела отделочные работы в уже построенном здании). Лишь много позже Гаусман стал понемногу возвращаться «из небытия». В материалах историко-медицинской конференции в БССР (1968 г.) проскочила юбилейная заметка к 100-летию Гаусмана, в которой он даже назван «одним из основателей советской терапевтической школы». После событий 1991 г. и «парада суверенитетов» о Ф.О. Гаусмане вновь заговорили как об одном из самых выдающихся деятелей белорусской медицины, умалчивая, впрочем, об истории последних лет его жизни. В итоге оценка его вклада в развитие терапии и, в первую очередь, в совершенствование методов пальпации живота изменилась от полного умалчивания его заслуг в послевоенном СССР до признания его основным автором метода пальпации органов желудочно-кишечного тракта в некоторых работах последних двух десятилетий (при этом без упоминания В.П. Образцова и других предшественников). Исторически в немецкоговорящей Европе методика пальпации живота действительно связана с именем Гаусмана. Объяснением тому может быть то, что Образцов публиковался мало и «слишком рано», когда ведущие терапевты Европы еще не были готовы к принятию этой методики, тогда как Гаусман был знаком со многими немецкими врачами и лично демонстрировал им пальпацию живота. Описывая «свою» методику пальпации, он опубликовал не менее 20 статей в немецких журналах и сборниках, не говоря уже о монографии, посвященной методической пальпации кишечника и дважды публиковавшейся на немецком языке (1910 и 1918 гг.). Следует отметить, что в этой монографии он упомянул Гленара и Образцова как «инициаторов в области методической пальпации толстой кишки», тогда как в статьях пользовался преимущественно местоимениями первого лица и самоцитированием. Ясность в этот вопрос может внести статья Гаусмана в юбилейном издании, посвященном профессору В.П. Образцову (1911 г.), в начале которой он обратился к юбиляру с прямой речью: «Посвящая Вам, глубокоуважаемый Василий Парменович, настоящую работу, я невольно вспоминаю тот момент, когда я впервые услыхал о Вас и о Ваших трудах». Далее Гаусман подтвердил приоритет Образцова в разработке методики пальпации органов брюшной полости [8]. Да и внимательное сопоставление работ Образцова (конца XIX в.) и Гаусмана (начала XX в.) показывает, что, изложив методику пальпации кишечника более детально и методично, Гаусман не привнес в нее ничего принципиально нового.
В то же время отрицать выдающийся вклад Гаусмана в это приоритетное открытие также нет оснований: ему принадлежат и сам термин «топографическая скользящая глубокая пальпация», и окончательная редакция описания методики (в монографии), и попытка подвести под пальпацию научную основу; им проделана огромная работа по сопоставлению результатов пальпации и данных рентгеновского исследования желудка и кишечника. Именно Гаусман своими выступлениями на зарубежных конференциях и курсах для врачей и многочисленными публикациями способствовал утверждению этой методики в европейской клинической практике. Неслучайно один из основоположников гастроэнтерологии профессор И.И. Боас, сначала отнесшийся к пальпации кишечника осторожно, впоследствии сказал: «Мы все должны переучиться, опираясь на учение Гаусмана». Таким образом, анализ трудов трех пионеров рассматриваемой методики позволяет считать Ф. Гленара родоначальником идеи методической пальпации живота, В.П. Образцова - основным (и независимым от Гленара) разработчиком методики, а Ф.О. Гаусмана - автором ее научного обоснования и популяризатором, обеспечившим ее признание в Европе и в России. На групповых фотографиях ведущих советских терапевтов 2-й половины 1930-х годов Ф.О. Гаусман занимает место среди лидеров терапевтической элиты. Так он воспринимался коллегами, и нет оснований передвигать его в нашей исторической памяти.
Конфликт интересов. Авторы заявляют об отсутствии конфликта интересов.
Conflict of interests. The authors declare no conflict of interest.
Техника глубокой пальпации живота. Глубокая пальпация по Гаусману и Образцову
- оценить степень участия брюшной стенки в акте дыхания;
- определить тонус брюшной стенки, степень ее напряжения;
- исключить или обнаружить грыжевые выпячивания брюшной стенки, грыжевые ворота в области послеоперационных рубцов, расхождение прямых мышц живота;
- исключить или выявить тотальную или локальную болезненность;
- исключить или выявить опухоли брюшной стенки;
- исключить или обнаружить значительное увеличение органов брюшной полости;
- исключить или выявить крупные опухоли брюшной полости. По результатам поверхностной пальпации можно ориентировочно судить о характере патологического процесса, его локализации, распространенности и выраженности.
- поверхностная ориентировочная;
- поверхностная сравнительная.
- 3 раза вдоль белой линии. При нормальном состоянии апоневроза существенно проникнуть в брюшную полость, особенно в вертикальном положении пациента, не удается. Растяжение его приводит к расхождению прямых мышц и ладонь легко проваливается в брюшную полость, ощущая напряженные края прямых мышц.
Рис. 384. Два способа определения состояния апоневроза междgt; прямыми мышцами живота — ребром ладони и кончиками пальцев.
- резистентности брюшной стенки;
- мышечного напряжения.
- ограничение подвижности брюшной стенки во время дыхания;
- болезненность;
- изменение тонуса мышц брюшной стенки;
- выявление выбуханий или выпячиваний брюшной стенки,
- опухолевые образования брюшной стенки;
- вечность брюшной стенки,
- расширение пупочного и паховых колец;
- грыжевые выпячивания в области пупочного и паховых колец, белой линии живота и других отделов.
Читайте также:
- Диагностика глиоматоза головного мозга по КТ, МРТ
- Анализ затрат-результативности лечения шизофрении. Препараты для лечения шизофрении
- Варианты зрительной агнозии. Апрактические нарушения при поражении теменно-затылочных отделов коры
- Укладка при рентгенограмме пальца руки в ЗП проекции
- Синдром Крона (Crohn)
